【国债期货】年末流动性宽松信号释放,债市回暖
发布时间:2025-12-22 10:34阅读:8
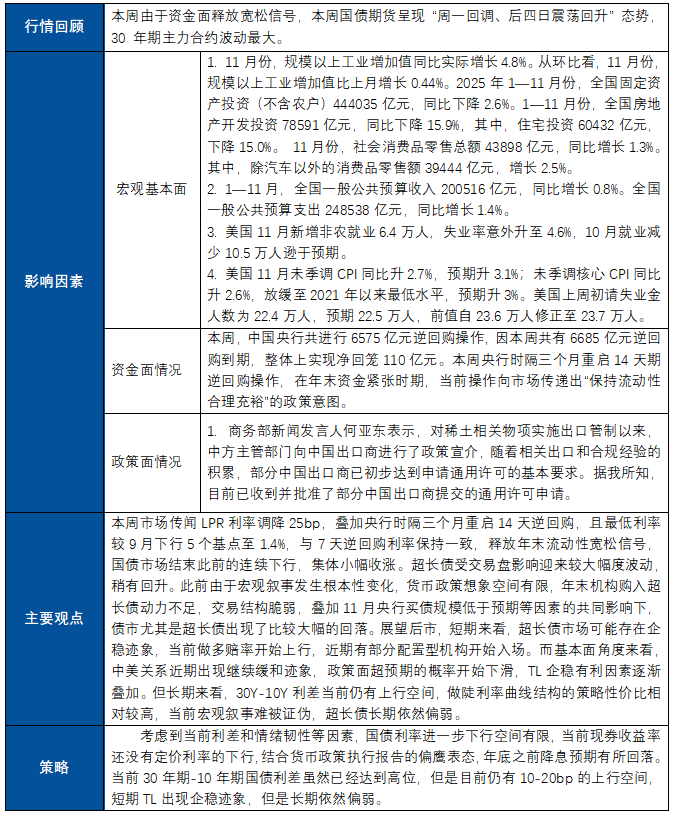
主要观点:本周市场传闻LPR利率调降25bp,叠加央行时隔三个月重启14天逆回购,且最低利率较9月下行5个基点至1.4%,与7天逆回购利率保持一致,释放年末流动性宽松信号,国债市场结束此前的连续下行,集体小幅收涨。超长债受交易盘影响迎来较大幅度波动,稍有回升。此前由于宏观叙事发生根本性变化,货币政策想象空间有限,年末机构购入超长债动力不足,交易结构脆弱,叠加11月央行买债规模低于预期等因素的共同影响下,债市尤其是超长债出现了比较大幅的回落。展望后市,短期来看,超长债市场可能存在企稳迹象,当前做多赔率开始上行,近期有部分配置型机构开始入场。而基本面角度来看,中美关系近期出现继续缓和迹象,政策面超预期的概率开始下滑,TL企稳有利因素逐渐叠加。但长期来看,30Y-10Y利差当前仍有上行空间,做陡利率曲线结构的策略性价比相对较高,当前宏观叙事难被证伪,超长债长期依然偏弱。
策略:考虑到当前利差和情绪韧性等因素,国债利率进一步下行空间有限,当前现券收益率还没有定价利率的下行,结合货币政策执行报告的偏鹰表态,年底之前降息预期有所回落。当前30年期-10年期国债利差虽然已经达到高位,但是目前仍有10-20bp的上行空间,短期TL出现企稳迹象,但是长期依然偏弱。
一、 周度复盘
二、国债期货指标
三、主要影响因素
3.1
资金面情况
3.2
宏观基本面情况
温馨提示:投资有风险,选择需谨慎。
国债期货交易的流动性如何?
期货的流动性是什么?
-
REITs打新日历:水电项目 ⌈中核清能⌋ 发售!(附认购流程)
2025-12-22 10:44
-
没有香港账户如何炒港股?手把手教你开通港股通(附条件+流程)
2025-12-22 10:44
-
“年化6%还保本”?券商新客理财真有那么香吗?
2025-12-22 10:44



+微信
分享该文章
