【国债期货】情绪冲击下债市短期承压
发布时间:2025-7-14 13:16阅读:100
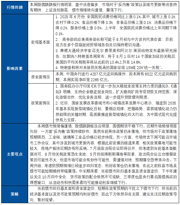
主要观点:本周债市情绪偏谨慎,股债跷跷板效应明显,国债期货平稳下行。近期市场情绪明显向好,一方面“反内卷”政策持续炒作,虽然当前具体政策仍未落地,但市场对于政策落地预期强烈,工业硅、玻璃等工业品价格已初步体现。另一方面,市场传言下周可能召开城市工作会议,其中涉及到城市更新内容,根据此前官媒的报道来看,相关政策落地可能性较大,房地产板块近期亦有所反映。7月底政治局会议即将召开,但考虑到当前基本面数据尚可,8月份关税政策恐生变故,5月份双降刚刚落地等因素,政治局会议出台增量政策的可能性不大,但是市场会有炒作可能性,需谨慎对待,预期落空恐带来冲击。下周开始,考虑到预期情绪已经逐步回归常态,利好政策也仍未落地,在此之前权益市场及债市可能短期维持窄幅震荡。中长期来看,当前债市回归基本面及资金面定价,下半年建议关注10月四中全会,货币政策的配合依然不可或缺,三季度也是央行重启国债购买的理想窗口,从流动性和供需来看均可能推动利率继续下行。
策略:当前债市回归基本面和资金面定价,短期在政策预期的干扰之下债市下行,但当前的经济基本面以及货币政策预期均利好债市,因此下方依然存在支撑,建议关注近期政策导向,暂时观望。
一、 周度复盘
二、国债期货指标
三、主要影响因素
3.1
宏观基本面
3.2
资金面情况
温馨提示:投资有风险,选择需谨慎。
短期国债期货是什么?
请问下老师,方邦股份发布的短期业绩承压消息是利好还是利空?
-
REITs打新日历:钱江隧道项目 ⌈隧道REIT⌋ 本周三4月1日发售!(附认购操作指南)
2026-03-30 14:46
-
官方定调“词元”!两年千倍增长的AI新赛道,核心机会全梳理
2026-03-30 14:46
-
社保基金“抄底”信号!长线资金压舱,这三大方向值得普通人借鉴
2026-03-30 14:46



+微信
分享该文章
