【投资指南】一文读懂电影衍生品,全面理解突破影视传媒天花板的金钥匙
发布时间:2021-8-18 11:07阅读:1737
阅读提示:全文由于内容较多字数过万,因此整体篇幅很长,预计全文阅读需要大约30分钟时间,请朋友们谨慎参与,如果准备入坑的请耐心阅读!
来雪球之后我发现不少的朋友都是凭借感觉在炒股,或者基于K线图线的技术面进行炒股,对于行业或者个股的研究不够深入,甚至包括某些所谓的大V;因此不少朋友往往对于一些行业会带有偏见,或者谈论的时候大家根本不在一个维度上,最终会让大部分朋友错过一些非常好的投资机会!
熟悉我的朋友应该都比较清楚,我个人不研究技术,不做技术面分析,也不做交易分析和建议,只做基本面和消息面研究与分析。只要我没买或者暂时不持有的板块或者个股,我一般都不发言,毕竟我不会闲得蛋疼去研究与自己投资方向不相关的东西;影视传媒虽然是我本身就非常熟悉的一个行业,但是随着自己重仓买入后,我还在不断研究与分析,争取能够吃到这一轮影视传媒大周期的爆发的机遇;
今天我是来填坑的,上次直播我说过对待影视传媒天花板以及未来的市场规模,千万别狭隘的以票房论影视传媒产业链天花板,也不要单纯的以600亿票房来论国内票房天花板,对标北美的电影产业链情况,国内的影视传媒产业链大有可为。如果没有深刻的产业链价值空间认知,那么终将把握不住大机会。那么今天主要就是来把这个问题的破解之道讲清楚的,让大家有一个更清晰的认知!

废话不多说,直接上干货,我深知朋友们不是爱我,是爱我的干货!这也是为什么虽然来雪球后有些争议,但是有人无脑喷的时候,还有朋友站出来帮我说公道话的原因,毕竟群众的眼睛是雪亮的!各位朋友的支持以及对文章的点赞,就是我继续分享的动力!
1、什么是电影衍生品,它的价值在什么地方?
电影衍生品是指根据影片里的角色人物、场景、道具、标识等开发的产品,包括玩具、服装、饰品、音像、图书、日用品等。此类产品主要依托的是电影上映所带来的知名度和影响力。往广泛了说,还包括主体乐园;

消费者喜爱或者消费某项电影衍生品时,也许原本只是只是受到电影的或者商品造型影响,但是这些衍生品在一定程度上也可以持续让IP保持热度,映入消费者脑海,毕竟电影上映期不是特别长;电影衍生品可以承载电影的文化特质,承载了具体的意义!电影衍生品也是版权方一个重要的变现方式,单纯依靠票房收益很多时候对于内容方的投资风险会比较大,同时也会造成投资回报率不够,因此电影衍生品对于电影产业链内容端的作用非常巨大!
一部影视作品,在面世时,其热度的峰值是有时限的,即使推出系列的剧集,其热度也依然会随时间的推移而逐日减弱。但是作为目前影视产业中最便于与市场对接的变现渠道,影视衍生品却可以不断推陈出新,永葆作品的活力,帮助观众与影视作品建立起紧密的情感联系,将影视IP的文化价值最大化,助力长线发展。
2、电影衍生品市场价值空间?
电影行业的征途不止有票房,还有衍生品市场的未来和想象,美国电影票房仅占电影产业30%以下,衍生产业达70%,日本衍生行业占40%,中国电影票房和植入广告占90%,与国外相比,中国电影衍生市场还是一片不折不扣的蓝海。在国外比较成熟的成功的商业模式之下,已经形成了衍生产业大大超过电影票房的这样一种可喜的现象。

《玩具总动员3》全球票房达到11亿美元,其衍生授权收入更是达到了87亿美元。迪士尼拥有完整的IP授权、周边开发、衍生销售等产业链,对IP具备了相当的预判性,所有电影周边提前18-24个月开始布局,与本土授权商共同协作完成衍生开发。参照全球衍生品收入TOP 10 电影的票房收入与衍生品收入占比,我们就可以发现衍生品的巨大价值,收入均为美元计价!除了衍生产品之外,一块巨大的收益来自于主题乐园。大家知道迪士尼乐园、环球乐园以及其他的一些小型的乐园,在2017年迪士尼乐园是180亿美元。

3、什么是电影衍生品产业链?
以迪士尼为例,其核心业务是影视娱乐,上游输送漫威、星战、公主系列等大IP内容,中端则有强大的制作团队以及全产业链的推广渠道迪士尼媒体网络,下游则充分利用主题乐园、线下衍生品商店以及强大的授权业务来锁定利润丰厚的周边市场,最终形成稳定的电影—媒体网络—衍生产品—迪士尼乐园模式。日本的动漫产业形成了动漫连载、单行本发行、动画制作、漫改电影、游戏发行、授权代理、周边衍生营销等一系列循环链条。

电影衍生品产业链要想运转得好,需要产业链条上各方的通力合作,内容方需要提供优质的版权内容,对于消费者需要有有吸引力,设计商需要能够基于IP设计出非常好的产品,然后交给生产商进行制作,最后才会到销售商手里面,整个链条缺一不可,核心环节是内容方与设计商;版权保护却又是非常重要环节,否则对于整个产业链都会有较大伤害,比如曾经就出现过有人山寨的衍生品去找捉妖记的主创团队签名的闹剧;
4、国内衍生品产业链面临什么样的困局及现状?
中国电影衍生产业市场空间巨大,蕴藏无限商机,同时在运营上又有很大的难度,面临着诸多的问题。无论是光线传媒还是中影,头部的内容制作公司仍缺乏稳定的战斗力和战略眼光,相关衍生品授权与开发更像是一场“豪赌”。内容端与衍生品端是割裂的。授权方没有产品能力,而被授权方或急于变现、或不敢押宝、或担忧营收,上下游陷入了矛盾的死循环。
1)电影衍生品产业没有纳入电影产业运营框架
在好莱坞,特别是以迪士尼这样的生产大IP为代表的影业公司,他们在每一部电影的创作开始的时候就把这部电影能生产什么衍生产品,能做什么样的主题乐园的职务,还能授权其他的什么业态在剧本的创作阶段就考虑进来。为了衍生产品的开发、衍生产业的开发会在剧本里面、拍摄的过程当中植入到一些标志性的元素,把影片的角色、场景、道具尽量的符号化、标志化,让影片有比较强的产业开发、产业延展的能力。这是他们的一贯做法,而国产电影到目前为止仍然没有一部电影做到这样一点,包括《流浪地球》。
出品方、制片方缺乏明确的衍生产业开发以及授权的概念,这是目前一个很严重的问题。所以衍生品、衍生产业在影片的创作、生产过程当中是完全缺位的。一般情况下都是在电影拍完了,或者是即将上映的时候我们作为做衍生产品开发的团队才可以拿到一点素材,才可以进行产品的设计研发,才可以进行一些授权推广。这样就会造成我们国内的衍生产业的开发是明显的滞后开发。滞后开发因为是开发的时间捉襟见肘,同时也是开发的元素非常少。由于前期没有考虑到,而且从制片方、出品方的授权心态上来讲,由于不重视,所以这是可有可无的心态。想要一个授权都找不到对接的人。还有就是另外一个极端就是当一个IP稍微火了一点之后,由于这个产业不成熟,授权的价格就会出现漫天要价的情况。
也是由于没有讲衍生产业的发展纳入到整体的运营框架,就造成了国产电影适合进行衍生品授权开发的影片少之又少。而好莱坞电影,几乎每一部电影都可以做衍生品开发。这些年,好莱坞大量做系列影片,做长线IP。长线IP容易形成知名度、影响力,能够形成大IP。这是他们衍生产业得到长足发展的一个根本的保证,而国产电影中这两类都很少。
2)IP消费意识以及习惯有待养成,产品的创作设计有待提高
国内的衍生品目前主要是一些玩具、手伴、小饰品之类的,整体上与日本衍生品的差异在于,日本衍生品比较日用品化,相关IP被做了大量的日用品衍生品。日本消费群体在消费时,也比较关注是不是有IP价值,二目前国内消费者更加注重价格和款式;从品牌商的角度,我们也可以说,品牌上仍然没有养成这种消费的习惯。品牌上对一个IP的接纳,就是它的消费。它要把消费赋能于产品上,这是品牌商对IP的消费。目前这一块品牌商的重视仍然不够,大量的品牌商没有意识到优质的IP对产品的赋能作用。所以说大量的品牌商不愿意为IP买单,这当然与我刚刚说到的国产优秀的IP比较少,影视IP影响力不够也是直接相关的。
正版的和设计性强的衍生品大都价格比较高,中国的大多数电影观众都没有消费正版衍生品的观念和意识,所以很多影院的衍生品都是摆在货架上养灰尘,观众并没有购买欲望。中国很多自主开发的电影衍生品的创意匮乏,只是电影元素的简单印刷,非常不具备购买、收藏欲望,而且质量欠佳,又没有售后服务,充满着伪劣产品的味道。
3)缺乏IP风险评估机制,衍生品产业链不成熟
衍生品先行往往要冒风险,电影制作方难以说服品牌商家在电影上映前进行合作,毕竟押中爆款并不容易。国产优秀的IP比较少,同时相关IP稳定性也不足,不确定性比较高。国内的衍生品产业链不成熟,市场尚未形成规模化,品牌方和电影制作公司不敢贸然押注。比起北美健壮的衍生品产业链,中国方面可谓处处掣肘:大量国民级IP散落在各个公司手里被雪藏;设计生产者担心风险,不愿触碰国货;消费者除了手机壳、马克杯之外,难以接受更贵但更好的衍生品,只剩下不敢公开销量的电商和门可罗雀的影院商品区长吁短叹。
中国电影衍生品的产业链不成熟是非常大的制约因素,这种不成熟表现衍生品版权拥有者、产品设计者、生产者、销售、产品市场调研等诸多方面。体现的是片方版权方的不专业,衍生品产业前期的调研和市场分析不充分,营销不到位几个问题。
4)衍生品产业研发和推广缺乏相关的人才
专业运营电影衍生品的企业不多。2017-2018年调整的时候,2016年出现的许多影业公司组建的衍生品团队在2017年下半年到2018年纷纷关闭。很多的团队解散、缩容。这是因为产业运营的难度造成的。还有就是对于衍生品的创意设计的人才,这一块还是非常少的。什么是电影衍生品?就是源于优秀的电影IP和标志性元素设计创意出来的几乎所有的产品都是电影衍生品。最关键的一个是IP要有影响力,一个是针对这个IP以及它的关键性的要素要有设计创意的能力。
5)盗版冲击严重,阻碍产业链创新与创作
衍生品提到IP和授权,必然出现的是授权的成本,就是IP授权成本。授权是需要花钱的,是要有代价的,这种授权成本的叠加,必然造成正版的衍生产品价格会高。而往往很多的盗版也能做的很不错,但是价格会便宜很多,同时不需要经过一系列的审核,它的面世速度会更快。整个的中国电影衍生品包括其他的盗版产品是一个系统性的版权保护意识的缺位。从生产到渠道,到消费环节,一直到我们相关的部门很多环节版权保护是缺位的,是集体无意识的状态。目前中国对于盗版衍生品的打击力度和效率都欠佳,这在很大程度上打击了版权方开发正版衍生品的积极性。
6)不是所有的题材适合衍生品开发,国内目前恰好相关题材作品不强
衍生品跟电影作品之间有一定相辅相成的关系,一部没有口碑没有热度没有话题的电影,其衍生品也不会卖得很好。但是就算有热度,有些题材的电影也不适合衍生品开发,结合国外经验来看,最适合衍生品开发的是动画和科幻以及玄幻类的作品;这一类的作品有一个共性特点,具备虚拟形象、具备前沿的造型,比如动画中的人物形象,科幻片中的战舰造型等!但是实际上这两个题材类型的电影,都对与电影工业化水平有着较高的要求,目前国内片方在这两个题材方面刚刚开始有一些起色,但是距离成熟还需要较长较长时间,所以就限制了相关衍生品的开发;科幻类型的龙头目前是中国电影,动画类型的龙头目前是光线传媒!
5、国内消费者对于电影衍生品是否愿意消费?
大多数中国消费者能够被影响和感染,且有一定文娱类商品的消费能力,这就是衍生品发展的基本土壤。如果说《魔兽》衍生品的大卖仅仅是狂热粉丝的贡献,那么大多数的路人是在何种情况下购买各类衍生品的呢?答案是文化和氛围。中国消费者的大量文娱消费都是伴随着热点事件,节假日以及一些重大活动而进行的。我仔细看过和小孩子相关的东西,一些玩偶以及玩具之类的,有IP的价格一般都比较高,附加值充足,但是实际上顾客买单的时候往往更喜欢这一类!整体上国内消费者情节是在的,尤其是在重大节假日作为礼物进行赠送;

除了赠与他人,衍生品的消费者主要是因为对电影或是角色的喜爱衍生出的心理需求而进行额外支出,心理需求越强烈,越有可能购买更高价值的产品;归根结底,很多时候电影衍生品满足的是用户看电影衍生出来的心理需求;
6、迪士尼是如何高效运营衍生品业务的?
1)非常稳健的收入模型确保整体收入
公认的做衍生品业务做得最好的就是迪士尼,那么我们就非常有必要研究清楚迪士尼是怎么运营衍生品业务的;“虽然迪士尼的授权费贵,但迪士尼衍生品销量最差能差到哪里去?而国产动画电影衍生品再好又能好到哪里去?”

迪士尼的四轮收入模型稳定而有效:精美的电影可以让其人物形象瞬间走红,光碟和图书让受众覆盖面变得更广,而主题公园则让人们近距离接触该形象,每一步都有助于其衍生品的长期销售。
2)高效整合产业链上下游

每年迪士尼都会在三季度召开授权大会,发布未来一年的电影上映计划。被授权商需要缴纳一笔授权费用,大约是承诺销售额的15%,授权合作期一般1-3年。迪士尼不仅一开始就获得一大笔授权费,最终还会按比例从批发或者零售额中分取利润。虽然是看似稳赚不赔的生意,但迪士尼更看重的是自己的IP是否得到妥善开发。因此对被授权商的要求十分高:至少要满足在制造、经销或零售方面至少5年经验,或在在相关专业产品上5年以上经验。虽然每个形象的授权费高达200万—500万不等,但仍然十分枪手。迪士尼在中国内地的被授权商数量近年来已经增长到400余家。目前,迪士尼拥有400余个动画和电影形象的版权,可谓家底雄厚,但这些形象其实并非全部都是迪士尼公司的原创。
3)通过并购不断补齐短板

迪士尼虽然具有强大的内容产出能力,但依然通过多次收购并购快速补齐短板、扩展版图。此前,迪士尼客群市场中25%的成年人,75%的儿童。但在收购了漫威和卢卡斯后,迪士尼客群市场变成了35%的成年人,65%的儿童。而其未来的目标是将成年人比例提高到50%。
4)经营方式上注重销售渠道建设以及价格体系构建,深度把控消费者消费心理
目前迪士尼有6座迪士尼乐园,在7个国家建立了官方网上商城,在中国的25个城市拥有6000个零售点,国内主流电商平台上都能见到迪士尼授权的货品。
虽然线上线下的同款同价可以让消费者不再那么关注价格,但迪士尼认为还不够。上海迪士尼乐园中拥有7000种商品,其中大部分是独家商品,与位于上海陆家嘴的迪士尼旗舰店的2000种商品的重合率却只有2%。“过这村,没这店”的刺激性消费是场景化销售的底气,否则消费者难免会在实体店把玩一番后,选择线上购买,这当然是线下分销商不愿意看到的结果。
5)拉长销售周期,降低卖家压力,实现共赢
迪士尼系列IP的衍生品寿期极长,这样的好处是各渠道卖家来说囤货压力会小很多。比如《美国队长3》上映期间售卖的一款美国队长手办,既可以在两年后的《复仇者联盟3》时期组合售卖,又可以在《雷神3》或是《黑豹》时“擦边售卖”。这些经典IP(米奇老鼠、狮子王)以及系列IP(漫威宇宙、星球大战)可以给迪士尼带来源源不断的现金流,也使得迪士尼可以放心大胆的去开发新的IP(冰雪奇缘、疯狂动物城)。但并不是每个IP的衍生品都能被重视开发,比如《疯狂动物城》的全球大热就让迪士尼十分意外,以至于上映期间都没有开发足够的衍生品来应对市场需求,实在有点可惜。
7、国内衍生品开发&合作方式?
国内目前的衍生品开发、合作主要有以下几个方式:
1)授权和被授权
这种方式主要就是被授权方一次性支付给授权方一笔授权费用,然后就可以进行衍生品开发,这种方式也是目前国内的主要方式之一,不过大部分是国内的设计方去拿好莱坞或者其他国际大IP的在华授权,国内的电影作品目前授权业务开展不是很理想;这种方式之下,所授权的产品可以在授权许可的范围内自己设计、生产,也可以拿现成的货发放到渠道进行售卖。
2)版权拥有方按销售量提成
这种方式主要就是版权方与第三方衍生品设计、生产、销售公司,进行合作然后共同按照比例进行分成,产业链上下游利益与风险共享;这种方式由于线上和线下的销售数据不一定透明和准确,所以版权方和被授权方存在着一定的不信任。很多自己没有能力开发衍生品的版权方或者是懒得耗费精力的版权方会采用这种与第三方公司合作的方式。
3)版权方自己掏钱设计、生产、销售
这是很多全产业链影视公司采用的方式,这种方式开发的衍生品一般数量不大、品类不多,都是服务于电影本身的营销、宣传,作为电影宣传、上映期间的礼品、赠品存在。这种方式也适用于影视衍生品在各个平台的众筹。
4)衍生品金融化
北京文交联合目前在尝试通过类似于股票和证券的方式把文化艺术产品金融化,其中包括影视衍生品的金融化,不过这种新玩法的生命力如何还得打一个问号。在这个互联网+的时代,文化金融正成为大势所趋,“互联网+金融+文化”也成为影视衍生品雄起的特色之路。

《寻龙诀》衍生品摸金符也屡创新高。与一贯的粗制衍生品模式相比,万达影业将《寻龙诀》摸金符的衍生品开发授权给了文交联合(文化产权交易联盟运营平台),将摸金符以银镶砗磲材质打造成艺术品,进行电子盘交易。《寻龙诀》衍生品“摸金符”,每份发行价200元,春节前四个交易日上涨59.5%,第10个交易日(元宵节当天)单日成交额突破1600万,成交量近6万?
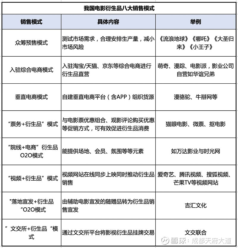
8、电影衍生品销售模式
我国电影产业中,由于电影衍生品并不属于生活必需品,更多属于粉丝经济,所以衍生品销售模式非常重要,当前我国电影衍生品销售模式有以下八种。

我国用户购买电影衍生品渠道虽然丰富,但是从占比上可以看出,主要还是通过电影票务APP及衍生品垂直网站以及淘宝和京东等综合电商进行购买,比如猫眼、淘票票、万达的时光网、中影的文创优品和电影通等;

9、电影产业发展到什么阶段才能高质量发展衍生品业务?
先要有高质量IP 再谈打造电影衍生品;尽管电影衍生品市场的发展在中国还相对较弱,但是作为电影工业体系成熟的标志之一,衍生品一定是未来重要的发展方向。电影会产生大家喜欢的IP,IP作用下的衍生品会在不同的场景里面带给观众更多的体验感和更多的愉悦。所以从大的衍生产业来说,不仅是玩偶这么简单的东西,衍生品产业是围绕IP形象能支撑起企业和工业体系整个运营的模式,这一定是电影产业未来的发展方向。

就发展衍生品而言,高质量IP是首要的核心。电影作为一个工业体系来看,核心是要拥有自己的IP。而能做好衍生品的IP,首先电影要非常成功才可以,再则电影中的形象能反复地系列化开发。但是这样的电影IP在中国非常少,因此不是所有的电影都适合做衍生品,只有一些非常强、具有非常丰满艺术人物形象的电影才适合做,故事要场景化地变成主题公园,变成主题公园的秀,变成一个产品所蕴藏所代表文化形象背后的东西,才会持久不衰地运作下去。也就是说衍生品业务要发展好,首先要具备系列化能力的IP,能够持续高质量输出内容电影,同时电影的题材还需要是属于利于衍生品开发的题材类型!
10、衍生品产业链上成功的模式以及未来可能有价值的模式
国外衍生品产业大鳄走通了两条路:第一条是以迪士尼为代表的版权方,其只需要把精力放在开发出让人们喜爱的形象上,此后全球的设计生产商自然会找上门。在中国,类似的有上海美术电影制片厂,该厂拥有诸如黑猫警长、葫芦娃等国民动画形象,但是缺乏持续的创作能力以及商业化能力,使得该路在中国目前没有走通。
第二条是类似孩之宝、乐高这样的制造商,变形金刚是孩之宝的吸金法宝,而乐高玩具的高兼容性,可以保证跟时下的热门IP迅速结合推向市场。在中国,类似奥飞娱乐、骅威等玩具生产公司虽然拥有极高的玩具市场占有率,但大部分产品只针对青少年儿童,并未很好地将目标人群扩展。

中国电影衍生品的未来大佬可能正在走第三条路,这条路存在于终端销售环节:

无论是时光网、娱票儿、猫眼这种垂直类渠道,还是淘宝、京东这种等综合电商平台,都是最直接与核心用户群对话,可以用IP热度、销量和用户评价等数据影响上游的版权方和生产方,相信未来这样的电商话语权将越来越强,极有可能产生中国的电影衍生品龙头企业。
11、电影工业产业化有利于衍生品业务发展?
“电影衍生品市场尚未打开,追根溯源,可归结于国内电影产业链整体不够完善。”这是得到业内公认的看法。与国外形成统一的产业链不同,我国的衍生品市场上游的内容提供方,中游的出品商、加工商,下游的出售平台尚未形成统一的链条。而在好莱坞,衍生品及版权开发已经是一部电影的完整生态链的一部分。
好莱坞的电影商业模式,即类型化的产品、精确的市场调研、严密的前期策划、精致的中期生产、独特的整合行销传播、全面的后期行销和相关商品开发。
其产业链运营模式,依次为:第一,打造精品;第二,广泛的放映、演出;第三,做成相关礼品;第四,开发游戏软件;第五,拓展游乐园;第六,制成DVD或录影带;第七,有偿转让形象专利。就像吹奏优美的长笛,一个口子投入,多个口子产出。比如,美国战争大片《珍珠港》的投资回报就包括:一、发行收入1.4亿美元;二、放映收入1.6亿美元;三、相关礼品开发0.2亿美元;四、形象专利产品转让0.5亿美元;五、音像制作0.8亿美元;六、玩具软件0.3亿美元;七、旅游收入0.7亿美元。而二级市场和三级市场还未计算在内。
综上可以看出,美国商业电影衍生品的整个产业链发展成熟,不仅产品种类繁多,而且包涵了各个消费层次,出品方式也多种多样,小到日常生活用品、纪念品,大到与国际时尚品牌的合作打造。
从我国电影产业链来看,目前电影衍生品设计、生产依然是电影上映后的一个环节,通常电影只有卖座才会考虑设计电影衍生品。而且,基于目前电影衍生品在电影产业链中的位置,其本身的价值容易被忽视。即使电影大热,电影衍生品也很有可能错过市场黄金期。
专业的衍生品公司的出现也尤为关键,能够整合片方和各种线下资源来做电影衍生品的公司,这样的公司成员组成一定是包括懂电影的专业人才、懂衍生品的专业人才、懂设计的专业人才,才能推动国产电影衍生品迈上新的台阶。
12、国内影视传媒龙头公司对于电影衍生品业务的布局
全产业链整合已经成为行业共识。迪士尼的产业布局是由上到下,由内容和品牌带动衍生品布局,国内的万达、博纳、华谊兄弟则是从下游走到上游,缺少优质内容驱动,而原本就处于上游的公司也难以保证稳定且持续的内容输出。
中国电影专门成立了自己的衍生品开发公司,有中影影家电影衍生品专营店,还与北京电影学院合办了一个全日制本科专业 “电影衍生品设计专业”,试图打通衍生品从人才到产品的全产业链。
阿里影业拿到了一些大IP的衍生品在华授权,比如哆啦A梦、精灵宝可梦、EMOJI大电影、HERO奥特曼、咱们裸熊、飞天小女警等。万达收购的时光网,也以拿好莱坞的衍生授权为主,少数衍生品是自主开发设计。
光线、博纳、华谊等,拿授权跟自主开发并举,这些公司都有自己的衍生品开发部门,但开发的品类不多、数量不大。目前国内几乎所有的全产业链影视公司都有自己的衍生品开发部门,但发展得都不怎么样,很多时候都沦为了宣传部门的物料、礼品制作科。
据统计,光线传媒已投资了20余家动漫产业链上下游公司,覆盖IP生产和制作团队,《大圣归来》《哪吒》《姜子牙》制作团队皆在其中,不过,在后端衍生品开发公司上,光线传媒的投入仍有所缺失。

除光线传媒外,互联网巨头腾讯、阿里、爱奇艺、B站、字节跳动在ACG领域也皆有大大小小的布局。尤其是B站,在2020年完成绘梦动画的并购,还加大了在文娱IP产业后端衍生品上的投资,增持上海摩都文化股份,并完成垂直手办电商平台ACTOYS的收购。
13、国内电影衍生品产业展望
近年来,国内影视衍生品市场不是没有过高光时刻,却始终难逃整体低迷的状态。2016年,光线影业借助《大鱼海棠》的热映与阿里巴巴达成战略性合作进军衍生品市场,光线的淘宝旗舰店上线后,《大鱼海棠》系列周边12个品类数百种产品销售总额超过5000万,拿下国产动画电影衍生品销售的最高纪录,成为了一个非常成功的衍生品开发案例。
但好景不长,2017年末光线影业关闭了淘宝旗舰店,并裁撤了衍生品部门,这也说明这一产业的真正成熟还需要摸索与培育的过程,目前来看,大多数从业者对衍生品的开发并没有一个成熟的方法论,整个行业存在着巨大的风险。其实,随着人们生活水平的提高,影视衍生品作为文创产品的一种必然将越来越受到重视,整个市场有着不可小觑的潜力。虽然在当下产业顽疾无法迅速根除,但一些缺憾还是有可以优化的方向。
首先,在衍生品规划和生产无法有效前置的状况下,大量国产电影例如《流浪地球》《哪吒之魔童降世》的衍生品都选择了借助电商平台进行众筹开发的方式,从目前探索的结果来看,这种形式比较适合现阶段的国内衍生品市场,能够一定程度上获知受众的需求,合理安排生产量,减少品牌方的风险,还能让消费者有一种参与感,培养出对产品的感情,值得继续发展下去。
另外,国产IP目前还处在制造单品爆款的阶段,没有可持续开发的IP形成,致使衍生品从源头上就缺乏土壤。内容领域的创作者们也大多数都缺乏链条意识,和全局性眼光,一些作品即便走红,也因为一开始就没有思考衍生品这个环节的布局,所以到了关键时刻措手不及,难以“突出重围”。所以,影视公司除了要培养长线的、有固定粉丝圈的IP,还要培养IP产业链的布局意识,在内容创意阶段就开始考虑如何去融入、设计后续开发衍生品所需要的元素。比如在主要角色的设定上,整体造型要符合工业化产品的设计理念,以便于多类别生产和批量开发。制作方也可以在影视项目筹备期间就准备好详细的设计概念图,为未来品牌方的开发及时提供物料。
从长远来看,衍生品行业的发展需要从优质IP产出到设计、开发再到营销整个产业链的完善。可喜的是,近年来互联网巨头们纷纷入局衍生品市场,例如阿里巴巴旗下的阿里鱼、腾讯旗下的鹅漫U品,平台方一手打造头部内容,一手开发衍生品的全面布局无疑有助于打通上下游产业渠道,形成良性的循环。光线影业发布片单,开始着手布局“封神宇宙”,《哪吒之魔童降世》之后将有《姜子牙》《深海》等电影上线。虽然短期内“封神宇宙”注定无法与“漫威宇宙”的热度比肩,但这代表了国产电影终于有了打造系列IP的意识,也让未来国内衍生品市场的“破局”多了一分希望。
【核心观点总结】
1、影视产业链价值绝对不只是票房,电影票房的天花板也绝对不是600亿!电影衍生品产业是一座待开发的金矿,其产业链经济价值约为票房产业链价值的2.5倍以上
2、目前国内电影衍生品产业链存在一些问题这个是客观的,但是这个产业链是待开发的金矿显而易见!目前已经开始有些前置条件开始涌现了,比如IP系列化,比如动画和科幻题材的崛起!
3、电影工业化进程目前已经有序在推进,同时国外的几种成功模式已经给国内的衍生品产业链树立了案例,可以预见加以时日是必然可以走通的!
低佣股票开户入群V:442557803
低佣股票开户入群V:442557803
低佣股票开户入群V:442557803
温馨提示:投资有风险,选择需谨慎。
“衍生品”是什么意思?
-
2026智能条件单哪家好?七大券商APP实测给你答案!
2026-05-18 15:49
-
如何用“隔夜挂单”提前锁定买卖先机?(附2026年各大券商最新夜市委托时间)
2026-05-18 15:49
-
定投进阶:别再傻傻固定扣款!动态调整才是震荡市赚钱关键(附宝藏工具)
2026-05-18 15:49


问一问
+微信
分享该文章
