期货交易品种——沪锌
发布时间:2021-8-16 16:50阅读:672
一、锌概述
金属锌,化学符号Zn,原子量为65.4,熔点为419.73℃,沸点907℃。锌是一种银白略带蓝灰色的金属,其新鲜断面呈现出有金属光泽的结晶形状。锌是常用的有色金属之一,其产量与消费量仅次于铜和铝。
锌金属具有良好的抗腐蚀性能、延展性和流动性,常被用作钢铁的保护层,如镀锌的板和管。能与多种金属制成物理与化学性能更加优良的合金,广泛应用于建筑、汽车、机电、化工等领域。

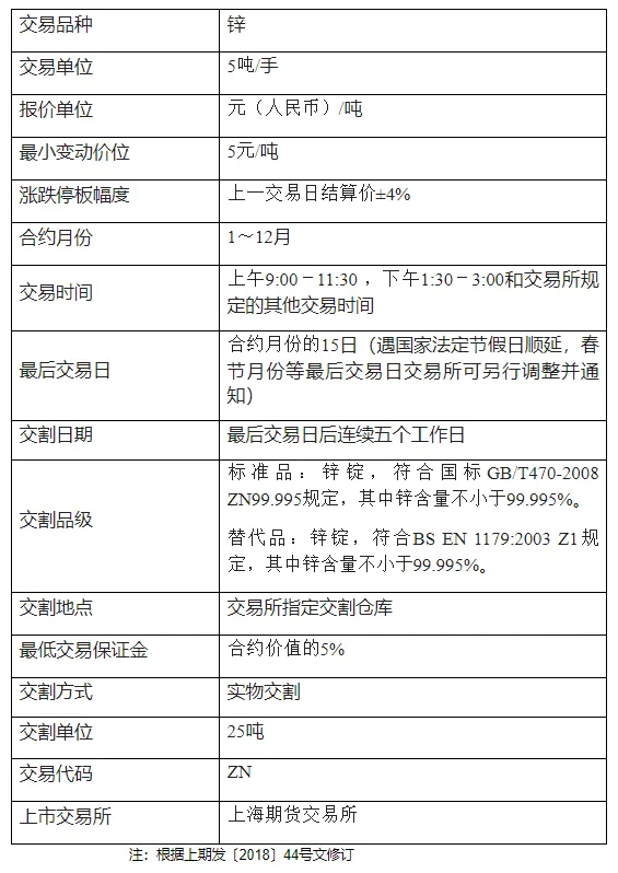
*如有变动请以交易所公布的信息为准
二、市场概况
1、锌资源分布
根据美国地质调查局公布的“
MineralCommoditySummaries2015”中的数据统计,全球锌矿产资源储量约为23,000万吨(金属吨),主要分布在澳大利亚、中国、秘鲁、墨西哥等国家。中国的锌矿产资源储量位居全球第二位,储量约为4,300万吨(金属吨),占全球储量的18.70%。全球锌矿产资源储量具体分布如下:

锌矿产量整体平稳。根据USGS资料,2015年预计全球锌矿产量1340万吨, 较2014年上涨0.75%,与2013年持平。锌矿产量近四年以来较为平稳。中国作为全球最大的锌矿的生产国,锌矿产量大幅度领先于其他国家。2015年小幅回落,年产490万吨,全球占比依然高达37%。澳大利亚、秘鲁、美国、印度等国锌矿产量保持相对稳定。
2、锌矿供给稳定
目前,全球锌精矿产量为1202.6万吨,主要的锌精矿生产主要集中在中国、澳大利亚以及美洲地区。中国是全球最大的锌精矿生产国,2011年中国锌矿产量445.8万吨,占全球锌矿产量的37%。

3、全球产销中国独秀
全球精锌生产大国均为资源拥有量较大的国家,上世纪90年代中后期澳大利亚、美国等国产量较大,从2004年开始,中国产量开始超越澳大利亚成为全球最大的生产国,并且以每年两位数增长速度发展,2011年中国锌产量达到534.4万吨,已经占到全球产量的41%。而近五年中国精炼锌产量亦持续上升,但增速逐渐放缓。2015 年全球精炼锌产量为1392.7 万吨,同比增长 3%。2018年3月精炼锌产量 102.34万吨,比去年下降4.29%。


锌的最终应用领域主要是建筑和交通运输(合计占有70%以上),其余分布在工业机械、电子等方面。
三、影响锌期货价格波动的主要因素
1、供求因素
供求关系直接影响着商品的市场定价,当市场供求关系处于暂时平衡时,该商品的市场价格会在一个窄小的区间波动;当供求关系处于失衡时,价格会大幅波动。
2、国际国内经济形势
锌已成为重要的有色金属品种,特别是在发达国家或地区,锌的消费与经济的发展高度相关,而在国内锌与经济的正相关性也高于0.9。
3、进出口关税
4、锌应用趋势变化
目前中国钢材的镀锌率只有20%左右,与日本、美国等发展国家的55%~60%的比例相比还有很大差距。
5、锌冶炼成本
目前锌的冶炼成本主要由锌原辅材料费、燃料和动力费、人工成本、制造成本和其他费用组成。锌精矿价格、燃料及电价的变化都会对锌的冶炼成本产生较为明显的影响。
温馨提示:投资有风险,选择需谨慎。


问一问
+微信
分享该文章
