杉杉股份偏光片业务解读
发布时间:2021-6-23 11:07阅读:432
一、偏光片资产并购及扩产投资时间线
1、并购公告:
2020年9月6日,杉杉股份发布公告称收购LG偏光片,作价11亿美元。


2、并购完成:
2021年2月1日0时,标的资产交割正式完成。


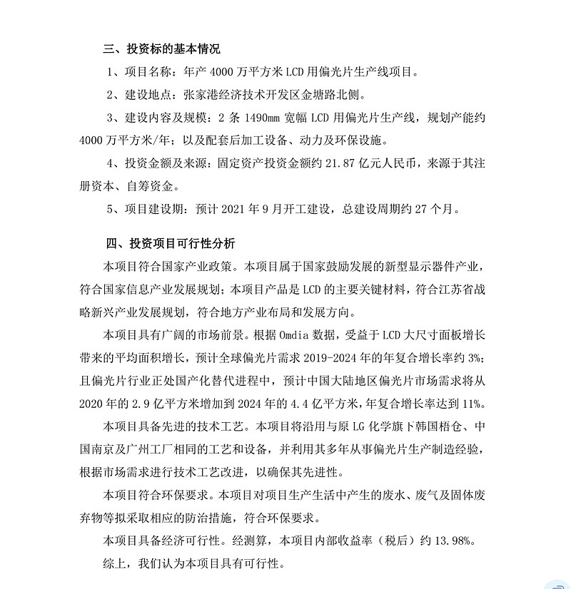
3、扩产投资:
(1)2021年3月3日,公司发公告称投资21.87亿人民币建设年产4000万平方米LCD偏光片生产线项目。
(2)2021年6月21日,公司发公告称投资50亿人民币建设年产5000万平方米LCD偏光片生产线项目。



二、偏光片市场规模及供需结构
1、市场供需状况:
(1)全球市场:
2019-2024年偏光片需求由5.2亿平增长至6亿平,年复合增长率约为3%,2021年后将达到供需平衡,并出现小幅的产能过剩。而随着日韩企业退出偏光片产业,世界产能将向大陆集中。


(2)大陆市场:
2020-2024年偏光片需求由2.9亿平增长至4.4亿平,年复合增长率约为11%,2024年将达到供需平衡。

(3)偏光片市场发展趋势:
a.偏光片产能逐步提高

b.日韩退出,偏光片产能逐步向大陆地区集中

c.宽幅、超宽幅市场占比逐年提高,窄幅偏光片占比逐步缩小。主要是因为宽幅产线经济性高,裁切效率高,可降维打击小尺寸产线。

2、杉金详解:
(1)盈利能力及产能规划:

一季度时对偏光片利润的详细推演:
网页链接
(2)新建绵阳线的意义:
a.产能角度:绵阳线投产后公司产能将达2.5亿平;宽幅和超宽幅产线适应市场需求,显示出强劲的产品竞争力。
b.配套西南地区LCD产能角度:西南地区为我国显示面板集群区域,偏光片需求广阔,但目前西南地区尚无偏光片前段工程生产线布局。通过与西部地区LCD产能配套,进一步深化与大客户的合作,覆盖绵阳成都重庆咸阳客户,提高产能利用率,优化客户结构。


三、偏光片未来风险点(内容来源于公司公告)
1、市场风险:
随着国内高世代液晶面板产线量产、市场供应量的上升,偏光片价格存在下降的风险;此外亦面临其他偏光片厂商的竞争。
2、原材料供应风险:
偏光片原材料主要集中在日、韩相关企业,特别是PVA膜、TAC膜等。上游主要供应商的合作关系发生变化,将对其生产经营造成影响。
3、技术替代风险:
随着其他新型显示技术不断涌现并实现技术完善,或对当前LCD在显示面 板行业的主流地位形成挑战。
4、资金筹措风险:
公司截至2021年第一季度末货币资金余额约47亿元,本项目计划投资总额50亿元,固定资产投资金额约35亿元,流动资金约15亿元。本项目固定资产投入的资金来源除苏州杉金的自有资金外,另有项目贷款来自银行等金融机构。本次投资金额较大,存在一定资金压力,存在资金筹措无法及时到位的风险。
5、项目推进不及预期风险:
本项目2021年12月底开始建设,建设周期预计21个月。项目建设周期较长,存在项目建设进度、达产时间以及预期收益等不及预期的风险。短期内无法形成项目收益,不会对公司财务数据带来正面影响。
注:部分信息来源于公司公告、平安证券、信达证券
温馨提示:投资有风险,选择需谨慎。
-
最新整理:2026全年A股休市日历出炉!
2026-01-12 13:33
-
2026年"国补"继续,核心变化有哪些?哪些板块&指数机会更大?
2026-01-12 13:33
-
2026A股16阳后,春季行情如何合理布局?
2026-01-12 13:33


问一问
+微信
分享该文章
