焦煤期权上市解读
发布时间:2026-1-16 09:25阅读:128
黑色
——
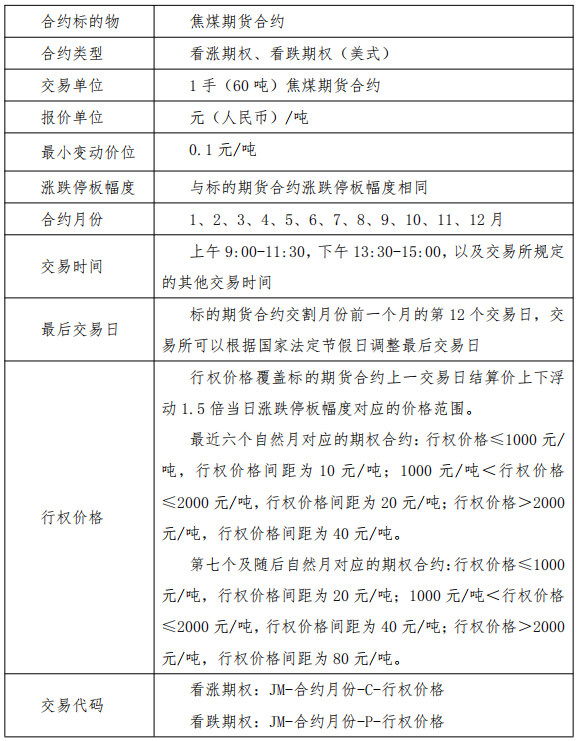
一、焦煤期权基础知识
大商所公告,焦煤期权自2026年1月16日(周五)起上市交易。当日8:55-9:00集合竞价,9:00开盘。1月16日(周五)当晚,焦煤期权开展夜盘交易。焦煤期权首批上市交易合约是以JM2604、JM2605、JM2606、JM2607、JM2608、JM2609、JM2610、JM2611、JM2612期货合约为标的的期权合约。焦煤期权交易可以使用限价指令和限价止损(盈)指令,每次最大下单数量与标的期货相同,为1000手。
资料来源:大商所
二、焦煤基本面分析
从供应端来看,,随着国内供应干扰因素减少,近期国内产量都保持高位,后期临近春节预计产量会季节性下降,而蒙煤通关持续发力,导致焦煤供应较为充裕。Mysteel统计523座炼焦煤矿山周度产销情况,样本煤矿原煤日产环比增加7.9万吨。主产区煤矿全面复产,产量基本达产,产量进一步回升。精煤库存272.4万吨,环比减少22.6万吨。
资料来源:广州期货 mysteel
进口煤方面,蒙煤通关量持续拉升,甘其毛都口岸2025 年 12 月日均通关 1431 车(折合 19.11 万吨),同比 + 130%;2026 年元旦后回落至日均 1204 车,本周通关重回每日1500车以上,为近 3 年同期最高水平,口岸库存380多万吨。
资料来源:广州期货 公开资料整理
从需求端来看,在去年12月经历钢厂集中检修后,当前铁水产量或已见阶段性低点,受限于下游钢材需求较弱和钢材冬储压力,铁水复产速度预计偏慢,一定程度上拖累焦煤的需求,但钢厂今年还有原料冬储补库的动作,后续关注补库进展,但目前钢厂原料库存相对处于中性位置,剩余冬储的补库空间也较为有限,预计很难形成共振上涨的行情。
资料来源:广州期货 mysteel
从库存来看,总库存边际微增但结构失衡,上游供应充裕与下游补库乏力形成博弈,压制价格上涨空间,另外港口库存和口岸库存处于高位,整体来看高库存下短期补库驱动有限。
资料来源:广州期货 mysteel
三、焦煤期权上市的意义
焦煤期权上市对焦煤期货的影响主要体现在以下几个方面:
1风险管理工具更丰富
焦煤期权的上市为市场参与者提供了更灵活的风险管理手段。与期货相比,期权具有非线性损益特征,企业可以通过买入看跌期权锁定成本上限,或卖出看涨期权获取权利金收入,同时保留价格上涨时的潜在收益。这使得产业链企业(如煤矿、焦化厂、钢厂)能够更精准地对冲价格风险,降低套保成本和保证金压力,尤其在价格波动剧烈时,期权的保险功能更能发挥优势。
2市场流动性提升
期权上市后,将吸引券商、私募、量化基金等专业机构投资者参与。这些机构通过做市、波动率交易、套利等行为,会增加焦煤期货及期权市场的交易活跃度,提高市场流动性。流动性增强有助于降低交易成本,使期货价格更能反映真实市场供需关系,提升价格发现效率。
3价格波动趋于理性
期权市场的存在为市场提供了更多的对冲和套利机会。当期货价格出现异常波动时,套利者可以通过期货和期权的组合操作进行套利,从而抑制价格的过度波动。长期来看,这有助于使焦煤期货价格更加稳定,减少极端波动的可能性,使价格走势更符合基本面因素。
4参与者结构优化
期权上市后,部分原本单纯交易期货的趋势投资者可能会转向“期货+期权”的组合策略,市场参与者结构将更加多元化。同时,期权的杠杆性和非线性特征也可能吸引一部分高风险偏好的投机资金,短期内可能增加市场的波动性,但长期看有助于提升市场的成熟度和稳定性。
5产业链协同效应增强
焦煤期权与焦煤期货、焦炭期货等工具的协同作用,将使煤焦钢产业链企业的风险管理更加精细化。例如,焦化企业可以通过期权锁定焦煤采购成本,同时利用焦炭期货管理产品售价,更有效地锁定利润;钢厂也能通过参与焦煤期权市场,更好地控制炼铁成本,促进产业链上下游的协同发展。
总体而言,焦煤期权上市是黑色产业链衍生品工具体系完善的重要一步,对焦煤期货市场的影响总体是积极的,有助于提升市场的效率、稳定性和服务实体经济的能力。
四、焦煤期权上市潜在交易机会
目前焦煤基本面来看除了春节前补库暂无明显产业驱动,但结合整个商品板块氛围较好,有可能跟随商品整体情绪上涨的可能性,预计焦煤可能波动率会增加。因此,在期权上市后策略上可以选择备兑开仓策略。
备兑开仓策略具体如下:
1. 适用场景
· 期货价格震荡偏强但无大涨空间,现货端供需博弈(蒙煤高供应 + 下游弱补库),价格中枢稳定。
· 持有焦煤期货多头头寸,或现货企业持有焦煤库存,希望在震荡中增厚收益。
2. 策略构建
· 买入标的:持有 1 手焦煤期货主力合约多单。
· 卖出期权:卖出 1 手虚值看涨期权(行权价高于当前期货价,如虚3档),赚取权利金。
3. 收益与风险
· 最大收益:期货价格涨到行权价时,收益 =(行权价 - 期货持仓成本)+ 权利金,后续期货再涨无额外收益。
· 最大风险:期货价格下跌,损失 = 期货下跌幅度 - 权利金,风险低于单纯持有期货多头。
· 核心优势:震荡市中增厚收益,降低期货持仓成本,适合产业户盘活库存 / 期货头寸
温馨提示:投资有风险,选择需谨慎。
-
养虾理财用的金融Skill是什么?国泰海通灵犀Skills实测,新手也能装
2026-05-09 13:41
-
豆包开启付费!AI行业迎来拐点,普通投资者该怎么布局?
2026-05-09 13:41
-
2026国金证券新人开户能够享受哪些福利?(含6888元品质礼包)
2026-05-09 13:41



+微信
分享该文章
