【PVC】盘面为何屡创新低
发布时间:2025-10-13 13:08阅读:104
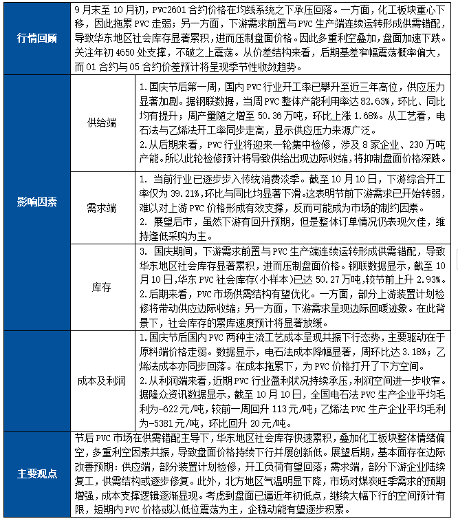
节后PVC市场在供需错配主导下,华东地区社会库存快速累积,叠加贸易战风险与美政府停摆等因素冲击,市场悲观情绪蔓延,化工板块整体情绪偏空,多重利空因素共振,导致盘面价格持续下行并屡创新低。展望后期,基本面存在边际改善预期:供应端,部分装置计划检修,开工负荷有望回落;需求端,部分下游企业陆续复工,供需结构或逐步修复。此外,北方地区气温明显下降,市场对煤炭旺季需求的预期增强,成本支撑逻辑逐渐显现。考虑到盘面已逼近年初低点,继续大幅下行的空间预计有限,短期内PVC价格或以低位震荡为主。
一、 主要观点
二、盘面相关数据
三、供需数据
作者:张霄
温馨提示:投资有风险,选择需谨慎。
-
国常会力挺“六张网”,利好哪些板块?普通人如何稳健布局?
2026-05-18 15:52
-
REITs打新: 风电项目 ⌈中核新能⌋ 今日发售!点击领取认购操作指南~
2026-05-18 15:52
-
华泰AI涨乐APP超实用提示词分享,直接复制使用~
2026-05-18 15:52



+微信
分享该文章
