中国船舶——时来天地皆同力,运去英雄不自由
发布时间:2021-8-30 10:12阅读:345
中国船舶是我目前除了中远海控外的第二大持仓股票,占总持仓15%。
研究中国船舶是因为对于航运的研究,航运大周期一般会伴随着造船大周期,其实有很多逻辑是互通的。比如IMO2020和2030,限制了现在船厂下单,但是同时节能环保船也必将成为未来趋势。
这和新能源车替代燃油车是一个道理,老船必将淘汰,新一轮的船舶更换潮必将来临,这是大的逻辑,所以:静待花开,做时间的朋友。
一、中国船舶综述
我们要知道现在的中国船舶和2年前的中国船舶是完全不同的,不可以用以前的思维来看现在的船舶,有人说中国船舶08年干散周期顶部才赚了40个亿,现在1000亿市值虚高。
其实船舶和海控一样经历了数次重组。
2006年沪东重机定增收购了中国船舶集团旗下优质资产,重组后新上市公司持有外高桥造船100%股权,澄西造船100%股权和远航文冲54%股权,叠加上一轮干散货大周期,中国船舶一跃成为两市第一高价股。
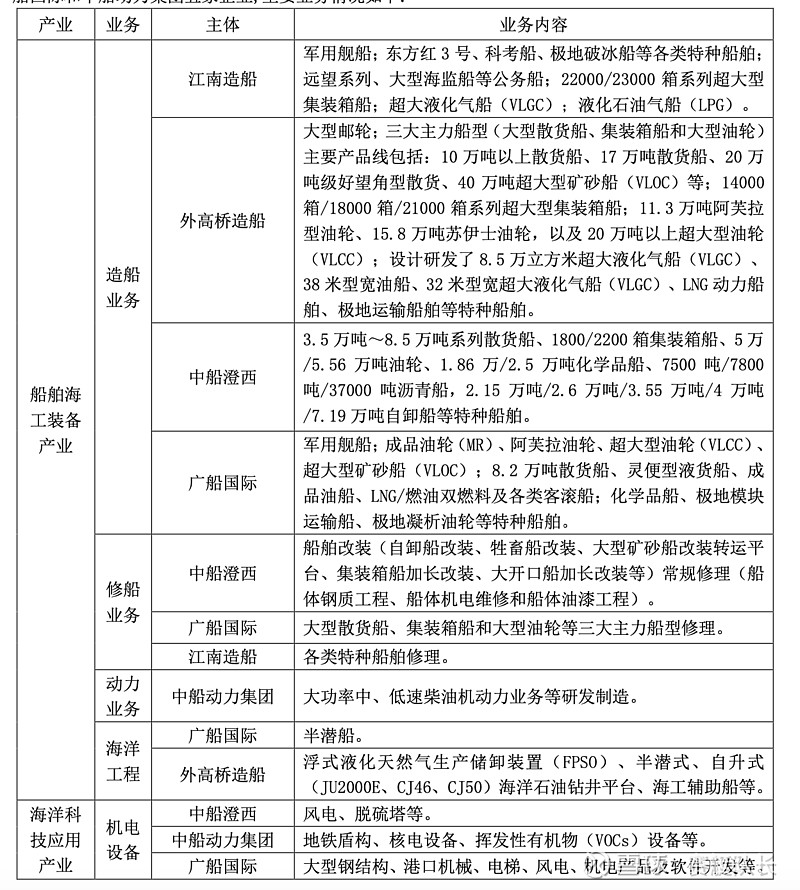
2019年中国船舶再次重组收购了集团旗下多家优质造船资产,重组后中国船舶持有江南造船100%股权、外高桥造船100%股权、中船澄西100%股权、黄埔文冲85.5207%股权及广船国际79.4586%股权。
	
以上是中国船舶的核心资产,其未来定位非常明确,就是中国船舶集团核心的军民品主业平台。可以看到在南北船中,中国船舶就是亲儿子,所有优质资产都给了他。就如同中远海控是中远集团的亲儿子一样,资源有限配置。
加入了江南造船和广船国际的中国船舶,光看营收就比两年前高了3倍,所以造船大周期来临,利润也必将有一天创造历史新高。
二、造船业概况
	
从新船造价指数来看,无论是集装箱船,干散船,还是油船整体都有明显涨幅,但是还不到疯狂的地步。
造船我们也从供需两个角度来看:
先说供给,自从2008年的大周期后,产能过剩,造船业陷入低迷,大量的船厂倒闭,活跃的造船厂从989家到了现在的364家,下降了63%;全球前十大造船集团接单量占全球份额的87%,前二十大占比96%。
目前竞争格局就是中日韩三家,日本基本上被毒死了,就剩中韩争霸了,而韩国又是一个搅屎棍。从技术上,韩国造船业占优,大量LNG等订单都是韩国承接,但是他们在年初大量接低价单,因为韩国的钢厂给他们非常低的钢板价,所以他们可以接这种“毒订单”,就是接了亏钱,不接也亏钱,就这样他们的船坞被垃圾订单占满了。
而中国接单相对克制,接的都是一些比较优质的订单,可以看到中国船舶半年报中的毛利率,并未因钢价大幅上涨而明显下降,一方面是成本控制好,一方面接单很克制。在干散货订单方面,中国船舶有着巨大的优势。
经过十几年的竞争,市场天然的供给侧改革已经完成,上半年集运的大订单又填满了各大船厂2024年前的船坞,后面干散、油运、更多的环保更换订单,都将让船厂受益于造价上涨。
从需求侧来看,目前集运、干散和油运中,油船老龄化最严重,目前是重灾区,而且在手订单最低,不过油运现在全面亏损。干散货是08年大量建造,一艘船能用20-30年,所以正值壮年。集运在2015年有一波小高潮,就是小船换大船,目前说实话不缺船。
但是在碳中和的大背景下,船舶更换周期一定会提前,因为之前大周期造的船能耗高,污染严重,在船东有钱的情况下都会提前下单,都明白越晚下单越贵。集运的船东占了先机,干散和油运的只能含泪下单。
综上:随着造船技术的发展,现在造船时间大幅缩短,1年半到2年就能出坞,目前订单饱和到2024年,但是钢价高企,所以中国船舶业绩释放期最少最少要到一年后,但是持续时间也会比较长。
未来3-5年值得关注的标的。
三、中国船舶半年报
	
公司上半年实现营业收入约271.02亿元,同比增长14.18%;归属于上市公司股东的净利润约2.598亿元,同比增长81.30%;归属于上市公司股东的扣除非经常性损益的净利润为-1.78亿元。
总结一下,基本利润靠国家补贴,现在执行的都是去年和前年的订单,亏损很正常,不光是现在亏,下半年还得亏,而且会亏的更多。
其中亮点很明显,公司经营活动净流量为-10.02亿元,同比增加64.07亿元,主要系报告期内下属子公司承接新船订单同比增幅较大,船舶等产品收款同比增加所致。
这种制造业现在的现金流就是未来的利润,因为是按照工期来结算的,现在收到的都是订金,真正的大部分都在后面,造船业反转几乎是定局。
	
中国船舶造船修船毛利率还能提升0.21%这是没想到的,要知道上半年,铁矿石、铜、铝等大宗商品价格快速上涨,船用材料市场价格创出近十年新高。国内 6mm造船板和 20mm造船板价格一度达到 7590 元/吨和 7120 元/吨,同比上涨 70.9%和 79.3%,船用电缆一度涨到 76900 元/吨,同比上涨 56.5%。
我们在年报中也可以找到为了控制成本,中国船舶做了什么。
	
简单说就是签一些长协,降低市场价格变动风险,同时关注毛利率的变化,整体降低成本,不能重组之后毫无变化。所以现在的毛利率应该是未来最低的毛利率,如果未来造船价格继续上涨,钢价回落,形成利润剪刀差,800亿营收和20%毛利率,中国船舶未来3年的净利润是有可能突破100亿的。(保守估计)
	
财报中这两项也比较出彩,交易型金融资产增加161%达23亿,这就是现金太多理财去了,未来这部分会持续大增,如果造船厂强势,订金和付款比例变化,中船将有大量的现金流去理财,如果一年有100亿理财,3%的收益,一年利润就是3个亿。
预收款项增加137%达15.6亿,这部分就是预付款。今年预付款就增加了3倍。
应付职工薪酬的增加并不是涨工资了,而是部分子公司预提了工资性费用。
	
从各个子公司的利润来看,新收购的江南造船贡献了主要的利润,如果没有江南造船,现在中国船舶的半年报会非常的难看。亲儿子就是亲儿子。
综上:中国船舶在向好发展,在行业亏损,效益最差的时候,可以做到控制成本,优化产业结构,为行业景气做好准备。希望这次可以暴打韩国棒子,继续提升我国船舶制造的国际地位。
四、中国船舶国际地位
	
我国船企新接订单占了全球的51%,集装箱订单占了57%,干散货船占了91%,整体保持着全球领先的地位。
而且行业集中度还在不断提高,也就是强者恒强。造船完工量前10家企 业占全国 75.7%,比 2020 年底提高 5.1%;新接船舶订单前10家企业占全国 79.5%,比 2020年底提高5%;手持船舶订单前10家企业占全国 71.4%,比 2020 年底提高 3.4%。
中国船舶作为全产业链的龙头企业,更是如此。
目前,公司累计手持订单为:民品造船订单 215 艘/2003.27 万载重吨,修船订单 118 艘 /12.56 亿元,柴油机订单 641 台/626.20 万马力,海工装备订单 2 艘/68 万载重吨。
世界造船看中韩,中国造船看中船。
五、重组预期
中船工业和中船重工为了解决同业竞争进行了重组,目前重组已经通过了全球各国的反垄断法,已经进入实质性操作阶段。
通过6月30日的公告可以看到,中国船舶承诺5年内完成重组,这个消息出来后,中船有了一轮下跌,因为这个时间太长了,明天也是5年内,2025年也是5年内。
但是今天又出了一个消息:“国资委将以供给侧结构性改革为主线,聚焦先进制造业及科技创新,在输配电装备制造、现代物流、战略性资源、粮食储备加工以及海工装备等领域大幅推进重组工作。” 国务院国资委副主任翁杰明在“中央企业结构调整与重组工作媒体通气会”上表示。一些领域合并重组的前期工作已经完成,只等国资委在下半年一声令下。
里面的海工装备只有中船集团了,而前期准备工作已经完成,所以下半年一声令下的概率也比较大。
那么剩下的就是如何重组,首先中国船舶的未来定位就是军民品造船修船平台,现在中船工业旗下的优质船厂基本都注入了,就剩下中船重工旗下的资产。
中船重工旗下核心就是大船重工和武船重工了,如果实行重组,那么中国重工就要合并到中国船舶了。
	
那么中国船舶的净资产将超过1000亿,如果按照现在2pb来算,市值将达2000亿,真正的航母级造船企业。
六、机构持仓
通过目前的基金报告,筛选了一下持有中国船舶的公募基金。
	
一共就5家配置了,而且就配置了430万股,基本可以忽略不计。
目前公募基金还没有注意到中国船舶,如果未来逻辑走顺,增量资金是非常多的。
私募应该是有一些先知先觉的已经配置了,从最近强悍的走势就能看出来。
我们不能做抬轿子的,要做坐轿子的。
七、未来
未来我们只能简单推演,航运业和造船业本身就是错综复杂,而且相辅相成的。
其实逻辑上面写的很清楚了,集运行业的繁荣,让订单占满了最近两年的船坞。干散货的发力将持续带来新增订单。而不确定的油轮将成为催化剂。
LNG船和邮轮都是非常受船厂欢迎的高利润船型,在造船繁荣的背景下,将带来更多的利润。
全球造船业已经重新洗牌,供给有限,未来随着碳中和以及全球经济的复苏将显著加快加强造船业的利润。
然而现在高企的钢价和过去低价的订单将限制中国船舶未来1年的利润,然而这两个的剪刀差将是未来的最大预期差。
所以我觉得未来一年将是中国船舶的建仓期,一年以后将慢慢步入收获期
低佣股票开户入群V:442557803
低佣股票开户入群V:442557803
低佣股票开户入群V:442557803
	
温馨提示:投资有风险,选择需谨慎。
- 
                                    中信证券现在可以买黄金吗?有人知道吗?
                                     2025-10-27 09:22 2025-10-27 09:22
- 
                                    业绩反弹!2025年10月最新【个人养老金基金产品】全汇总~业绩反弹!2025年10月最新【个人养老金基金产品】全汇总~
                                     2025-10-27 09:22 2025-10-27 09:22
- 
                                    都说【宽基指数】好,它究竟是啥?具体有哪些?
                                     2025-10-27 09:22 2025-10-27 09:22

 
                        
 
                 
                                                             问一问
问一问 当前我在线
当前我在线
                                    
 分享该文章
分享该文章
                     2123
2123 
                                 
                            
 
                     
                     
                     
                     
                     
                     
   
                        