【铝全产业链更具关注价值】
发布时间:2021-8-16 10:51阅读:218
2021年中国铝加工产业上市公司区域热力图





业务布局对比


核电业务业绩对比


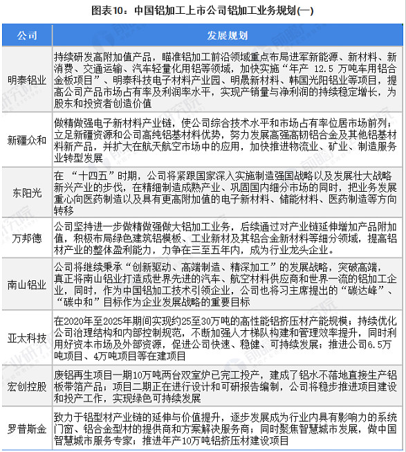
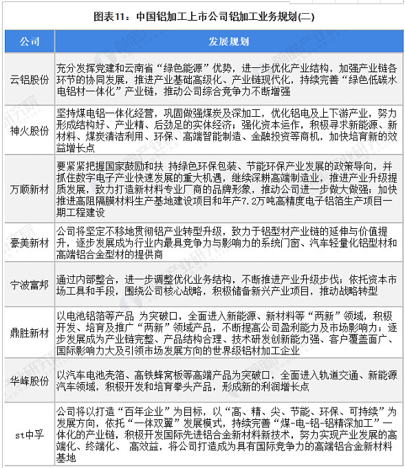
业务规划对比


铝加工行业主要上市公司:
天山铝业(002532)、明泰铝业(601677)
华峰铝业(601702)、中国铝业(601600)
南山铝业(600219)、云铝股份(000807)
新疆众和(600888)、神火股份(000933)
宏创控股(002379)、东阳光 (600673)
铝加工上游上市公司:
盛屯矿业(600711)、中色股份(000758)
神火股份(000933)、特变电工(600089)
焦作万方(000612)、宏创控股(002379)
铝型材行业上市公司:
亚太科技(002540)、罗普斯金(002333)
明泰铝业(601677)、闽发铝业(002578)
万邦德 (002082)、南山铝业(600219)
豪美新材(002988)
铝板带材行业上市公司:
万邦德(002082)、明泰铝业(601677)
南山铝业(600219)
铝线材行业上市公司:
亚太科技(002540)、南山铝业(600219)
铝箔材行业上市公司:
明泰铝业(601677)、中国铝业(601600)
新疆众和(600888)、万顺新材(300057)
鼎胜新材(603876)、常铝股份(002160)

华联综超 拟置出现有资产(预估值22.90亿元),同时向创新集团以发行股份购买资产的方式,购买创新金属100%股权,根据交易协议,创新金属交易金额暂定为121.3亿元至122亿元之间;交易预案公布后,华联综超股价持续涨停。
华联综超公告显示,创新金属主要原材料为电解铝,产品形态主要包括铝合金棒材、型材、板材、铝杆和线缆等,广泛应用于消费电子、轨道交通、汽车轻量化、光伏发电等工业用以及建筑民用各个领域。
在铝合金基础材料端,公司规模优势突出,拥有国内最大铝合金材料基地之一,为苹果、中信戴卡、敏实集团、SMC、天津立中等终端客户提供铝加工全流程差异化的定制产品。在铝型材领域,依托公司铝合金材料端优势,公司产品服务于苹果、微软、戴尔、三星、华为、小米、宝马、奔驰、大众等3C及轻量化领域的优质客户。
此外,公司大力开拓再生铝领域,自2017年开始与苹果合作,重点开展再生铝的全制程闭环回收与再利用,在再生铝保级与升级方面,处于行业领先地位。
《红周刊》:原来创新金属产品服务于苹果、微软、戴尔、三星等3C及轻量化领域的优质客户,怪不得公司股价受追捧且持续涨停
低佣股票开户入群V:442557803
低佣股票开户入群V:442557803
低佣股票开户入群V:442557803
温馨提示:投资有风险,选择需谨慎。
什么是卫星产业链概念,a股有哪些卫星产业链概念公司?


问一问
+微信
分享该文章
