期货交易品种介绍——短纤
发布时间:2021-7-30 16:39阅读:274
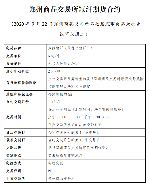
1、短纤期货合约
2、上市交易时间
短纤期货自2020年10月12日(星期一)在郑州商品交易所上市交易。
上市当日集合竞价时间为上午8:55-9:00,交易时间为9:00-11:30和13:30-15:00。10月12日当晚起开展夜盘交易,夜盘交易时间为21:00至23:00。
3、上市交易合约
首批上市交易的短纤期货合约为PF105、PF106、PF107、PF108、PF109。
4、上市当日涨跌停板
根据《郑州商品交易所期货交易风险控制管理办法》有关规定,短纤期货涨跌停板幅度为±4%,上市首日为±8%。
5、保证金收取标准
按照11%收取(特殊情况除外)
6、最大下单手数
限价指令最大下单手数:1000手
市价下单最大下单手数:200手
7、持仓限制
自合约挂牌至交割月前一个月第15个日历日期间的交易日限仓标准见下表:
自交割月前一个月第16个日历日至交割月限仓标准见下表:
8、合约套利
自2020年10月12日(星期一)短纤期货挂牌时起,实行PTA、短纤期货跨品种套利指令。
温馨提示:PTA目前属于特定品种,您的账户需要有特定的交易权限才可以使用该跨品种套利指令。
温馨提示:投资有风险,选择需谨慎。
请问现在期货交易品种介绍是?


问一问
+微信
分享该文章
