期货交易品种介绍——花生
发布时间:2021-7-19 10:33阅读:380
有谁来PK!
- “花落而生 生生不息”,花生期货就要来了!油脂油料系再添新家人,小编已经为您准备好了花生期货合约基础知识,快来PK吧!
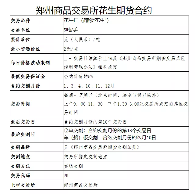
上市时间
花生期货自2021年2月1日(星期一)起上市交易。
交易时间
上市当日集合竞价时间为上午8:55-9:00,交易时间为9:00-11:30和13:30-15:00。花生期货暂不开展夜盘交易。
保证金
保证金比例按照13%收取,上市首日为15%,特殊情况除外。
涨跌停板幅度
涨跌停板幅度为±7%。根据《郑州商品交易所期货交易风险控制管理办法》有关规定,花生期货合约上市当日涨跌停板幅度为合约挂牌基准价的±14%。
挂牌合约及合约详情
首批上市交易的花生期货合约为PK2110、PK2111、PK2112、PK2201,首批上市合约的挂牌基准价为9350元/吨。

截图来源 | 郑商所官网
最大下单数量
限价指令每次最大下单数量为1000手,市价指令每次最大下单数量为200手。
持仓限额
自合约挂牌至交割月前一个月第15个日历日期间的交易日限仓标准见下表:
图片来源:郑商所官网
自交割月前一个月第16个日历日至交割月限仓标准见下表:

图片来源:郑商所官网
交割方式及单位
交割方式:车(船)板交割和厂库交割
仓单交割的最后交割日:合约交割月份的第13个交易日
车(船)板交割的最后交割日:合约交割月份的次月10日
交割单位:5吨
质量要求
基准交割品:45.0%≤含油率(以湿基计,下同)<46.0%,酸价(以脂肪计,下同)≤1.5mgKOH/g,杂质≤1.0%,水分≤9.0%,霉变粒≤1.0%,7mm上层筛(长圆孔筛板)筛上比例≥60.0%,5.5mm下层筛(长圆孔筛板)筛下比例≤20.0%,色泽气味正常的花生仁。
花生术语和定义、卫生要求及检验方法等按照《中华人民共和国国家标准花生》(GB/T 1532-2008)、《中华人民共和国农业行业标准油用花生》(NY/T 1068-2006)、《中华人民共和国国家标准长圆孔、长方孔和圆孔筛板》(GB/T 12620-2008)及相关规范性引用文件执行。
替代品及升贴水:
①、43.0%≤含油率<44.0%的,贴水200元/吨;44.0%≤含油率<45.0%的,贴水100元/吨;46.0%≤含油率<47.0%的,升水100元/吨;含油率≥47.0%的,升水200元/吨。
②、1.5mgKOH/g<酸价≤2.0mgKOH/g,贴水200元/吨;2.0mgKOH/g<酸价≤2.5mgKOH/g,贴水500元/吨。
③、1.0%<霉变粒≤1.5%,扣量0.5%;1.5%<霉变粒≤2.0%,扣量1.5%。
花生包装采用塑料编织袋。编织袋应当坚固、清洁、干燥,使用缝包机封口,不得产生撒漏或对花生造成污染。单包装载花生重量50kg±2kg,且单个包装物重量不得超过125g。同一客户同一批次交割的花生包装要求规格统一。
花生期货合约的交割基准价为该期货合约的基准交割品在基准交割地汽车板交货的含税价格(含包装)。
标准仓单有效期
标准仓单的有效期:
每年1月、4月第15个交易日(含该日)之前注册的仓单,应当在当月第15个交易日(含该日)之前全部注销。每年4月第16个交易日(含该日)至8月最后一个交易日(含该日)不受理标准仓单注册申请。
温馨提示:投资有风险,选择需谨慎。
请问现在期货交易品种介绍是?


问一问
+微信
分享该文章
