强制执行!民生银行3.9亿股将被拍卖
发布时间:2021-7-16 10:42阅读:289
阿里法拍平台显示,北京市第二中级人民法院将于8月13日至8月14日期间拍卖6笔民生银行A股股份,合计3.888亿股,起拍价合约13.685亿元。
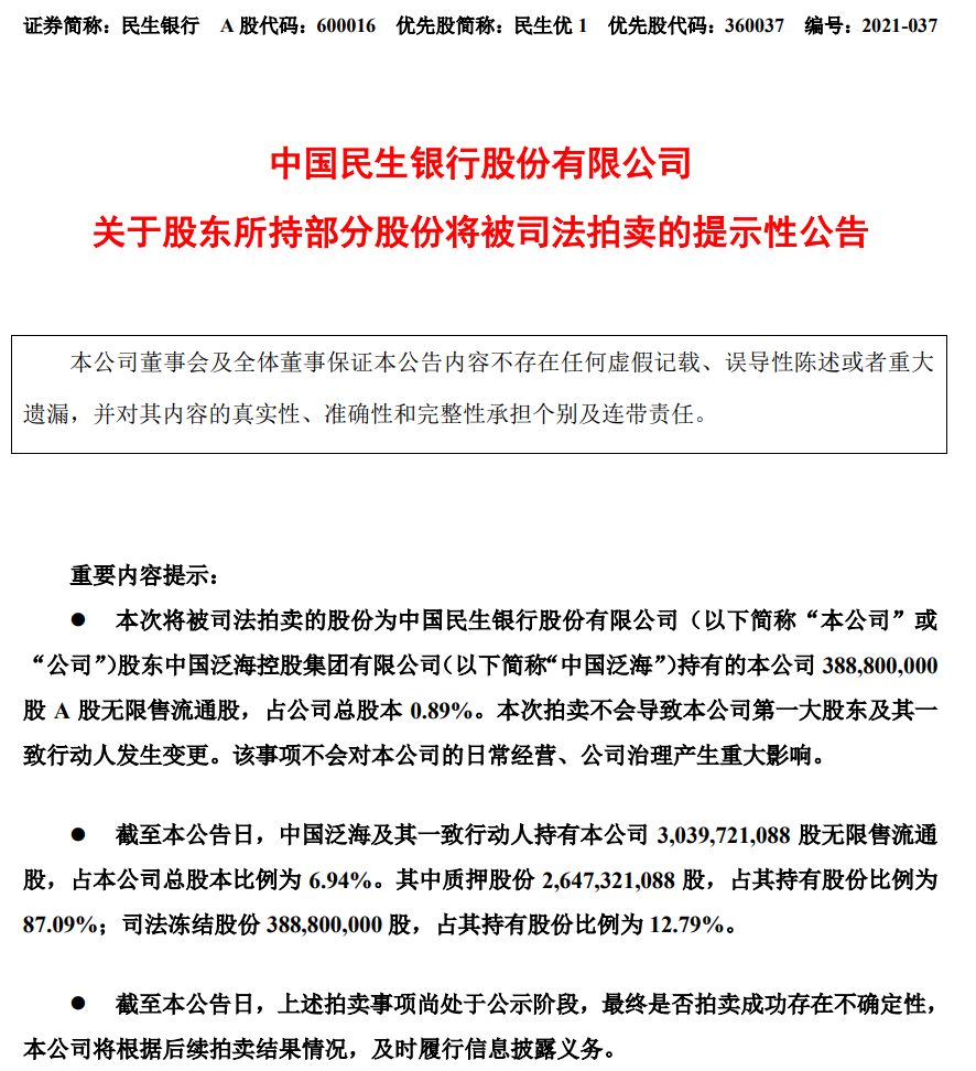
7月14日晚间,民生银行发布公告称,本次将被司法拍卖的股份是该行股东中国泛海控股集团有限公司(以下简称“中国泛海”)因债务纠纷被平安信托依据公证债权文书向法院申请强制执行的部分,占民生银行总股本的0.89%,占中国泛海持有该行股份的12.79%。
据了解,"泛海系"正面临债务危机,数次被列为被执行人,其布下的金融版图也出现收缩。券商中国记者梳理发现,"泛海系"参股了民生银行与渤海银行,并同时位列两家银行的前十大流通股股东。截至2020年末,"泛海系"在民生银行的贷款余额超200亿元,在渤海银行的授信净额也超85亿元。
民生银行股份将打八折拍卖
阿里司法拍卖网显示,上述3.888亿股民生银行股份被分为6笔进行拍卖,每笔分别包含6200万-6700万股。有分析人士曾告诉券商中国记者,银行股权拆分多笔拍卖,或为降低门槛,吸引更多潜在买家,减少流拍可能。
从起拍价格来看,每股民生银行A股股份的评估价为6月15日至7月12日期间共20个交易日收盘价的均价4.40元/股,起拍价格定为3.52元/股,相当于打了八折。
Wind数据显示,截至7月15日收盘,民生银行市净率为0.39;截至一季度末,归属于该行普通股股东的每股净资产为10.86元。
民生银行公告显示,目前,中国泛海及其关联方持有该行可行使表决权的股份数合计约30.40亿股,占该行总股本的6.94%,其中87.09%已被质押,此次遭司法冻结并拍卖的股份占其持有股份比例为12.79%。
“本次拍卖不会导致本公司第一大股东及其一致行动人发生变更。该事项不会对本公司的日常经营、公司治理产生重大影响。”民生银行方面表示,截至本公告日,上述拍卖事项尚处于公示阶段,最终是否拍卖成功存在不确定性,本公司将密切关注上述事项的进展情况,及时履行信息披露义务。
"泛海系"面临债务危机
与民生银行股份一齐被摆在拍卖台上的,还有中国泛海旗下上市公司泛海控股的股份。阿里法拍平台显示,有约4.49亿股泛海控股股份将于7月29日至7月31日公开拍卖,占该公司总股本约8.63%。
事实上,中国泛海正面临严重的债务危机,这或是其持有股权屡次被拍卖的重要原因。2020年下半年以来,"泛海系"控股的民生信托连续踩雷武汉金凰珠宝80亿元“假黄金案”、至信1095号“萝卜章”、新华联债券违约等事件,成为引爆"泛海系"债务问题的导火索。
及至今年,据财新报道,"泛海系"的民生信托、民生财富和泛海投资基金类资金池产品基本已全线延期兑付,规模超过300亿元。
2020年9月,评级机构联合资信将中国泛海评级展望由稳定调整至负面,理由包括中国泛海及其子公司2020年内债券兑付规模大,面临较大的兑付压力,呈流动性紧张态势等。
今年5月,联合资信将泛海集团主体评级下调至A,评级展望仍为负面;6月联合资信终止了对泛海集团的评级,原因是中国泛海“无法提供评级所需部分材料"。
从账面数据来看,"泛海系"流动性压力巨大。年报显示,去年全年,中国泛海出现净亏损67.48亿元,泛海控股归母净亏损也达46.22亿元。截至2020年末,泛海控股负债余额约1460亿元,其中接近80%都为流动负债,约1136亿元,但剔除变现能力较弱的存货后,该公司的流动资产不足772亿元。
7月14日,泛海控股发布业绩亏损预告,预计今年上半年归母净利润仍呈现亏损状态,亏损将达4亿元至7亿元,主要亏损原因包括处置子公司亏损等原因导致投资收益下降。
金融版图收缩
券商中国记者梳理发现,"泛海系"核心的金融子公司有三家,分别为民生证券、民生信托、亚太财险。其中,民生证券最赚钱,去年全年实现净利润9.19亿元,同比增长72.65%。此外,中国泛海还参股或通过控股子公司参股了民生银行和渤海银行。
受到资金压力影响,"泛海系"的金融版图已经出现收缩。2020年下半年至2021年初,泛海控股已陆续转让其持有的民生证券超40%的股份,套现约70.46亿元。转让完成后,泛海控股在民生证券的持股比例从71.64%降至31.03%。
泛海控股在2020年年报中还写道,为盘活公司资产、增加现金流入和改善财务状况,公司正在积极推动旗下民生信托、亚太财险等金融子公司的引战工作以及融资担保、小额贷款等小金融牌照的股权合作或对外转让工作。
据了解,民生银行在去年5月还为泛海控股提供了一笔授信,额度为224亿元,期限为一年。彼时这笔授信被指是“为泛海续命”。根据民生银行年报,截至2020年末,中国泛海及其关联企业在该行的贷款余额为214.06亿元。
除民生银行外,渤海银行也为"泛海系"公司提供了超80亿元授信。
根据渤海银行年报,中国泛海通过子公司泛海实业股份有限公司(以下简称“泛海实业”)持有该行7.72%股权,位列第六大股东。截至去年年末,渤海银行为泛海实业及其关联方授信净额为85.56亿元。
温馨提示:投资有风险,选择需谨慎。
-
国常会力挺“六张网”,利好哪些板块?普通人如何稳健布局?
2026-05-18 15:52
-
REITs打新: 风电项目 ⌈中核新能⌋ 今日发售!点击领取认购操作指南~
2026-05-18 15:52
-
华泰AI涨乐APP超实用提示词分享,直接复制使用~
2026-05-18 15:52


问一问
+微信
分享该文章
