调查|广誉远20年股权腾挪史与资本迷局:从众筹到爆炒的逻辑
发布时间:2021-7-9 10:05阅读:200
2003年,西安东盛集团公司实控人郭家学冒着SARS余波,往来奔走于西安与晋中之间,最终以0元和承接负债等条件将400多年历史药企“山西广誉远”收入囊中,那时他正在资本市场春风得意;18年后的现在,他又顶着新冠阴影彻底挥别广誉远,前后轮回颇似造化弄人。

自6月初东盛集团及郭家学宣告与晋创投资达成和解,同意将质押的广誉远(600771.SH)合计6.41%股份过户抵偿还债之后,原本已现疲态的广誉远股票,突然出现13个交易日翻番的行情,股价自2018年之后再现”过山车“。
紧随郭家学被动以股偿债之举之后,则是继续通过信托和大宗交易的主动减持股份,目前郭家学及一致行动人在上市公司合计持股比例已降至3.34%,减持仍在继续,股价保持高位。
财联社记者观察发现,这让新入主的山西国资陷入两难境地:想更好控制广誉远,持股比例需继续提高。但另一方面,广誉远目前的核心困境,如超高的应收账、过高的销售费用、销售大幅下滑等,不仅未见丝毫改观还有恶化迹象。至2020年底,应收账款已经累积至17多个亿,今年一季度末,归母扣非净利润继续大降96%,仅百余万元。
此前,山西国资曾接盘入主华控赛格(000068.SZ),但因业绩难以改观股价昙花一现后就一路走低。对比广誉远,过去5、6年,企业进行的更像是一种为推高市值而进行的“表演式”经营,短暂三年的华丽业绩不过是用并不扎实的应收账堆积起的浮云,对赌期过后至今正逐渐显形,一旦郭家学携东盛甩手而去,之前其一手搭建的“浮梯”很可能轰然坍塌,国资的“捡漏”也瞬间可能成为“背锅侠”。因此,眼下最需要厘清的正是广誉远股价“三起两落”背后的逻辑。
山西广誉远倒手记
广誉远经历过两次更名,初为同仁铝业,后为东盛科技,2008年遭戴帽,2013年经一系列资产出售得以摘帽后围绕仅剩的一块资产——山西广誉远再经重组后运行至今。
山西广誉远股权的更迭既漫长又复杂,财联社记者走访后梳理出的演变如下:山西广誉远原名为山西中药厂,1998年整体改组为山西广誉远中药有限公司,隶属山西省医药公司。
彼时,正是东盛药业资本长袖舞的最辉煌时期,经多番洽谈并平息职工等各方的不满,2003年6月9日,晋中市经济和信息化委员会与西安东盛签订《山西中誉远中药有限公司股权转让协议》,主要内容包括:广誉远公司截至2003年3月底净资产为负1463万元,晋中市将所持广誉远公司100%股权以零价转让给东盛集团;
东盛集团全部接受广誉远公司的资产、债权、债务;负责缴纳原企业所欠职工的养老保险和失业保险;晋中国资经营公司以土地出让金入股再持有广誉远国药有限公司5%的股权等。
2003年8月7日,原山西广誉远更名为“山西广誉远国药有限公司”。不几年,东盛集团借大股东地位占用上市公司巨额资金事件遭查处,面对规模庞大的金融债务,2007年1月,东盛将持有的山西广誉95%股权通过“以资抵债”方式作价6.5亿元转让给上市公司。
相比收购时的状况,短短三年半山西广誉远估值就飞上了天。这还只是第一次,之后类似的手法还反复上演。
2012年,上市公司又将所持山西广誉远40%股权作价4亿转回给东盛集团,用“以资抵债”的方式清偿对该大股东的债务。山西广誉远的估值又上升到10亿。
2013年4月,东盛集团再将所持山西广誉远股权的一半,即20%,作价2亿转让给长城资产公司;2015年11月,长城资产以2亿将此20%股权转回给东盛集团。
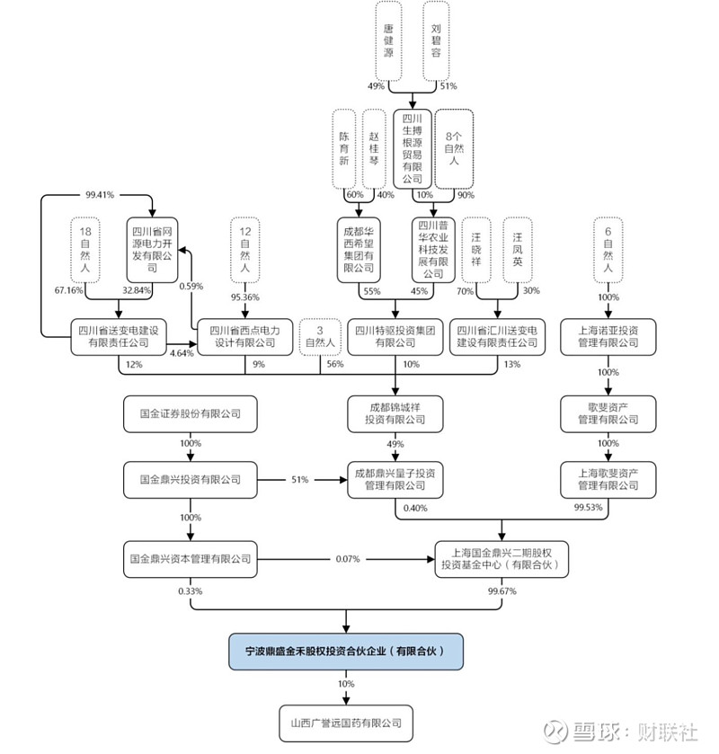
2016年1月,东盛集团将山西广誉远 18%股权以5.8亿现金转让给两家私募:宁波鼎盛金禾股权投资合伙企业(有限合伙)、樟树市磐鑫投资管理中心(有限合伙);一个半月之后,即2016年2月24日,上市公司便发布公告拟以发行股份的方式收购东盛集团、磐鑫投资、鼎盛金禾合计持有的山西广誉远40%股权。
此时,上市公司即便经过近3年所谓转型,2013-2015年的扣非净利润仍均处于亏损状态(分别为-6651万元、-2429万元和-524万元);山西广誉远净资产账面价值仅3876 万元,2015、2014年度扣除非经常性损益后归属于母公司的净利润不过973.73 万元、488.3 万元,根据增发对其的估值,已膨胀到32.3亿元,增值率 8232%,市盈率332倍。
2016年11月,这笔高溢价收购最终完成,同时,上市公司还向不超过 10 名其他特定投资者发行股份募资8.62亿并以此对山西广誉远单方面增资。至此,上市公司以96.03%的比例控股山西广誉远,晋中市国资委股权被稀释为3.97%。
2019年3月,广誉远发布针对此次重大重组的资产减值测试报告称,截至2018年12月31日,山西广誉远估值为72.8亿元,相比2007年的6.5亿,经过数轮眼花缭乱的股权倒手已上涨十多倍。同时也意味着,公司重组后运行仅两年估值就已翻番。
业绩推手:买断销售
广誉远历年财报坦承:“公司盈利能力几乎全部来自山西广誉远”,而山西广誉远的营收、利润则几乎全部来自龟龄集、定坤丹、牛黄清心、牛黄安宫四种药品的生产、销售。归属到上市公司,“四盒药”的销售收入在全部营收中的占比约为85%至90%,这些收入均来自三种销售模式:协作经销、代理销售和经销。按照公司释义,协作经销与经销均采取买断产品销售方式进行。
“药品营销当中除了直营,常见的是分销和代理,买断经营选择的药品通常是一要有广泛适用人群,二是要经历过长期大量市场检验,因为药品经销大多是现款现货,如果不满足这两个条件去买断风险太大”,一位医药行业资深人士分析称,“当然,买断的好处就是零售价可以自己定高些。”
数据显示,协作经销与经销的销售收入合计占比常年保持在95%以上,也就是说,推动销售的关键在于找到足够多愿意买断者。
但广誉远的四大产品均为价格奇高、虽历史悠久但市场推广早已断档多年的,如何吸引愿意为此承担巨大风险的买断经销商理论上难度极大,常年操弄市场的郭家学祭出“奇招”。
众筹四部曲
这个“奇招”在广誉远口中曾称之为“众筹+城市合伙人”商业模式,财联社记者对其考证梳理如下:第一步,从2013年开始启动“百家千店”工程,具体为与各地找到的区域合作方合资设立公司实施当地药品销售,此后陆续与段勇山、向莉等“合伙人”在十余省份投资设立广誉远国药堂、药业、投资管理系列公司。

这些合作方,除了少数几个地区有医药从业经历,其余均为“外行”,从事经历五花八门包括广电网络、电力、铝型建材、房地产、煤矿及无业。对于这些又出资又“扛”买断经销者,广誉远承诺合作满 3 年后,愿意以利润平均数的市盈率 8-10 倍给予作价,受让对方所持有的公司 21%股权。
第二步,2014年启动“广誉远众筹国医馆”项目。具体模式为:由一位企业家作为发起人并进行筹集,发起人出资占股比例不能超过30%,参与规模不少于50人,每位出资20万元。国医馆启动资金最低为500万,可由1位发起者和2位重要股东先行启动广誉远国医馆公司注册,再增资扩股。
此后,郭家学如走马灯似穿梭于各色众筹会现场。虽然广誉远同样承诺在众筹公司运营3年后,按利润5至8倍市盈率回购并融入上市公司体系,但这些活动以及诸如“广誉远5分钟众筹1.3亿合作意向”的宣传,难免会冒出些许“拉人头”的味道,许多现场确定的意向最终都未能落地。

以陕西为例,号称西部第一个“千万级”众筹的“广誉远康成君健国药堂/国医馆”,参与方陕西康成健康产业集团日后落得倒闭收场;宣称“即将陆续开业”的乐享广誉远、盛世广誉远、西北狼广誉远、和文化广誉远、咸阳和安康广誉远,基本都没了下文。
接下来的两步,成为日后买断销售的重要激励。2015年,广誉远以18.8元/股实施6.39亿元定增,其中,最大认购方为“广誉远安宫清心资管计划”,公告称该资管计划参加者均为企业中高层员工,但事实上,其中认购额较大的几位均是之前合资设立的区域买断经销商大股东。


比如,在资管计划中认购最多的段勇山是2013年首批成立的山西广誉远国药堂公司、北京国药堂的股东,该公司负责广誉远最重要的两大销售区域:山西、北京;认购额同样居前的向莉是安康公司股东;蔡鹏祥为山东区域合作人;

王徐蕾更为特殊,其早期为西安强势纵横营销策划公司法人,2013年8月即广誉远刚刚摘帽启动转型之时,她与两名自然人成立陕西思美广告文化传播有限公司,之后又在旗下设立上海广升远并与郭家学合资成立山西龙归神舟生物科技公司(于2017年注销);2014年6月,王徐蕾出资(控股)参与设立陕西广誉远国药堂公司。

这些为广誉远担纲实施买断销售的合作方,在认购股票时都被公示为“员工”,在这一步,员工、股东、城市合伙人被圈为一体,他们手中持有的巨额上市公司股票于2018年解禁。
紧随其后,又于2016年推出的资产重组,两家私募付出5.8亿之后收获合计18%的上市公司股份,解禁期在2019年末。
完成激励布局后,广誉远之后三年的销售业绩果然出现惊人上涨:财报数据显示,2016―2018年山西广誉远分别实现营收9.37亿元、11.63亿元、16.16亿元,净利润1.69亿元、2.55亿元、4.33亿元。
合伙人压账疑云
不过,在这份亮丽成绩单背面,则是越拖越久、日益膨胀的应收账规模:2015年的应收账仅1千万,2016年—2018年就暴涨至1.60亿、2.43亿和2.44亿元,至2019年,应收账款规模竟累积到14.45亿元,超过当期营收。2020年,坏账规模进一步恶化到超过9.8亿,而截至2021年4月30日的回款仅5757万元。
应收账大户中,早期的“城市合伙人”亦频繁现身。山西的三家经销商合计超过1个亿,其中,山西广誉远国药堂有限公司(后更名为山西广誉远国药堂药店连锁有限公司)的应收账款已经差不多三年未见清偿。
该企业法人、股东就是最早“入局”的段勇山,2015年末其应收账合计约两千万,段勇山个人148万。三年后,就增长到4400多万;2019和2020两年其规模没有明显变化,为其计提的坏账却猛增至2285万。

记者查阅相关信息发现,山西广誉远国药堂药店连锁有限公司目前已深陷多起诉讼,法人段勇山也被多次列入限制消费黑名单,法院在执行相关裁定过程中查明该公司已“无财产可供执行”。更显意外的是,在应收账款迟迟难以回收期间,广誉远大股东东盛集团竟然还向段勇山施以2300万的借款,目前也陷入讨要无门境地。即便如此,广誉远在回复问询时还声称今年年末预计收回账款。


西安作为东盛集团总部所在,当地合作经销机构主要为广誉远“合伙人”王徐蕾控股(65%)的陕西广誉远国药堂公司,其应收账虽没有山西如此严重,但也位列榜内。
该企业下设1 家国医馆,号称为广誉远的大健康产业全球概念店,是与一家餐饮娱乐企业联合设立,地处当地寸土寸金的西安高新区门户要冲,营业面积3千平,为四层建筑:一楼茶艺、药堂,二楼中医门诊,三楼理疗和餐饮,四楼一直空置。

行业内人士对其盈利模式始终颇感费解:“我们搞这个行业的,每次路过这里,聊起来常常奇怪的不是它赚不赚钱,而是它咋还开着呢?”,一位中医药资深业内人士称,“因为大家都知道,医馆现在竞争很激烈,稍有规模的药店现在或大或小都有,像(广誉远医馆)那样的地段,如果仅靠看病理疗就算加上喝茶吃饭,最多再捎带卖点儿药,连房租都不够。”
广誉远在最新公告中表示这座国医馆和药堂“运行良好”,2020年,陕西广誉远国药堂医药有限公司营收762万;天眼查显示,全国名称带有“广誉远国医馆、国药堂”合计约百余家,其中已经实施注销的大约30家。
新老资金交替进出
“参与2015和16年增发股票的两拨人,势必也是大概率参与做业绩、做市值的主力,通常大家各有分工。这些钱都属于老钱。他们当中解禁早的已经快三年,晚的也有一年多,2018股价高点超过45块,该减持的理论上也跑差不多了,一直不减的要么有某种默契要么太有钱”,一位基金业内人士分析称,“像这种玩法,其实是有财务造假的嫌疑,所以一般基金都不会碰,后期再跟的也就游资、私募。”
财联社记者调查发现,参与广誉远两次增发的资金,除了资管计划来自各路“企业员工”和公司高管之外,其余大多来自川渝地区,去年至今新老资金接力登场。
2015年参与者涪商集团成立于 2013 年 4 月,由重庆市 66 个民营企业和企业家出资 10.81 亿元 注册成立。

2016年的两家私募,广誉远曾公告称其为关联方。股权穿透显示,鼎盛金禾的资金来源当中,有一支私募来自成都;

而磐鑫投资的资金,几乎全部来自上海谷欣投资有限公司(简称上海谷欣)。

工商信息显示,上海谷欣的母公司上海瑾信是上海谷欣资产管理公司的二股东,谷欣资产管理公司大股东为上海逸合投资管理公司,正是近期因安信信托系列案件广为人知的“逸合系”。
“‘逸合系’据说一直被安信信托实控人高天国控制,当然对方也一直否认,上海谷欣说是安信信托在光伏电站领域的投资运作平台。”一位基金业内人士称。
高天国为四川资本大佬,近年来因实控的安信信托连续爆雷诉讼缠身,其本人也在今年因涉嫌违法发放贷款被刑拘。今年3月25日,安信信托披露四宗诉讼,被告包括上海谷欣及下属子公司,公告称“2016年5月5日,安信信托与上海谷欣签订《最高额贷款合同》并向其发放贷款2亿元,贷款年利率为 12%,至今未获得偿还。”
2016年,正是上海谷欣通过磐鑫投资参与重组广誉远之时。据最新数据,宁波鼎盛金禾持有的广誉远解禁股已陆续减持大半,截至5月20日持有428万股占0.87%;磐鑫投资则仍持有1422万股,占2.89%。
老钱未去,新钱已来。私募巨头上海高毅资本自去年年底现身广誉远十大股东后继续增持,目前已持2350万股占4.78%。5月20日,广誉远公告称,一个月前东盛集团又将所持1450万股无限售条件流通股(占总股本2.95%)转让给钟学智,转让价格为 14.936 元。钟学智的通讯地址显示为成都高新区。
去意已决的西安东盛一边宣告未来继续减持,另一边则在已大举注销下属公司的同时正悄然重新布局。2020年至今,已分别在海南、山西、杨凌陆续新设子公司,也许,另一场演出已开始彩排
低佣股票开户V:442557803
温馨提示:投资有风险,选择需谨慎。
同股同权与同股不同权的区别?


问一问
+微信
分享该文章
