哪些行业是投资机构重点关注的,哪些个股机构投资喜欢
发布时间:2021-6-2 10:25阅读:421
上周(5月24日-5月30日)共有134家上市公司接受机构(包括证券公司、基金公司、保险公司及保险资管公司、投资机构等)调研。
从行业分布来看,上周获得机构调研的134家上市公司,主要分布在化工、电子、机械设备、汽车、有色金属等行业。

化工行业最受机构青睐,共有17家上市公司接受调研。其次为电子和机械设备,分别有13家和13家上市公司接受调研。此外,汽车、有色金属、计算机、农林牧渔、电气设备等亦排名靠前。

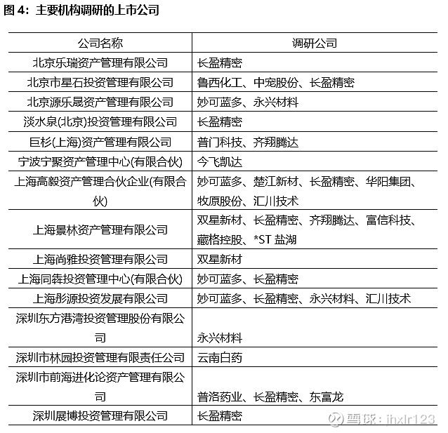
长盈精密成为近一周调研机构数量最多的公司,其次是妙可蓝多。长盈精密是国内消费电子精密金属件、连接器龙头之一,精密加工、模具、自动化等能力出色,是全球知名消费电子品牌核心供应商。公司通过切入动力电池结构件环节,与宁德时代、特斯拉等建立稳定合作,未来有望持续在电芯、PACK及模组等结构件环节持续开拓。此外,据了解,该公司于2019年开始涉足电子烟,现已拥有自主的专利,目前公司客户主要包括悦刻、英美烟草、JUUL、中烟等大型电子烟企业,加热不燃烧和雾化两种类型产品均对国内外客户有出货。妙可蓝多是国产奶酪先行者。公司受益行业高成长和自身优势强化,有望奠定国产奶酪行业的领导地位并保持高成长。妙可蓝多近日表示,奶酪行业这两年进入发展的快车道,众多品牌加入,不可避免的会有部分竞品出于短期 利益,进行低价促销。公司会坚守价格底线,绝不主动发起价格战。
我们进一步统计了知名私募投资机构上市公司调研的情况。其中,北京乐瑞资产、淡水泉(北京)、上海高毅资产、景林资产、同犇投资、彤源投资、前海进化论、展博投资联合调研了长盈精密。上海高毅资产、同犇投资、彤源投资、源乐晟资产联合调研了妙可蓝多。上海彤源投资、源乐晟资产、东方港湾投资还联合调研了永兴材料
开户优惠:
融资融券利率5.99%,量大4.99%
期权1.8元一张!!!
股票开户佣金低至成本价,
手机号/微信:18180610163
QQ:877914821
如果你想开设证券账户、或学习更多投资知识,欢迎咨询
温馨提示:投资有风险,选择需谨慎。


问一问
+微信
分享该文章
