来了!绝美黄金坑
发布时间:2021-2-23 11:19阅读:934
一、今日大盘走势观察
A股三大指数今日集体收跌,其中沪指下跌1.45%,收报3642.44点;深证成指下跌3.07%,收报15336.95点;创业板指下跌4.47%,收报3138.67点。市场成交量放大,两市合计成交1.29万亿元,行业板块涨多跌少,有色金属板块大涨,机构抱团股重挫。北向资金今日净卖出11.14亿元。
对于后面大盘走向,萝卜君认为今天A股红转绿,核心资产都在下跌,消费和科技、医药板块外资和内资进行互相兑换筹码阶段,这周大概率会有黄金坑出现。萝卜君认为今天应该是机构的假摔,抱团势必还会雄起,在4月前市场上资金会收紧,但不会骤降,毕竟还有8000亿元新基金跑步入场。
可选消费方向,饰品周大生表现超预期,在维持宽松前提下,最近大宗商品涨价对周大生这类黄金饰品公司也有提振。
大宗商品萝卜君还是之前的观点,这种东西把握不好,不建议入场,来去如风,抄在山顶就是5年长期持有。铜和铝涨幅居前,下一个锌会有行情,驰宏锌锗连续3个涨停。
二、绝味食品——休闲卤制品龙头
可选消费品赛道好公司一般先符合这2条,一个是ROE超过15%,一个是成瘾性
ROE超过15%,代表公司投资价值凸显。
成瘾性,代表公司有溢议价空间(可以慢慢涨价),开拓市场相对容易,用户粘性强也就是忠诚度高,消费频次相对高频。
奈雪的茶有成瘾性,可是还没上市,绝味食品恰巧也有。
周黑鸭开启加盟后,和煌上煌加速开拓市场后,大众普遍认为绝味食品龙头地位会被威胁。
其实绝味食品相对周黑鸭和煌上煌来说,还是口味、定价策略、品牌定位、消费群体的差异。
目前来看,天花板为2-3万家门店,而且加盟商向专业化发展趋势,管理边界被放大,打通了上下游供应链,作为卤味界龙头核心优势明显。
说完总结,现在咱们具体来看看,绝味食品到底咋样!
行业规模与增速
相对于正餐的卤味食品来说,绝味食品、周黑鸭都算是休闲类制品,在看剧看电影聊天等等生活场景当中用来消遣的制品,不占用正餐,食用场景多样化。
卤制品行业整体规模从11年268亿元到达20年1235亿元,复合增长率18.8%。看得出行业天花板很高,成长潜力不俗。毕竟我国“吃”文化沉底很厚。品牌势能开始显现,杂牌卤制品已经不具备一争高下的能力。
绝味食品护城河
周黑鸭是直营店模式,直营店模式优势是口味变化相对不大,品控相对严苛,客单价也相对高。但缺点也显而易见,需要投入大量的人力和资金,可能会被拖累,市场占有率变低。
相对周黑鸭的直营店, 绝味食品是加盟店模式。
优点是
1、扩张快,快速占领全国市场,为品牌势能显现打下基础
2、有强大的供应链系统,能保证当日配送、当日生产、当日订货。
3、加盟商培养+信息化建设,引入SAP-ERP开启信息管理时代。
4、布局海外市场,进军新加坡。
相对缺点就是品控容易出现问题,加盟商为了多赚钱会有加秤等负面信息出现,不过推出巡店系统会有效减少这类事件发生,但难以杜绝。
绝味食品市场份额19年为8.5%,周黑鸭为4.6%,煌上煌为2.8%。
截至19年,绝味、周黑鸭、煌上煌分别营收为51.72亿元、31.93亿元、21.17亿元
绝味食品上市后,每年保持800-1200家开店速度,19年突破万家。截至20上半年年报来看,绝味、周黑鸭、煌上煌门店数为12058家、1367家、4152家。
周黑鸭和煌上煌落后趋势明显,煌上煌是其三分之一,周黑鸭时期十分之一。
从营收占比来看,绝味食品营收收入多样化,华中、华南、华东皆为25%左右,周黑鸭过度依赖华中收入,煌上煌也有周黑鸭的问题,在大本营势能强劲。
影响连锁开店关键因素主要是四点,分别是选址、客单价、产品端、原料端。
在不同赛道的对比中,可以看出目前绝味食品打开下沉市场能力不如蜜雪冰城和炸鸡汉堡,但其产品标准化程度和选址灵活度比优于其他赛道企业。
根据测算,绝味食品目前开店天花为2-3w家,还有仍有80%的空间。
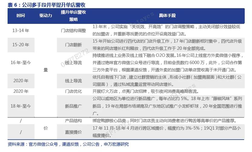
目前门店扩张基础上,还提出“开好店、多开店、提高单店收入”的口号,“藤椒”和“小龙虾虾球”等新品推出给业务带来新想象力。
绝味食品的财务状况
在全国化推进阶段,绝味食品具有“新开店”及“单店收入增加”的两层成长逻辑,业绩高速增长。
2012-2019年,绝味食品的营业收入年复合增速为15%,归母净利润年复合增速为27%。绝味目前门店有1.1万家,潜在总门店估计可以达2-2.5万家,未来还有4-5年的门店扩张红利期。
等绝味鸭脖店渠道饱和以后,销售增长就只依靠“单店收入增加”的一层逻辑,增速会降低至中速增长。
2017-2019年,绝味毛利率在35%左右、净利率在14%左右,加权ROE在23%左右,盈利能力非常强劲。
同时,加盟模式下,绝味可以轻资产扩张,资产负债率也仅有20%,未来还有很大加杠杆空间。
温馨提示:投资有风险,选择需谨慎。


问一问
+微信
分享该文章
