基金的分类有哪些
发布时间:2021-1-29 09:45阅读:963
基金的分类有哪些
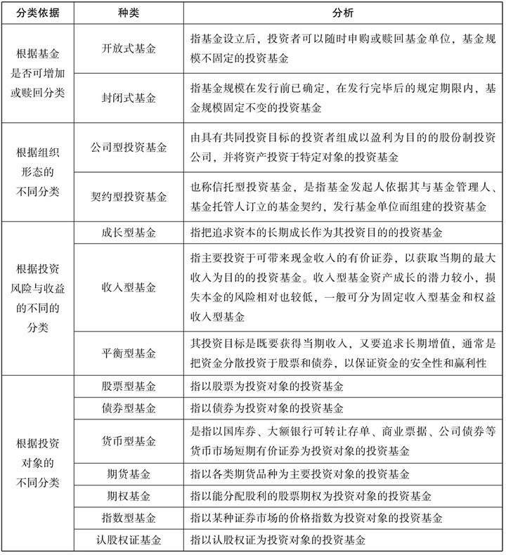
根据不同标准可将投资基金划分为不同的种类,具体所表1-1所示。
表1-1 基金的分类

温馨提示:投资有风险,选择需谨慎。
版权及免责声明:本文内容由入驻叩富问财的作者自发贡献,该文观点仅代表作者本人,与本网站立场无关,不对您构成任何投资建议。用户应基于自己的独立判断,自行决策投资行为并承担全部风险。本站仅提供信息存储空间服务,不拥有所有权,不承担相关法律责任。如发现本站有涉嫌抄袭侵权/违法违规的内容,请发送邮件至kf@cofool.com 举报,一经查实,本站将立刻删除。
推荐相关阅读
查看更多>
基金是怎么分类的,基金的风险大吗?
您好,按基金持仓结构划分为:股票型基金,混合型基金,债券型基金,指数型基金,保本型基金,货币型基金,货币型基金。按基金的运作方式划分为:开放式基金,封闭式基金,创新型封闭式基金,LOF基金。按基...
基金是怎么分类的,基金的风险大吗?
基金的分类主要根据投资对象、投资策略以及开放程度等方面进行区分。以下是基金的常见分类:按照投资对象分类:股票型基金:主要投资于股票市场,旨在获取股票投资带来的长期资本增值。债券型基金:...
请问基金的分类有哪些?
您好,基金分类可按照多个方面来分。按照基础资产来分:货币基金、债券型基金、混合型基金、股票型基金等。按照交易场所来分:有场外基金和场内基金,场内基金是指在证券交易所内上市交易的基金,而场外基金则...
基金是怎么分类的,基金的风险大吗?
基金分为股票基金、混合基金、债券基金、货币市场基金等不同类型,投资人投资不同类型的基金将获得不同的收益预期,也将承担不同程度的风险。一般来说,基金的收益预期越高,投资人承担的风险也越大。
基金分类名词解释
相对购买单个股票风险较低,收益比较高,流动性强,有较强的变现能力。投资国际市场(个人可能没有精力、能力投资国际市场的股票,股票型基金的经理可以帮你做到);债券型基金:主要资金用于投资债券,低风险低收益,流动性强,手续费低;货币性基金:主要资金用于投资国库券,有政府保障的证券等稳定型理财产品。几乎没有风险,收益类似于余额宝;混合型基金:综合上面三种基金投资策略的一种基金,主要看基金经理人的操作能力。3.其他一些特别的基金类型:QDII基金:用于海外投资的基金;ETF基金:净值走势和各种指数高度吻合的...
基金组合的分类名词解释
为了更好的执行投资策略,我们可以把基金组合根据风险和收益大小,应对不同的资产配置而进行分类,大致可以分为三类,可以根据这三类分别构建基金组合。(1)保守理财型:这一类基金组合最主要的目的是为了保值,投资期限适中,适合那些风险承受能力比较低,希望能够获取比传统理财收益稍高的投资者以债券基金为主,辅助部分权益类基金,量化配置大类资产,力求把最大亏损控制在5%以内。(2)稳健盈利型:这一类基金组合是在控制风险的前提下力争获取超额收益,投资期限适中,适合那些有一定的风险承受能力,希望在降低风险的...
相关搜索
TA的文章
全部>
TA的回答
全部>
优选券商
更多>
热点推荐
-
网格交易+定投:智能策略让年化收益最高提升20%(附实测案例)
2026-02-08 11:29
-
国债逆回购保姆级教程:手把手教你操作步骤+计息规则+获取低手续费
2026-02-08 11:29
-
首批商业REITs正式申报!发售在即,如何操作REITs打新?
2026-02-08 11:29


问一问
+微信
分享该文章
