干货:2015年央企投资机会梳理大全
发布时间:2014-12-1 20:11阅读:607
一、明年(本篇是为2015年作准备的)国资改革估计会有很多动作。
二、国务院国资委下属中央企业(集团)共112家,下辖A股上市公司286家。整体经营情况是不错的,业绩(以收入为标准)“增幅”同比加大及改善的有145家。
三、数量这么多,不可能投资那么分散;而且对于改革,难以预测哪家及在什么时候改革。所以,在国资这一范围内去投资,我的想法是,选择业绩好的;即使改革迟迟不出现,也可以有业绩作为依靠。基于业绩,静候改革的到来。
四、去除掉近期已经重组过,及重组已经明牌的公司。
五、去除一些行业前景不看好的公司。
六、没有考虑股价因素。
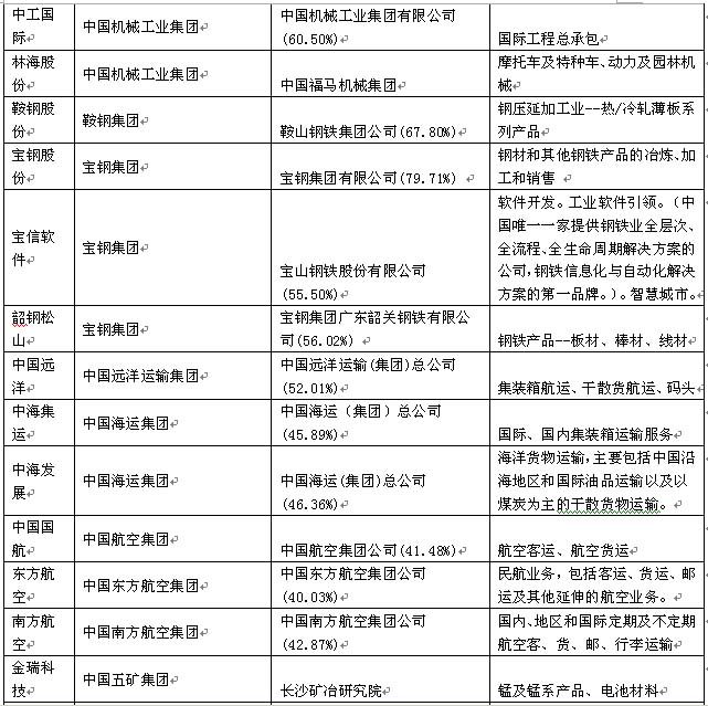
七、得到如下的目录。我的想法是,把这个目录作为观察。根据明年实际的情况来最终选择。最终选择不可能留下这么多家公司的。
温馨提示:投资有风险,选择需谨慎。
2023年REITs基金大全:怎么购买?不容错过的机会
-
震荡行情难赚钱?国泰海通网格交易工具,手把手教你赚稳波动差价
2026-04-20 14:43
-
华泰证券新老客户十年Level2行情免费领啦!速览领取指南
2026-04-20 14:43
-
国泰海通合并1周年!周年庆福利满满,怎么高效领取?(含新客理财券)
2026-04-20 14:43


问一问
+微信
分享该文章
