铁矿石期货交割相关流程
发布时间:8小时前阅读:47
1.交割基本规定
(1)铁矿石交割品应当是经交易所认可的生产厂家生产的特定品牌的商品。可交割品牌、生产厂家以及品牌升贴水由交易所另行公布。
(2)铁矿石期货合约采用实物交割。
(3)铁矿石指定交割仓库分为基准交割仓库和非基准交割仓库,交易所可视情况对铁矿石指定交割仓库进行调整。
(4)铁矿石期货合约适用期货转现货、提货单交割、滚动交割和一次性交割。铁矿石期货合约可以实行保税交割。
(5)铁矿石期货合约的交割单位为10000吨,参与提货单交割的,每笔交割申请数量为1万吨或其整数倍。
(6)铁矿石标准仓单可以分为仓库标准仓单和厂库标准仓单,也可以分为保税标准仓单和完税标准仓单。国产铁矿石只能以厂库标准仓单申报交割。
(7)铁矿石交割手续费、取样及检验费、仓储费等费用由交易所另行规定并公布。
2.滚动交割

3.标准仓单交割
(1)会员办理交割预报时,应当按20元/吨向交易所交纳交割预报定金。
(2)办理完交割预报的货主应当在入库前3个自然日之前,将车船号、品种、品牌、生产厂家、数量、到货时间等通知指定交割仓库,并向指定交割仓库提供铁矿石进口的相关文件,指定交割仓库应当合理安排接收商品入库。
(3)指定交割仓库应当委托交易所指定的质量检验机构对入库商品进行质量检验,指定交割仓库对货物质量没有异议的除外。
(4)交易所指定的质量检验机构完成铁矿石质量检验后,应当出具检验报告正本一份, 副本三份,并将正本提交指定交割仓库,向交易所和货主分别提交副本一份。
(5)指定交割仓库应当按照交易所有关规定对入库铁矿石的品牌、质量和数量等相关材料和凭证进行验收。
(6)指定交割仓库应当通过审核留存的提货单、记录的垛位情况和货主提供的文件,以及向生产厂家、海关、货代或者船代等贸易流上的相关方验证等方式,核实铁矿石的品牌。指定交割仓库可以要求货主对铁矿石的品牌及质量提供担保。
(7)指定交割仓库提交标准仓单注册申请时,应当通过电子仓单系统向交易所上传认证铁矿石品牌的相关材料和凭证。
(8)铁矿石标准仓单在每年的3.9月份最后1个交易日之前应当进行标准仓单注销。
(9)货主提货时,指定交割仓库应当向货主出具认证铁矿石品牌的相关材料和凭
(10)货主就货物的品牌存在异议的,可以在标准仓单注销后10个工作日内(含当日)且货物出库前向交易所提出品牌异议。
(11)铁矿石从仓库出库时,持有《提货通知单》或者提货密码的货主应当在实际提货日3个自然日前与指定交割仓库联系有关出库事宜,并在标准仓单注销日后10个工作日内(含当日)到指定交割仓库提货。
(12)铁矿石出库时,指定交割仓库应当向货主出具由指定交割仓库检验的水分实测结果;对于在铁矿石入库时指定交割仓库委托质量检验的,指定交割仓库应当出示仓单注册时的质量检验报告。
(13)货主对指定交割仓库实测水分有争议的,应当选择指定质检机构到场检验,并以该检验结果作为出库计重依据。
(14)铁矿石从厂库出库时,货主应当在标准仓单注销日后(不含注销日)的4个自然日内(含当日)到厂库提货。厂库应当在标准仓单注销日后(不含注销日)的4个自然日内(含当日)开始发货。
(15)厂库以不高于日发货速度向货主发货时,货主因运输能力等原因无法按时提货,货主应当向厂库支付滞纳金。
(16)在提货期限届满之日后(不含当日)且在标准仓单注销日后(不含注销日)的19个自然日内(含当日)到厂“库提货,货主应当向厂库支付滞纳金,厂库仍应按照期货标准承担有关的商品质量、发货时间和发货速度的责任,直至发完全部期货商品。
(17)在标准仓单注销日后(不含注销日)的19个自然日后(不含当日)到厂库提货,货主应当以下述公式的计算方法向厂库支付滞纳金,同时厂库将不再按照期货标准承担有关的商品质量、发货时间和发货速度的责任。
(18)厂库未按规定的日发货速度发货,但按时完成了所有商品的发货,厂库应当向货主支付赔偿金。
(19)厂库未按时完成所有商品的发货,在按本细则第四十七条规定进行赔偿的基础上,同时还应当向货主支付赔偿金,赔偿金金额=该商品最近已交割月份交割结算价x按商品总量应发而未发的商品数量x5%。
4.保税标准仓单
(1)保税交割仓库申请注册的标准仓单应当明确对应货物为保税状态或完税状态,并对不同状态的货物分别管理。
(2)保税交割仓库申请注册保税标准仓单时,应当填报品牌和质量升贴水信息。
(3)铁矿石保税标准仓单可用于期转现交割、滚动交割、一次性交割、交易及转让。保税标准仓单交易的具体流程由交易所另行规定。
(4)保税标准仓单转让应当在交易所办理过户手续,并由交易所办理货款收付业务。
(5)保税标准仓单期转现

(6)保税标准仓单滚动交割
滚动交割配对日后(不含配对日)第2个交易日为交收日。

(7)保税标准仓单一次性交割

(8)铁矿石保税标准仓单作为保证金使用与所外质押
经交易所批准,保税标准仓单可以作为保证金使用。保税标准仓单作为保证金的,每日结算时,交易所以该标准仓单对应品种最近交割月份期货合约当日结算价扣除税费后的价格为基准价计算其市值。当日闭市前,以该保税标准仓单对应品种最近交割月份期货合约的前一交易日结算价扣除税费后的价格为基准价计算其市值。
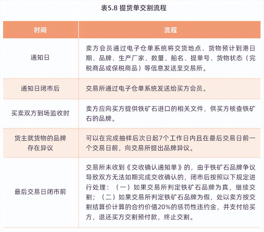
5.提货单交割
铁矿石提货单的内容包括:买方名称、卖方名称、存货港口名称、货物名称、品牌、生产厂家、数量、质量、存放地点、货物状态(完税商品或保税商品) 签发日期等。

温馨提示:投资有风险,选择需谨慎。
铁矿石期货交割标准?


问一问

+微信
分享该文章
