原木期货交割有关规定和流程
发布时间:9小时前阅读:13
(一)交割的基本规定
1.原木期货合约交割采用实物交割方式。
2.客户的实物交割须由会员办理,并以会员名义在交易所进行。
3.个人客户不允许交割。
(二)交割方式及流程
原木期货合约适用期转现交割、每日选择交割和一次性交割。
每日选择交割可以采用标准仓单交割或者车板交割。
一次性交割只允许采用标准仓单交割。
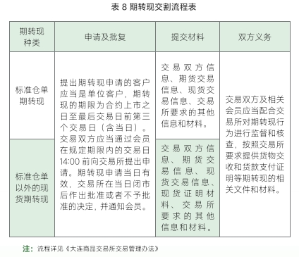
1.期转现交割

2.每日选择交割
每日选择交割可以采用标准仓单交割或者车板交割。
参与每日选择交割的,若采用标准仓单交割,在配对日,卖方提出交割申请的相应标准仓单予以冻结,其卖持仓对应的交易保证金予以清退:交收日闭市后,交易所将卖方交割的标准仓单过户给对应的配对买方,将货款的 80%付给卖方会员,余款在卖方会员提交了增值税专用发票后结清:配对日后7个交易日内,卖方会员应当将增值税专用发票交付买方会员。
若采用车板交割,卖方提出的交割申请应当经指定车板交割场所确认。车板交割卖持仓对应的交易保证金不予清退,配对日闭市后配对卖持仓的交易保证金转为交割保证金。
3.一次性交割
一次性交割是指在合约最后交易日闭市后,交易所组织所有未平仓合约持有者进行交割的交割方式。
一次性交割只允许采用标准仓单交割。
一次性交割在了个交易日完成,分别为标准仓单提交日、配对日和交收日(最后交割日)。在合约最后交易日闭市后,所有未平仓合约的持有者须以交割履约,同一客户号买卖持仓相对应部分的持仓视为自动平仓,不予办理交割,平仓价按一次性交割的交割结算价计算。


温馨提示:投资有风险,选择需谨慎。


问一问

+微信
分享该文章
