玉米淀粉期货交割相关流程
发布时间:2026-4-24 12:11阅读:28
1.交割的基本规定
(1)玉米淀粉合约的交割采用实物交割方式。
(2)客户的实物交割须由会员办理,并以会员名义在交易所进行。
(3)自交割月份第一个交易日起,交易所对个人客户交割月份合约的持仓予以强行平仓。
2.交割方式
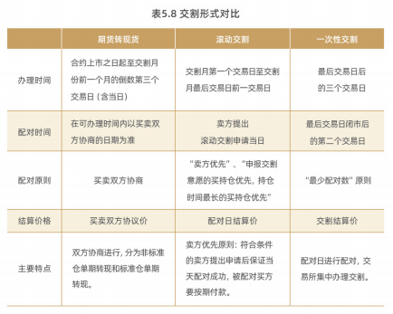
玉米淀粉的交割方式有:期货转现货、滚动交割、一次性交割。
3.玉米淀粉的交割流程
(1)期货转现货

①提出期转现申请的客户必须是单位客户,期转现的期限为该合约上市之日起至交割月份前一个月倒数第三个交易日(含当日)。
②期转现批准日结算时,交易所将交易双方的期转现持仓按协议价格进行结算处理,产生的盈亏计入当日平仓盈亏。
③期转现的持仓从当日持仓量中扣除,交易结果不计入当日结算价和成交量。每个交易日结束后,交易所将当8执行的期转现有关信息予以公布。
(2)滚动交割

①滚动交割由客户提出交割申请,会员代客户办理。办理时间为交割月第一个交易日至交割月最后交易日前一交易日。
②进入交割月后,同时持有标准仓单(已冻结的除外)和交割月单向卖持仓的卖方客户可以通过会员提出交割申请,提出交割申请的相应持仓和仓单予以冻结,其卖持仓对应的交易保证金不再收取。持有交割月单向买持仓的买方可以通过会员向交易所申报交割意向,配对日闭市后,买方会员的配对买持仓的交易保证金转为交割预付款。
③滚动交割结算价采用玉米淀粉期货合约滚动交割配对日的当日结算价。配对日结算时,交易所对买卖双方会员配对持仓按配对日结算价进行结算处理,产生的盈亏在当日的《大连商品交易所会员资金结算表》中单独列示。
(3)一次性交割

①在合约最后交易日后,所有未平仓合约的持有者须以交割履约,同一客户号买卖持仓相对应部分的持仓视为自动平仓,不予办理交割,平仓价按一次性交 割的交割结算价计算。
②最后交易日闭市后,交易所將交割月份买持仓的交易保证金转为交割预付款。
③标准仓单提交日闭市前,卖方会员应当将与其交割月份合约持仓相对应的全部标准仓单交到交易所;配对日闭市前,买方可以根据交易所公布的信息,提出交割意向申报;交易所将配好仓库的买方与持有该仓库仓单的卖方以“最少配对数”原则进行配对,确定交割对应的买卖双方;交收日闭市前,买方会员应当补齐与其交割月份合约持仓相对应的差额货款;交收日闭市后,交易所将卖方会员提交的标准仓单交付买方会员,同时交易所将货款的80%付给卖方会员,余款在卖方会员提交了增值税专用发票后结清。
(4)交割形式的比较

4.交割费用
玉米淀粉交割手续费、取样及检验费、仓储及损耗费等费用由交易所另行规定并公布。
温馨提示:投资有风险,选择需谨慎。
玉米期货交割流程是什么?


问一问

+微信
分享该文章
