玉米期货交割有关规定和流程
发布时间:2026-4-24 12:01阅读:70
1.交割的基本规定
(1)玉米合约的交割采用实物交割方式。
(2)实物交割应当由会员办理,并以会员名义在交易所进行。
(3)自交割月份第一个交易日起,交易所对个人客户交割月份合约的持仓予以强行平仓。
(4)玉米品种的指定交割仓库经交易所批准,可以设立延伸库区。设立延伸库区的指定交割仓库包括主体库区和延伸库区。主体库区是指定交割仓库自身设立,并由指定交割仓库经营管理的交割库区;延仲库区是指定交割仓库通过协议方式在其他企业设立,并由其他企业经营管理,指定交割仓库进行监督的交割库区。货物存放在延伸库区的,指定交割仓库应当保证货主在规定期限内提到符合期货合约要求的货物。货主未能在规定期限内提到符合期货合约要求的货物,造成货主损失的,由指定交割仓库承担全部责任。交易所参照对指定交割仓库管理的相关规定,对延伸库区进行管理。延伸库区设立、取消的条件、程序以及交易所对延伸库区的具体管理等事项由交易所另行规定。
2.交割方式及流程
玉米的交割方式有期转现交割、滚动交割、一次性交割。
(1)期转现交割

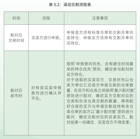
(2)滚动交割
滚动交割是指在交割月第一个交易日至最后交易日的前一交易日期间,由持有标准仓单(已冻结的除外,下同)和交割月单向卖持仓的卖方客户主动提出,并由交易所组织匹配双方在规定时间完成交割的交割方式。


(3)一次性交割
一次性交割是指在合约最后交易日后,交易所组织所有未平仓合约持有者进行交割的交割方式。一次性交割在了个交易日完成,分别为标准仓单提交日、配对日和交收日(最后交割日)。在合约最后交易日后,所有未平仓合约的持有者须以交割履约,同一客户号买卖持仓相对应部分的持仓视为自动平仓,不予办理交割,平仓价按一次性交割的交割结算价计算。

3.交割费用
玉米交割手续费、取样及检验费、仓储及损耗费(包括储存费保管损耗、熏蒸费)等费用由交易所另行规定并公布,5月1日至10月 31日期间加收高温季节仓储费。
温馨提示:投资有风险,选择需谨慎。
玉米期货交割流程是什么?


问一问

+微信
分享该文章
