豆油期货交割有关规定和流程介绍
发布时间:2026-4-23 11:44阅读:66
豆油期货合约适用期转现交割、滚动交割、一次性交割。
豆油交割流程
a.期转现交割

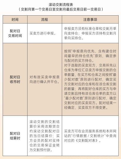
b.滚动交割


c.一次性交割
一次性交割是指在合约最后交易日后,交易所组织所有未平仓合约持有者进行交割的交割方式。一次性交割在了个交易日内完成,分别为标准仓单提交日、配对日和交收日(最后交割日)。在合约最后交易日后,所有未平仓合约的持有者须以交割履约,同一客户号买卖持仓相对应部分的持仓视为自动平仓,不予办理交割,平仓价按一次性交割的交割结算价计算。


注意事项
①交易所上市品种均可采用一次性交割。
②一次性交割的交割结算价采用该期货合约自交割月第一个交易日起至最后交易日所有成交价格的加权平均价。
③交割增值税发票由交割的卖方向相对应的买方开具,并由双方会员转交、领取并协助核实。
@会员迟交或未提交交易所规定的发票的,按《大连商品交易所结算管理办法》有关规定处理。
温馨提示:投资有风险,选择需谨慎。


问一问

+微信
分享该文章
