黄大豆1号交割有关规定和流程
发布时间:3小时前阅读:25
黄大豆1号期货合约适用期转现交割、滚动交割和一次性交割。
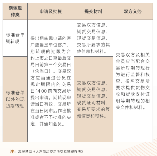
1.期转现交割

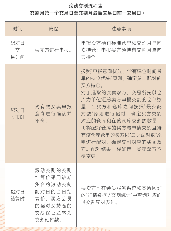
2.滚动交割


3.一次性交割
一次性交割是指在合约最后交易日后,交易所组织所有未平仓合约持有者进行交割的交割方式。一次性交割在了个交易日完成,分别为标准仓单提交日、配对日和交收日(最后交割日)。在合约最后交易日后,所有未平仓合约的持有者须以交割履约,同一客户号买卖持仓相对应部分的持仓视为自动平仓,不予办理交割,平仓价按一次性交割的交割结算价计算。

温馨提示:投资有风险,选择需谨慎。


问一问

+微信
分享该文章
