本周期货各品种将怎么走?
发布时间:2026-4-20 17:17阅读:2
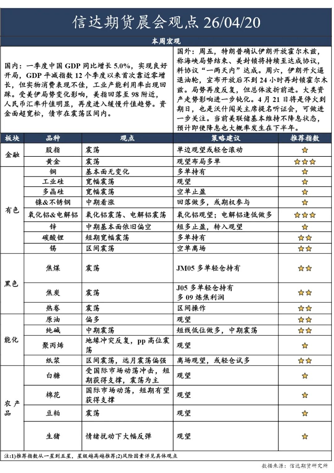
国内:一季度中国GDP同比增长5.0%,实现良好开局,GDP平减指数12个季度以来首次靠近零增长,但实物消费表现不佳,工业产能利用率出现回踩。受美伊局势变化影响,美指回落至98附近,人民币汇率升值明显,再度进入缓慢升值趋势。资金面超宽松,债市在震荡区间内。
国外:周五,特朗普确认伊朗开放霍尔木兹,称海峡局势结束、美封锁将持续至达成协议,料协议“一两天内”达成。周六,伊朗开火逼退油轮,宣布开放后不到24小时再封锁霍尔木兹。局势再度反复,但总体波折前进。大类资产走势影响进一步钝化。4月21日将是停火到期日,也是沃什闯关主席提名听证会,可做进一步关注。当前美联储基本维持不降息状态,预计即使降息也大概率发生在下半年。
本周关注:1)美伊谈判的拉扯时间较长,市场对此已反应钝化,短期反弹修复行情仍在延续。需要注意的是,油价中枢抬升后,市场对滞胀风险的担忧整体加剧,叠加美联储主席换届在即,当前流动性环境并不利于大级别反弹。短多单需重点关注年初高点附近的压力位,该区域预计仍有分歧反复。2)当前宏观环境与2021年相似,在类滞胀问题出现明确化解信号前,新能源、储能等板块确定性较高,创业板的相对优势预计仍将延续。3)IC是短期有弹性的方向。对比2025年贸易摩擦、2020年疫情期间形成的中期底部形态,本轮自2月开启的调整并未出现波动率与成交量的急剧放大,当前入场性价比依旧偏低,后续不排除二次探底可能。趋势多单建议等待进一步回踩后再择机入场,顺势者以轻仓滚动操作为宜。
今早原油外盘开盘跳涨逾7%,核心定价锚仍是霍尔木兹海峡封锁状态与美伊停火协议到期的情况。上周五伊朗宣布海峡开放导致油价暴跌超10%,周末美方海上拦截行动升级、伊朗随即以美方“违背承诺”为由恢复海峡管控,地缘端在短短48小时内完成反转,盘面剧烈波动。但从今早高开低走的盘面反馈看,市场并未将海峡再封锁等价于局势全面失控。基本面数据看来供给端持续收紧,美国商业库存超预期-91.3万桶、进口量降至6.6万桶/日历史最低、IEA将2026年供应预测下调150万桶/日。而需求端出现了明确的负反馈,中国地炼开工率跌至63%以下、美国炼厂开工率降至89.6%、IEA将全年需求预测由增长64万桶/日翻转为萎缩8万桶/日。多空焦点在于:停火协议周三到期后,地缘溢价是延续还是消退,交易逻辑是继续围绕冲突定价还是向需求承压切换。后续跟踪核心三点:美伊谈判进展及停火是否延长、海峡实际通行流量变化、美国EIA库存去化趋势能否延续。若停火延期但流量未恢复,盘面或在回调后重新获得基本面支撑。
【铜】
当前来看主要是受到战争影响导致部分避险情绪出现,铜作为风险资产且对宏观反应较为灵敏,使得盘面价格表现偏弱。然而从基本面来看,前期市场关注的潜在利空点多数被现实数据击穿,基本面来看其实不仅没有出现转弱的迹象,反而有预期转向现实,逻辑强化的端倪出现,因此以三周以上的周期来判断,我们认为铜依旧是一个值得继续偏多对待的品种。
【铝】
LME铝库存已降至低位,现货升水均处于高位,全球铝市场从紧平衡转向短缺,支撑铝价。外盘走势更强,而经过上周集中补涨后,内外价差已得到较大程度修复。之后继续突破上行需要新的驱动变量,停火谈判阶段改善了风险偏好以及金融属性驱动,构成一部分利多支撑,但局势的反复是不确定因素。从中长期看,当前铝价中枢上移的方向是确定的,以中长期逢低布局为主要策略思路。
几内亚铝土矿出口限制政策预期及高位海运费共同构成较强的生产成本支撑,限制了下一步深跌的空间。但预计影响相对温和,难以逆转铝土矿过剩格局,基本面压力仍存。广西新建产能进入集中释放期,叠加检修产能复产,供应端压力将持续压制价格,后续需重点关注几内亚铝土矿最终落地执行力度和中东地缘局势的后续扰动。供需格局未明显改善的背景下,预计将维持区间弱势震荡。
【锌】
TC 继续下跌,但目前 TC 已经降至接近去年最低位水平,下方空间有限,矿端未来可能出现复产,且规模可能较大;矿端的港口库存基本与去年同期持平,为历史同期中等偏上水平,与当前 TC 价格反应的情况不符,其实不缺;冶炼端产量居与高位,并未随着前期 TC 价格下跌出现明显的下降,一体化厂家的利润近期有较强修复,当前原材料不缺且有利润的情况下,产量预计还能继续维持高位;下游主要是镀锌出现了拖后腿的情况,镀锌周度开工处于历史同期最低位,复工进度相较往年大幅延后,其中镀锌板卷产量仅高于 2020 年同期,亦为历史同期偏低位置,同时周度库存快速累增,反映终端需求不足。镀锌利润虽有修复,但仍在负值,短期内提高开工率的意愿可能不足,可能会延后镀锌的复产,导致短期内对锌需求不足。供需两端皆在向利空方向偏移。月度以上以偏空对待为主。
印尼调整镍内贸基准价计算方式,按第二种算法推升成本约 9000 元/吨,当前镍的理论成本在14万-14.2万/吨之间,但市场对成本上升不会全盘接受,因此我们预计成本是上升约至13.8-14万之间;印尼政策调整幅度存在不确定性,当前盘面涨已提前反映预期,此轮基本涨超,不会创出新高,当前位置不适合追多。长期仍看涨,菲律宾镍矿离港量维持同比上升,矿端紧俏程度弱于前期预期,原有看多逻辑不变。
【锡】
昨日碳酸锂大涨超4%,主力09合约收盘17.6万元。虽然根据smm的数据显示,周度依旧累库,但是累库幅度收窄,且没有超过市场预期,因此日内的利空消散。此外,津巴布韦的配额制度已经明确了3-4月至少两个月的供给缺口无法弥补,基本面得到进一步加强,短期多头思路维持。
昨日盘面持续上涨,远月合约盘中突破4万元。有关部门再次重申了对于反内卷的重要性,以及公布了调控产能的相关办法和措施。多晶硅作为前次反应最强的品种,短期内可能再度出现炒作预期,暂时关注4.3万元的上方空间。
昨日走势小幅上涨,基本面方面驱动偏弱,品种仍是收到多晶硅上涨预期的价格传导以及反内卷预期。云南和四川的复产动作较慢,而新疆产能依旧保持在高位。此前传内蒙有停产出现,但是大规模减产难度较大,短期品种或难以反转。
特朗普称美伊下一轮谈判可能于本周末举行,黎巴嫩与以色列达成为期10天的停火协议。市场对美伊战争的反应逐步钝化,除非发生超预期事件否则后续将逐步回归品种自身逻辑。国内3月社融增速放缓,企业在外部局势动荡下投资需求后置,增速是否见顶需等待4月数据验证。钢厂持续增产,铁水产量升至历史同期高位,刚需尚可。产业链库存处极低水平,钢厂按需采购,后续若供需缺口进一步扩大,向上弹性可期。供需偏紧,成本端有下行压力。建议J05多单轻仓持有,焦炭供需优于焦煤,多09炼焦利润。
美伊周末可能举行下一轮会谈,战争态势扩大的概率下降。目前盘面定价逻辑发生切换,海外扰动的影响力逐步让位于国内交割逻辑。国内方面,3月社融增速放缓,是否见顶需待4月数据验证。矿山开工同比强于去年,口岸蒙煤通关维持高位,供给压力较大。焦企开工低位持平,供需偏弱。下游转为去库,上游累库,库存转移暂告一段落。当前近月05合约持仓偏高,移仓节奏偏慢,基差较高,月差处于历年同期低位,近月被严重低估。目前05合约已经抹去美伊战争爆发以来全部涨幅,近日注册仓单减少,空头移仓或导致近月修复。建议JM05多单轻仓持有。
中东局势进入拉扯期,难免一波三折。本周热卷供应微增,消费连续两周小幅回调,去库节奏延续。钢厂盈利率稳定48%较高水平,铁水产量持续上行,供应偏宽松。铁矿石有所反弹,双焦低位运行,成本支撑一般偏弱。受国补效果减弱和地区冲突影响,一季度耐用品消费较为疲软,随着消费季临近和局势缓和,需求有望改善。钢材跟随成本运行,需求成色不足,维持钢材盘整运行的判断,延续区间操作思路,虚值看跌期权空单持有至到期。
纯碱供给端纯碱周度产量小幅回升,仍然处于高位,轻重比自2024年9月中旬开始持续增加;重碱浮法玻璃+光伏玻璃产量持续走弱,轻碱需求碳酸锂产量一定程度对冲重碱减量但有限,周度碳酸锂开工率维持70%以上较高开工率。综合来看供需过剩格局压制纯碱价格。纯碱整体震荡,短期价格偏低位置,下行整体空间有限,操作上短线考虑做多为主。风险提示:多头风险,玻璃检修超预期;空头风险,落后产能提前出清。
周末中东局势反复,17日晚伊朗宣布开放霍尔木兹海峡,布伦特原油期货跌幅扩大至13%,最低报86.09美元/桶。4月18日伊朗再次封锁霍尔木兹海峡,地缘风险溢价再起,22日为协议停火到期时间,成本端不确定性增强。国内PP春季检修临近尾声,开工率小幅回升至65.2%。下游塑编、BOPP、注塑刚需偏弱,高价抵触补库意愿低迷,社会库存低位微累。PP2609主力合约高位震荡,核心矛盾为:地缘反复致原油成本端波动加剧、供应边际宽松与需求疲软、库存小幅累积共振,多空博弈加剧,PP价格高位震荡。聚丙烯主力合约PP2609受周末美伊对霍尔木兹海峡通行管控影响,高位震荡为主,操作上以观望为主,关注美伊谈判进度。
短期来看,伊朗事件或带动原油上涨引起豆油生柴需求提升。但南美主产国处于收获期,丰产压力仍存。交易上,宏观与成本驱动主导;重点关注3月USDA供需报告及南美大豆到港卸船节奏。 主要风险点在于:中美贸易关系紧张;南美天气异常。
官方近期终于公布最新数据,2026年3月末全国能繁母猪存栏数据为3906万头,虽然开始大幅度下降,但相较国家设定的3650万头的调控目标依然还有相当大的差距,此轮母猪产能去化速度明显慢于2021年和2023年。基本面来看,猪价在持续新低之后迎来了暴力反弹,叠加对应到的6个月前仔猪出生量的数据有所下降,预计五月现货暂时止跌,但中长期来看猪价寻底尚需时日。持仓量方面,虽然期价大涨,但同时生猪加权指数的持仓量仍居高不下,暂时观望。
自2023年3月下旬以来,新疆棉区的气温持续高于历史平均水平,热量条件显著优于常年水平。截至2023年4月6日,新疆棉花的播种进度已达到约25.4%,较去年同期提前了11.3个百分点。纺织行业正处于传统的“金三银四”旺季,此外,中东地区的冲突导致国际油价上涨,从而推高了化纤原料的成本,这使得棉花在市场中的比价优势愈加明显,替代需求也随之上升,棉纺企业的采购意愿显著增强。为保障纺织企业在加工贸易中对棉花的需求,国家发展改革委员会于2023年3月16日增发了30万吨棉花进口滑准税加工贸易配额。受棉花需求回升及国际市场波动的影响,预计未来国内棉价将维持高位震荡的趋势。
在广西、云南等主要甘蔗生产区域,甘蔗的生长状况良好,产糖率达到历史较高水平,实际产糖量超过了预期。截至3月底,广西和云南的累计产糖量分别为740.7万吨和213.4万吨。从生产进度来看,北方的甜菜糖厂已全部完成生产;而南方的甘蔗糖主产区广西已进入收榨阶段,云南的生产预计将持续至5月底。在国际市场方面,预计2025/26年度巴西、印度、泰国等主要生产国将普遍增产,国际食糖供需状况仍将维持宽松态势。未来需持续关注中东地区局势的发展、全球原油市场的波动,以及巴西2026/27年度甘蔗制糖比的变化等因素对国际和国内食糖市场的潜在影响。
温馨提示:投资有风险,选择需谨慎。
-
震荡行情难赚钱?国泰海通网格交易工具,手把手教你赚稳波动差价
2026-04-20 14:43
-
华泰证券新老客户十年Level2行情免费领啦!速览领取指南
2026-04-20 14:43
-
国泰海通合并1周年!周年庆福利满满,怎么高效领取?(含新客理财券)
2026-04-20 14:43



+微信
分享该文章
