合成橡胶期权合约内容
发布时间:2026-4-17 11:16阅读:16
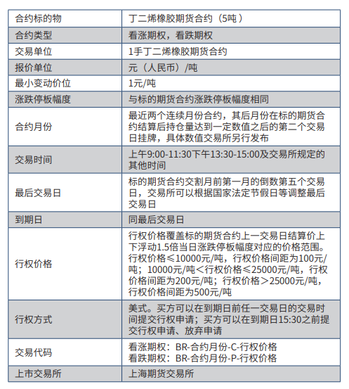
上海期货交易所丁二烯橡胶期货期权合约
合约基本概念
一、合约标的物
期权合约标的物是指期权合约买卖双方权利义务指向的对象。上期所丁二烯橡胶期权合约的标的物是上期所丁二烯橡胶期货合约。
二、合约类型
期权合约类型包括看涨期权和看跌期权。
看涨期权是指买方有权在将来某一时间以特定价格买入标的期货合约,而卖方需要履行相应义务的期权合约。
看跌期权是指买方有权在将来某一时间以特定价格卖出标的期货合约,而卖方需要履行相应义务的期权合约。
三、合约交易单位
期权合约的交易单位为“手”,期权交易应当以“一手”的整数倍进行。
四、报价单位
期权合约报价单位与标的期货合约报价单位相同。
五、最小变动价位
期权合约的最小变动价位是指该期权合约单位价格变动的最小值。
六、涨跌停板幅度
期权合约涨跌停板幅度与标的期货合约涨跌停板幅度相同。
涨跌停板幅度=标的期货合约上一交易日结算价×标的期货合约当日涨跌停板比例。
七、合约月份
期权的合约月份是指该期权合约对应的标的期货合约的交割月份。
八、最后交易日、到期日
最后交易日是指期权合约可以进行交易的最后一个交易日。
到期日是指期权合约买方能够行使权利的最后一个交易日。
九、行权价格
行权价格是指由期权合约规定的,买方有权在将来某一时间买入或卖出标的期货合约的价格。
行权价格间距是指相邻两个行权价格之间的差。
交易所可以根据市场情况对行权价格间距和行权价格可覆盖的范围进行调整。
十、行权方式
行权方式分为美式、欧式以及交易所规定的其他方式。美式期权的买方在合约到期日及之前任一交易日均可行使权利;欧式期权的买方只可在合约到期日当天行使权利。
丁二烯橡胶期权的行权方式为美式。
十一、交易代码
期权合约交易代码由标的期货合约交易代码、合约月份、看涨(跌)期权代码和行权价格组成。
温馨提示:投资有风险,选择需谨慎。
如何交易合成橡胶期货?合成橡胶期货的合约细则


问一问

+微信
分享该文章
