螺纹钢期货合约以及螺纹交割质量规定
发布时间:2026-2-24 15:27阅读:72
编辑:房俊
期货公司正式员工,期货业协会官网上可查询
合约文本

合约附件
一、交割单位
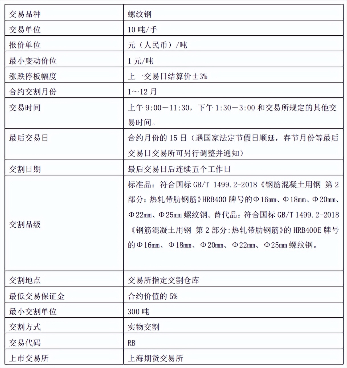
螺纹钢期货标合约的交易单位为每手 10 吨,交割单位为每一仓单 300 吨,交割应当以每一仓单的整数倍交割。
二、质量规定
(一)用于实物交割的螺纹钢,质量应当符合 GB/T 1499.2-2018《钢筋混凝土用钢 第 2 部分:热轧带肋钢筋》牌号为 HRB400、HRB400E 的有关规定。
(二)交割螺纹钢的尺寸、外形、重量及允许偏差、包装、标志和质量证明书等应当符 合国标 GB/T 1499.2-2018《钢筋混凝土用钢 第 2 部分:热轧带肋钢筋》的规定。
(三)用于实物交割的螺纹钢其长度为 9 米或 12 米定尺。
(四)每一标准仓单的螺纹钢,应当是同一生产企业生产、同一牌号、同一注册商标、 同一公称直径、同一长度的商品组成,并且组成每一仓单的螺纹钢的生产日期应当不超过连 续十日,且以最早日期作为该仓单的生产日期。
(五)每一标准仓单的螺纹钢,应当是交易所批准的注册品牌,应附有相应的质量证明 书。
(六)螺纹钢交割以实际称重方式计量。每一仓单的实物溢短不超过±3%,磅差不超过 ±0.3% 。
(七)仓单应由本所指定交割仓库按规定验收合格后出具。
三、交易所认可的生产企业和注册品牌
用于实物交割的螺纹钢,应当是交易所注册的品牌。具体的注册品牌和升贴水标准,由 交易所另行规定并公告。
四、指定交割仓库
由交易所指定并另行公告,异地交割仓库升贴水标准由交易所规定并公告。
温馨提示:投资有风险,选择需谨慎。
最新的螺纹钢期货合约交割日期是哪天?
请问一下螺纹钢期货合约交割日期是哪天?


问一问

+微信
分享该文章
