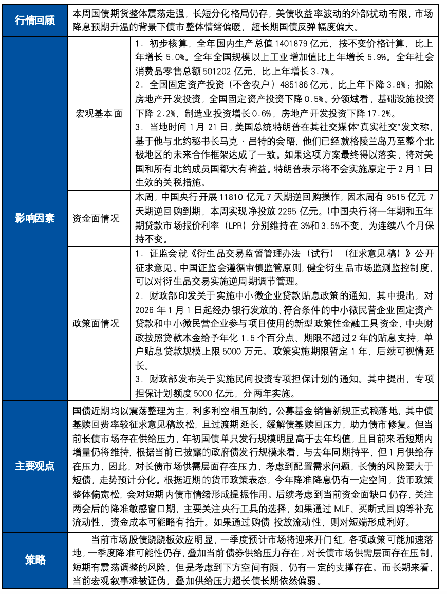
【国债期货】主线缺乏背景下债市偏震荡
发布时间:2026-1-26 14:03阅读:56
主要观点:国债近期均以震荡整理为主,利多利空相互制约。公募基金销售新规正式稿落地,其中债基赎回费率较征求意见稿放松,且过渡期延长,缓解债基赎回压力,助力债市修复。但当前长债市场存在供给压力,年初国债单只发行规模明显高于去年均值,且目前来看短期内增量仍将维持,根据当前已披露的政府债发行规模来看,与去年同期持平,但1月供给存在压力,因此,对长债市场供需层面存在压力,考虑到配置需求问题,长债的风险要大于短债,走势预计分化。根据近期的货币政策表态,今年降准降息仍有一定空间,货币政策整体偏宽松,会对短期内债市情绪形成提振作用。后续考虑到当前资金面缺口仍存,关注两会后的降准敏感窗口期,主要关注央行工具的选择,如果通过MLF、买断式回购等补充流动性,资金成本可能略有抬升。如果通过购债 投放流动性,则对短端形成利好。
策略:当前市场股债跷跷板效应明显,一季度预计市场将迎来开门红,各项政策可能加速落地,一季度降准可能性仍存,叠加当前债券供给压力存在,对长债市场供需层面存在压制,短期有震荡调整的风险,但是考虑到下方空间有限,仍有一定的支撑存在。而长期来看,当前宏观叙事难被证伪,叠加供给压力超长债长期依然偏弱。
一、 周度复盘
二、国债期货指标
三、主要影响因素
3.1
资金面情况
写作日期:2026年1月24日
分析师
温馨提示:投资有风险,选择需谨慎。
什么是国债期货?国债期货怎么买?
-
养虾理财用的金融Skill是什么?国泰海通灵犀Skills实测,新手也能装
2026-05-09 13:41
-
豆包开启付费!AI行业迎来拐点,普通投资者该怎么布局?
2026-05-09 13:41
-
2026国金证券新人开户能够享受哪些福利?(含6888元品质礼包)
2026-05-09 13:41



+微信
分享该文章
