招银理财:招睿焦点联动稳进中证500自动触发13号固收类理财提前终止
发布时间:2026-1-21 20:47阅读:203
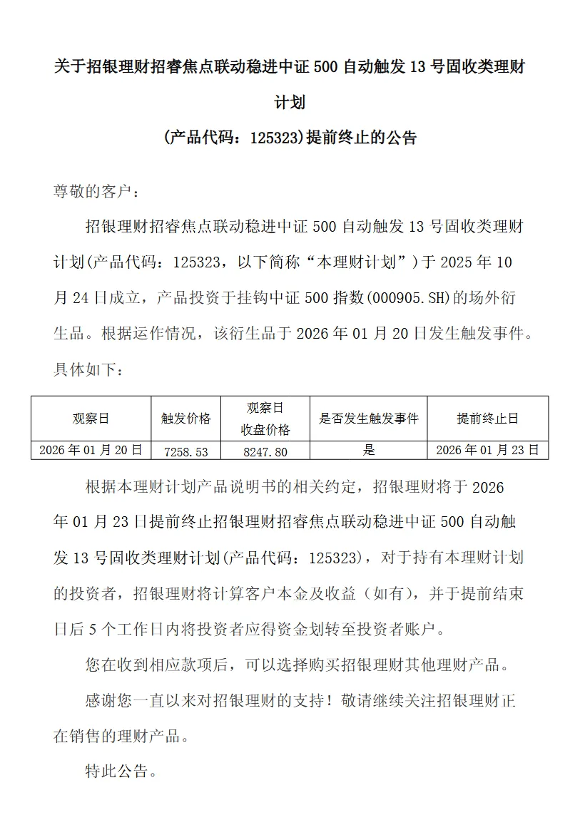
1月21日,招银理财发布公告称,招银理财招睿焦点联动稳进中证500自动触发13号固收类理财计划(产品代码:125323)于2025年10月24日成立,产品投资于挂钩中证500指数(000905.SH)的场外衍生品。根据运作情况,该衍生品于2026年1月20日发生触发事件。
根据该理财计划产品说明书的相关约定,招银理财将于2026年1月23日提前终止招银理财招睿焦点联动稳进中证500自动触发13号固收类理财计划(产品代码:125323)。
(招银理财)
温馨提示:投资有风险,选择需谨慎。
-
开户佣金高、服务缺失?叩富问财开户宝高效匹配客户经理+享专属服务
2026-04-29 14:15
-
社保基金一季度调仓曝光!化工电子成重仓,普通人该怎么借势?
2026-04-29 14:15
-
2026年最新券商APP排名已出炉~不同投资者怎么选?
2026-04-29 14:15



+微信
分享该文章
