塑料期货交割相关流程
发布时间:2026-1-15 15:53阅读:174
编辑:房俊
期货公司正式员工,期货业协会官网上可查询
1.交割一般规定
(1)线型低密度聚乙烯期货合约适用期货转现货(以下简称期转现)和一次性交割。线型低密度聚乙烯期货合约可以实行保税交割。以保税标准仓单参与期转现和一次性交割的,按照以下相关规定执行。以完税标准仓单参与期转现和一次性交割的,按照《大连商品交易所交割管理办法》、《大连商品交易所结算管理办法》相关规定执行。
(2)线型低密度聚乙烯标准仓单可以分为仓库标准仓单和厂库标准仓单,也可以分为保税标准仓单和完税标准仓单。
(3)线型低密度聚乙烯交割品要求使用原生产厂家或者其认可的包装,包装袋上应当标明商标、产品名称、产品标准号、净质量、生产厂名称及地址,并标识产品型号。线型低密度聚乙烯包装物价格包含在线型低密度聚乙烯期货合约价格中。
(4)线型低密度聚乙烯交割品每袋净重25+0.2Kg,每吨40袋,不计溢短。
(5)除保税标准仓单期转现(以下简称保税期转现)开具增值税普通发票外,线型低密度聚乙烯交割开具增值税专用发票。
(6)线型低密度聚乙烯交割手续费为2元/吨;取样及检验收费实行最高限价,由交易所制定并公布;仓储费收取标准为1元/吨天;标准仓单无损耗费。
2.标准仓单交割
(1)标准仓单生成、流通、注销等相关业务,本部分未规定的,适用《大连商品交易所标准仓单管理办法》相关规定。
(2)会员办理交割预报时,应当按30元/吨向交易所交纳交割预报定金。
(3)办理完交割预报的货主在发货前,应当将车船号、品种、数量、到货时间等通知指定交割仓库,指定交割仓库应当合理安排接收商品入库。
(4)指定交割仓库应当委托交易所指定的质量检验机构对入库商品进行质量检验。检验费用由货主承担,由指定交割仓库负责转交。
(5)质量检验应当以同一厂家、同一牌号进行组批,每批300吨, 超过300吨的应分若干批检验,不足300吨的按一批检验。
(6)交易所指定的质量检验机构完成入库线型低密度聚乙烯质量检验后,应当出具检验报告正本一份,副本三份,并将正本提交指定交割仓库,向交易所和货主分别提交副本一份。
(7)指定交割仓库应当按照交易所有关规定对入库线型低密度聚乙烯的厂家、牌号、质量、包装及相关材料和凭证进行验收。注册线型低密度聚乙烯期货标准仓单时,货主应提供对应的增值税专用发票复印件,指定交割仓库应当核实货物来源。
(8)线型低密度聚乙烯收发数量以指定交割仓库核对为准。
(9)境内生产的线型低密度聚乙烯申请注册仓库标准仓单的,申请注册日期距商
品生产日期不得超过180 (含180)个自然日。境外生产的线型低密度聚乙烯申请注册
仓库标准仓单的,申请注册日期距商品《进口货物报关单》进口日期(或者《进境货物
备案清单》进境日期)不得超过180 (含180)个自然日。
(10)线型低密度聚乙烯标准仓单在每年的3月份最后1个交易8之前应当进行标准仓单注销。
(11)线型低密度聚乙烯从仓库出库时,持有《提货通知单》或者提货密码的货主应当在实际提货日3个自然日前与指定交割仓库联系有关出库事宜,并在标准仓单注销日后10个工作日内(含当日)到指定交割仓库提货。
(12)线型低密度聚乙烯从厂库出库时,货主应当在标准仓单注销日后(不含注销日)的4个自然日内(含当日)到厂库提货。厂库应当在标准仓单注销日后(不含注销日)的4个自然日内(含当日)开始发货。线型低密度聚乙烯出库时,厂库应当在货主的监督下进行抽样,经双方确认后将样品封存,并将样品保留至发货日后的30个自然日,作为发生质量争议时的处理依据。
(13)厂库以不高于日发货速度向货主发货时,货主因运输能力等原因无法按时提货,货主应当向厂库支付滞纳金。滞纳金按照如下方法确定:
(a)从开始提货之日(含当日)起,每日按照截至当日应提而未提的商品数量乘以相应的滞纳金标准计算出当日滞纳金金额;
(b)直至完成提货之日(不含当日) ,在加总每8滞纳金金额的基础上,计算出货主应当向厂库支付的滞纳金总额。滞纳金标准为2元/吨.天。
(14)在提货期限届满之日后(不含当日)且在标准仓单注销日后(不含注销日)的19个自然日内(含当日)到厂库提货,货主应当向厂库支付滞纳金,厂库仍应按照期货标准承担有关的商品质量.发货时间和发货速度的责任,直至发完全部期货商品。
滞纳金按照如下方法确定:
(a)从提贷期限届满之日(含当日)起,每日按照截至当8应提而未提的商品数量乘以相应的滞纳金标准计算出当日滞纳金金额;
(b)直至完成提货之日(不含当日) , 在加总每日滞纳金金额的基础上,计算出货主应当向厂库支付的滞纳金总额。滞纳金标准为2元/吨天。
(15)在标准仓单注销日后(不含注销日)的19个自然日后(不含当日)到厂库提货,货主应当以下述公式的计算方法向厂库支付滞纳金,同时厂“库将不再按照期货标准承担有关的商品质量、发货时间和发货速度的责任。
滞纳金金额=2元/吨天x全部的商品数量x19天
(16)厂库未按规定的日发货速度发货,但按时完成了所有商品的发货,厂库应当向货主支付赔偿金。
赔偿金金额=该商品最近已交割月份交割结算价x按8出库速度应发而未发的商品数量x5%
(17)厂库未按时完成所有商品的发货,在按(16) 规定进行赔偿的基础上,同时还应当向货主支付赔偿金,赔偿金金额=该商品最近已交割月份交割结算价x按商品总量应发而未发的商品数量x5%;并按照以下程序进行处理:
(a)交易所向货主提供其它厂库或其它地点的相同质量和数量的现货商品,并承担调整交货地点和延期发货产生的全部费用。
(b)交易所无法提供上述商品时,向货主返还货款并支付赔偿金。返还货款和赔偿金的金额=该商品最近已交割月份交割结算价x按商品总量应发而未发的商品数量x120%
(18)当厂库发生(16)、(17) 中的违约行为时,首先由厂库向货主支付赔偿金。厂库未支付的或者支付数额不足的,交易所按照《大连商品交易所标准仓单管理办法》相关规定处理。
3.保税标准仓单的生成
(1)保税标准仓单的生成流程按照交易所标准仓单的有关规定执行。
(2)保税交割仓库申请注册的标准仓单应当明确对应货物为保税状态或完税状态,并对不同状态的货物分别管理。
4.保税标准仓单的流通
(1)线型低密度聚乙烯保税标准仓单可用于一次性交割和期转现交割。
(2)经交易所批准,保税标准仓单可以作为保证金使用。
保税标准仓单作为保证金的,交易所以申请日前一交易日该标准仓单对应品种最近交割月份期货合约结算价扣除税费后的价格为基准计算价值。
保税仓单作为保证金的基准价格=[(申请日前一交易日该品种最近交割月份期货合约的结算价-相关费用)/(1+进口增值税税率)消费税/(1+进口关税税率);
除本条前三款规定外,保税标准仓单作为保证金使用的其他具体流程按照《大连商品交易所结算管理办法》标准仓单相关规定办理。
本条第三款所指的“相关费用”包括商品进口报关、报检及代理服务等费用,由交易所另行发布;公式适用于消费税从量计征,关税从价计征的期货品种。
5.保税期转现
(1)保税期转现是指持有同一交割月份合约的交易双方协商一致并向交 易所提出申请,获得交易所批准后,按照交易所规定的价格了结各自持有的期货持仓,同时进行数量相当的货款和实物交换。保税期转现只允许保税标准仓单期转现。
(2)会员应当在交易811:30前向交易所提出保税期转现申请,交易所在申请的当日内予以审批。批准日11:30前,卖方会员应将相应数量的保税标准仓单交到交易所,买方会员应将按照协议价格计算的全额交割货款(包括非基准交割仓库与基准交割仓库的保税升贴水)划入交易所帐户。非基准交割仓库与基准交割仓库的保税升贴水=非基准交割仓库与基准交割仓库的升贴水/(1+进口增值税税率)/(1+进口关税税率)。
(3)保税期转现的保税标准仓单交收和货款支付由交易所负责办理,手续费按照《大连商品交易所结算管理办法》和《大连商品交易所交割管理办法》等相关规定收取。
(4)保税期转现批准日结算时,交易所將交易双方的相应持仓按照协议价进行结算处理,产生的盈亏计入当日平仓盈亏。
(5)保税期转现批准日闭市后,交易所将卖方会员提交的标准仓单交付买方会员,并向买方开具报关所需的保税交割结算单,保税交割结算单包括仓库名称、实际数量以及保税期转现交割结算价等内容,将保税期转现交割货款的80%付给卖方会员,余款在卖方会员提交了增值税普通发票后结清。
保税期转现交割结算价= [ (保税期转现前一日最近交割月份合约结算价-相关费用) / (1+进口增值税税率) - 消费税] / (1+进口关税税率)。
本条第二款所指的"相关费用”包括商品进口报关、报检及代理服务等费用,由交易所另行发布;公式适用于消费税从量计征,关税从价计征的期货品种。
保税期转现交割结算价作为海关征收进口关税及进口增值税的计价基准。
(6)保税期转现申请的批准日后7个交易日内,卖方会员应向买方会员提交增值税普通发票。
(7)保税期转现的持仓从当日持仓量中扣除,交易结果不计入当日结算价和成交量。每个交易日结束后,交易所將当日执行的保税期转现有关信息予以公布。
6.保税交割结算
(1) 一次性交割的保税交割结算按照《大连商品交易所交割管理办法》第六章规定的交割流程进行,并以交割结算价及非基准交割仓库与基准交割仓库的升贴水作为交割货款的计算依据。
(2)配对结果确定后,买方会员应当在配对日后1个交易日内,按照税务机关的规定将开具增值税专用发票的具体事项,包括购货单位名称、地址、纳税人登记号金额等信息通知卖方会员。
交易所向卖方开具报关所需的保税交割结算单,保税交割结算单包括仓库名称、实际数量以及保税交割结算价等内容。
卖方应以保税交割结算单上注明的保税交割结算价作为成交价格向海关申报,及时完成报关手续。一次性交割的卖方应在最后交割日后7个交易日内将增值税专用发票交付买方。
保税交割结算价= [ (交割结算价-相关费用)/(1+进口增值税税率) -消费税] / (1+进口关税税率)。
本条第四款所指的”相关费用”包括商品进口报关、报检及代理服务等费用,由交易所另行发布;公式适用于消费税从量计征,关税从价计征的期货品种。
(3)遇国家税收政策调整的,交易所可对保税交割结算价的计算公式进行调整,并及时公布。
(4) 一次性交割的保税交割结算价由交易所在合约最后交易日公布。
7.保税标准仓单的注销
(1)保税标准仓单注销是指保税标准仓单合法持有人向交易所申请提货(出关、出境)或转为一般现货提单,并办理保税标准仓单退出流通手续的过程。
(2)保税标准仓单持有人注销保税标准仓单,应当通过会员办理。
(3)货主提货时,应当向保税交割仓库提供提货人身份证、货主授权委托书,同时与保税交割仓库结清自保税标准仓单注销日次日至提货日的有关费用。保税交割仓库应当向货主开具保税仓单清单。
(4)保税标准仓单持有人需要对保税商品办理报关进口的,按照海关的相关规定办理。报关商品与数量应当与所持有的保税交割结算单、保税仓单清单保持一致。
8.交割方式及流程
LLDPE交割包括进入交割月前的期货转现货交割(以下简称为期转现)和进入交割月后的一次性交割两种方式。
(1)期转现交割

(2) 一次性交割
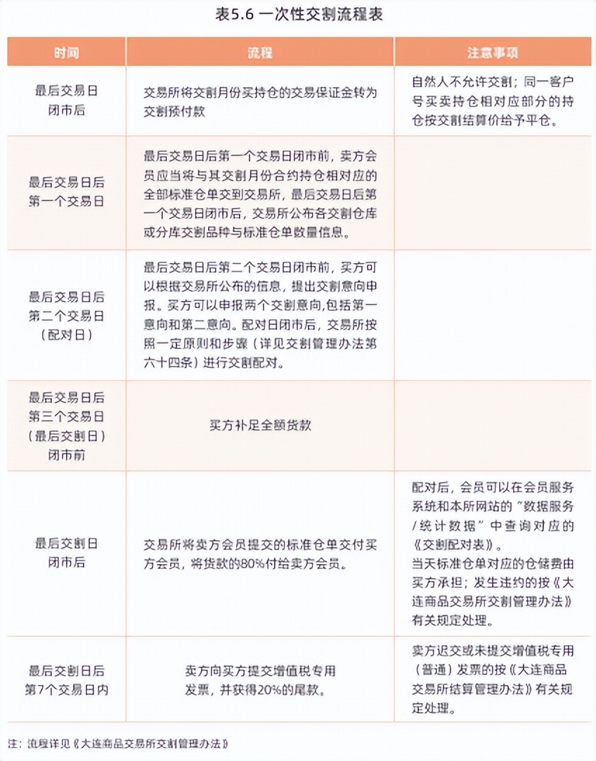
一次性交割指在合约最后交易日后,交易所组织所有未平仓合约持有者进行交割的交割方式。

(3)交割方式的比较

9.交割费用
线型低密度聚乙烯交割手续费、取样及检验费、仓储费等费用由交易所另行规定并公布,无损耗费。
10.交割地点
LLDPE指定交割仓库分为基准交割仓库和非基准交割仓库,分别设在上海市、宁波市、天津市、潍坊市和广州市等地,交易所可视情况对指定交割仓库进行调整。
温馨提示:投资有风险,选择需谨慎。


问一问

+微信
分享该文章
