铁矿石期货及衍生品工具
发布时间:2026-1-15 14:07阅读:83
编辑:房俊
期货公司正式员工,期货业协会官网上可查询
■铁矿石期货
期货是由期货交易所统一制定的、规定在将来某一特定的时间和地点交割一定数量和质量标的物的标准化合约。
铁矿石期货是以铁矿石为标的物的期货品种,于2013年 10月18日在大连商品交易所上市交易,并于2018年5月4日正式实施引入境外交易者。
1.期货的功能
●价格发现:是指市场参与者结合已掌握的市场信息在充分竞争条件下形成对于未来特定时间的价格预期,可以弥补现货市场价格信息传递的滞后性和不完全性。
●风险管理:由于期货价格有跨期性,铁矿,上下游企业可以通过期货针对其在未来一段时间所面临的价格风险敞口进行风险管理,尽量减少铁矿石价格波动对其生产经营的影响。

2.铁矿石期货的运行情况
2019年,大商所铁矿石期货成交2.97亿手,同比增加25.39%;成交额19.87万亿元,同比增加72.39%;日均持仓量95.95万手,同比增加19.21%。法人客户总交易量1.48亿手,同比增加31.17%,日均持仓量88.45万手,同比增加33.99%。

3.2019年铁矿石期货的功能发挥情况
通过2019年铁矿石期货市场运行可以发现,其法人客户持仓量占比为45.92%,说明产业客户参与度较高,同时铁矿石期货价格与现货价格的相关系数为0.94,表明通过铁矿石期货与现货价格的相关性非常高,能够实现价格发现和风险管理的职能。
■铁矿石期权
期权是指赋予其购买方在规定期限按买卖双方约定的价格购买或出售一定数量标的资产权利的合约。期权买方可选择是否行使权利,期权卖方须无条件履行合约。
1.期权的功能
●更便于风险管理:钢铁企业如采用买入铁矿石期权方式来避险,持有期权期间不需要缴纳保证金,不用担心后续保证金管理问题。
●有效促进期货市场价格发现功能:铁矿石期权投机与套利交易推动期货市场价格发现的功能进一步完善, 为相关产业链各类企业和机构提供更为丰富、灵活的风险管理工具和交易策略。
●更为精细:每个铁矿石期货合约都有不同行权价的看涨和看跌期权合约供企业选择,因此利用铁矿石期权进行风险管理更为精致和细密,更能满足钢铁企业多样化风险管理的需求。
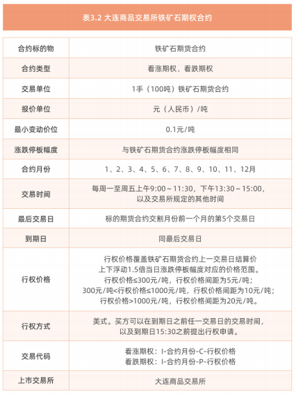
2.铁矿石场内期权
场内期权又称为交易所期权,是指由交易所设计并在交易所集中交易的标准化期权。铁矿石期权以铁矿石期货为交易标的的期权品种,于2019年12月9日在大连商品交易所挂牌上市。

铁矿石期权的运行情况
2020年上半年,铁矿石期权日均成交量为4.0万手,日均持仓量为13.3万手,较2019年分别增加87.1%和92.6%。2020年,期权期货成交比平均为3.6%,期权期货持仓比平均为14.3%,较2019年分别提高62.1%和77.6%。

2020年铁矿石期权的功能发挥情况
●不同期权合约之间价格符合权利金-价格关系,未出现价格倒挂现象。
●期现关联性高,利用期权合成期货多头,其价格与标的价格的相关性达到99%。
●主力系列期权隐含波动率处于22.2%-63.6%之间,与标的期货30天历史波动率走势变动基本保持一致, 波动率相关性为0.78。
●铁矿石产业客户的成交量和持仓量在单位客户中分别占4%和14%。
3.期权与期货对照分析

■基差贸易
基差贸易是指买卖双方以期货合约为价格标的确定结算价格并且以实物交收方式进行履约的业务活动。目前国际大宗商品贸易中“期货+升贴水"定价模式逐渐成为主流。根据点价权的归属,可以分为买方点价和卖方点价。
1.基差贸易的功能:
●钢铁企业参与基差贸易的好处在于,铁矿石买卖双方只需在期货价格的基础上谈判一个品质或交割地的升贴水,不仅成交价格公开、权威、透明,而且大大降低了交易成本。
●对于矿山来说,可以锁定销售利润,分散供应压力和调节销售节奏;对于钢铁企业来说,通过购买基差可以达到稳定货源的作用,同时可以利用铁矿石期货灵活定价。
●由于其期货价格作为价格结算标的,使得基差业务所面临的价格波动风险可以通过期货进行转嫁,从而便于风险管理。
2.基差交易平台
为便于钢铁企业开展基差贸易,大连商品交易所基差交易平台于2019年9月25日上线,致力于通过推广以“期货价格+基差"为定价方式的现货贸易,促进期货定价功能的有效发挥。铁矿石为大商所基差交易平台首期上线品种。

3.基差贸易与期货对照分析

■商品互换
商品互换业务,主要采用即期固定价格换远期浮动价格的交易模式,标的可以是大商所的期货价格和商品指数等,业务采用双边交易、委托代理双边结算模式。同时,商品互换交易商成为互换业务开展的主要支撑,由互换交易商为客户提供更多的交易机会和报价服务。交易商与客户签署线下的场外衍生品交易主协议后,可以通过综合服务平台实现合约灵活定义。合约确认、交易下单、交易确认、盯市结算、资金管理等一系列操作。
1.商品互换的功能:
●钢铁企业可以根据自身对于风险管理的需求,通过买入互换锁定采购成本,通过卖出互换(支付浮动现金流,收取固定现金流)对库存进行保值。
●铁矿石商品互换的标的不仅可以是单-期货合约,还可以是铁矿石期货价格指数,甚至是不同月份期货合约的价差。通过铁矿石互换业务,钢铁企业可以灵活定制合约条款,实现个性化风险管理需求,还可以通过指数互換解决长期的套保需求,规避移仓换月操作。
●互换业务可以使用授信作为保证金,可以降低企业成本,提高资金使用效率。
2.商品互换平台
大连商品交易所商品互换业务于2018年12月19日上线。商品互换业务的推出可以满足企业个性化风险管理需要,实现对手方信用风险可控,客户资金压力和套保成本降低。

3.商品互换与期货对照分析

温馨提示:投资有风险,选择需谨慎。


问一问

+微信
分享该文章
