棕榈油期货交割有关规定和流程
发布时间:2026-1-7 15:59阅读:150
编辑:房俊
期货公司正式员工,期货业协会官网上可查询
(一)交割的基本规定
(1)棕榈油期货合约的交割采用实物交割方式。
(2)客户的实物交割须由会员办理,并以会员名义在交易所进行,
(3)个人客户不允许交割。
(4)不能接收或者开具增值税发票的单位客户不得交割。
(5)最后交易日闭市后,所有未平仓合约的持有者须以交割履约同一客户号买卖持仓相对应部分的持仓视为自动平仓,不予办理交割平仓价按交割结算价计算。交易所按“最少配对数"的原则通过计算机对交割月份持仓合约进行交割配对。
(6)增值税发票的流转过程为:交割卖方客户给对应的买方客户开具增值税发票,客户开具的增值税发票由双方会员转交、领取并协助核实,交易所负责监督。
(二)标准仓单管理
(1)标准仓单生成包括交割预报、商品入库、验收、指定交割仓库签发及交易所注册等环节。
(2)货主向指定交割仓库发货前,必须到交易所办理交割预报并向交易所缴纳 30 元/吨的交割预报定金。
(3)商品收发重量以指定交割仓库检重为准。入库商品质量由指定交割仓库检验。
(4)指定交割仓库对入库商品验收合格后报交易所,通过电子仓单系统提交标准仓单注册申请。
(5)标准仓单注册申请经会员确认后,交易所对标准仓单进行注册。
(6)会员或客户凭《标准仓单注册申请表》到交易所办理标准仓单注册手续。
(7)仓单生成后,可以用于交割、转让、提货和质押,也可以用于冲抵期货交易保证金。
(8)棕榈油标准仓单在每个交割月份最后交割日后3个交易日内注销。
(三)交割方式及流程
棕榈油交割包括期转现和一次性交割两种方式。
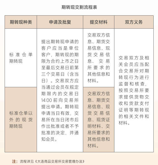
(1)期转现
(2)一次性交割
一次性交割是指在合约最后交易日后,交易所组织所有未平仓合约持有者进行交割的交割方式。一次性交割在了个交易日完成,分别为标准仓单提交日、配对日和交收日(最后交割日)。在合约最后交易日后,所有未平仓合约的持有者须以交割履约,同一客户号买卖持仓相对应部分的持仓视为自动平仓,不予办理交割,平仓价按一次性交割的交割结算价计算。

(四) 交割地点
棕榈油指定交割仓库分为基准交割仓库和非基准交割仓库,分别设在广东省、上海市、浙江省、江苏省和天津市等地,交易所可视情况对指定交割仓库进行调整。指定交割仓库名录由交易所另行公布。
(五) 交割费用
棕榈油交割手续费、取样及检验费、仓储及损耗费(包括储存费保管损耗)等费用由交易所另行规定并公布。
温馨提示:投资有风险,选择需谨慎。


问一问

+微信
分享该文章
