豆粕期货交割相关规定和流程
发布时间:2026-1-6 16:27阅读:284
编辑:房俊
期货公司正式员工,期货业协会官网上可查询
1.豆粕期货交割主要条款
(1)豆粕指定交割仓库分为基准交割仓库和非基准交割仓库,包括仓库和厂库。
(2)用于交割的豆粕在入库时,货主需向交割仓库提交以下材料:
①豆粕的生产厂家;
②豆粕生产日期;
③产品检验员;
④是否转基因的证明和标识:
⑤厂家质量检验报告复印件等。
(3)豆粕包装为新的编织袋,编织袋的有效宽度为625mm-725mm,有效长度为1075mm-1225mm。豆粕的每一袋包装 上必须印有品名、厂家名称、厂家地址、厂家电话、重量的标识,并在编织袋上缝制印有生产日期的标签。
(4)豆粕包装物不计算件数,编织袋包装价格包含在合约交易价格中。
2.豆粕期货交割费用
豆粕交割手续费、取样及检验费、仓储及损耗费(包括储存费、保管损耗、熏蒸费)等费用由交易所另行规定并公布。
3.豆粕期货交割程序.
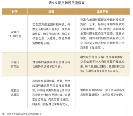
(1)豆粕的交割方式有:期货转现货、滚动交割、一次性交割。
(2)豆粕交割流程


3.一次性交割
(1)定义
在合约最后交易日后,所有未平仓合约的持有者须以交割履约,同-客户号买卖持仓相对应部分的持仓视为自动平仓,不予办理交割,平仓价按交割结算价计算。
(2)交制流程

(3)注意事项
①交易所上市品种均可采用一次性交割。
②交割结算价是期货合约自交割月第一个交易日起至最后交易日所有成交价格的加权平均价。
③交割增值税专用(普通)发票由交割的卖方客户向相对应的买方客户开具,客户开具的增值税专用(普通)发票由双方会员转交.领取并协助核实。
④会员迟交或未提交增值税专用(普通)发票的,按《大连商品交易所结算细则》有关规定处理。
4.交割形式的比较
5.厂库、仓库交割仓单运转方式
大商所的豆粕标准仓单由指定交割仓库签发。根据签发仓库的不同性质,目前豆柏标准仓单分为仓库标准仓单和厂库标准仓单。
(1)厂库、仓库仓单流程
标准仓单对应的期货商品转为现货或《标准仓单注册申请表》提现后,客户如需在同一仓库再次生成标准仓单,不需再办理交割预报,但必须重新检验。
(2)运转方式
注册仓单:买方将购买豆粕的款项和相关费用付给油厂,油厂向卖方出具《标准仓单注册申请表》,交易所核实保函等项目后予以注册。
领取仓单:进行交割时,卖方交付仓单和增值税发票,井领取贷款,买方交付货款井领取仓单。
注销仓单:仓单持有者到交易所办理仓单注销手续,确定提货油厂,领取《提货通知单》。
提取货物:货主在《提货通知单》开具日后的4天内(含当日)到厂库提货,厂库按照规定组织出库。(具体详见 《大连商品交易所交割细则》)。
注意:所有的豆粕标准仓单在每年的3.7. 11月份最后一个工作日之前必须进行标准仓单注销。
温馨提示:投资有风险,选择需谨慎。


问一问

+微信
分享该文章
