【国债期货】超长债近期可能存在机会
发布时间:2025-9-29 07:35阅读:339
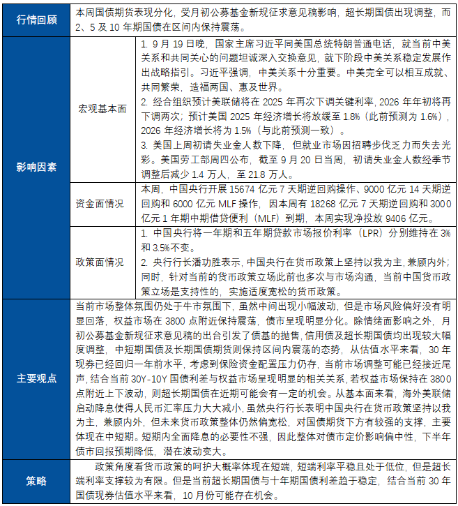
主要观点:当前市场整体氛围仍处于牛市氛围下,虽然中间出现小幅波动,但是市场风险偏好没有明显回落,权益市场在3800点附近保持震荡,债市呈现明显分化。除情绪面影响之外,月初公募基金新规征求意见稿的出台引发了债基的抛售,信用债及超长期国债均出现较大幅度调整,中短期国债及长期国债期货则保持区间内震荡的态势,从估值水平来看,30年现券已经回归一年前水平,考虑到保险资金配置压力仍存,当前市场调整可能已经接近尾声,结合当前30Y-10Y国债利差与权益市场呈现明显的相关关系,若权益市场保持在3800点附近上下波动,则超长期国债在近期可能会有一定的机会。从基本面来看,海外美联储启动降息使得人民币汇率压力大大减小,虽然央行行长表明中国央行在货币政策坚持以我为主,兼顾内外,但未来货币政策整体仍然偏宽松,对国债期货下方有较强的支撑,主要体现在中短期。短期内全面降息的必要性不强,因此整体对债市定价影响偏中性,下半年债市回报预期降低,潜在波动变大。
策略:政策角度看货币政策的呵护大概率体现在短端,短端利率平稳且处于低位,但是超长端利率支撑较为有限。但是当前超长期国债与十年期国债利差趋于稳定,结合当前30年国债现券估值水平来看,10月份可能存在机会。
一、 周度复盘
二、国债期货指标
三、主要影响因素
3.1
资金面情况
写作日期:2025年9月28日
分析师
温馨提示:投资有风险,选择需谨慎。
-
养虾理财用的金融Skill是什么?国泰海通灵犀Skills实测,新手也能装
2026-05-09 13:41
-
豆包开启付费!AI行业迎来拐点,普通投资者该怎么布局?
2026-05-09 13:41
-
2026国金证券新人开户能够享受哪些福利?(含6888元品质礼包)
2026-05-09 13:41



+微信
分享该文章
