金融支持稳外贸金融服务汇编(第二期汇率避险产品)
发布时间:2025-4-22 17:12阅读:90
产品汇编引言
为贯彻落实党中央、国务院稳外贸工作决策部署,进一步加大对各类外贸主体的金融支持,优化融资、结算、外汇等金融服务,中国人民银行佛山市分行、国家外汇管理局佛山市分局积极引导辖内银行业金融机构创新服务产品,整理形成融资、结算、外汇等系列金融支持稳外贸产品和服务汇编,现予发布第二期——汇率避险产品,有汇率风险管理需求的市场经营主体可向相关金融机构咨询办理。
产品信息汇总表
具体情况如下
01
中国银行佛山分行
02
中国银行顺德分行
03
中国工商银行佛山分行
04
中国农业银行佛山分行
05
中国农业银行南海分行
06
中国农业银行顺德分行
07
中国建设银行股份佛山市分行
08
交通银行佛山分行
09
交通银行顺德分行
10
中国邮政储蓄银行佛山市分行
11
招商银行佛山分行
12
中信银行佛山分行
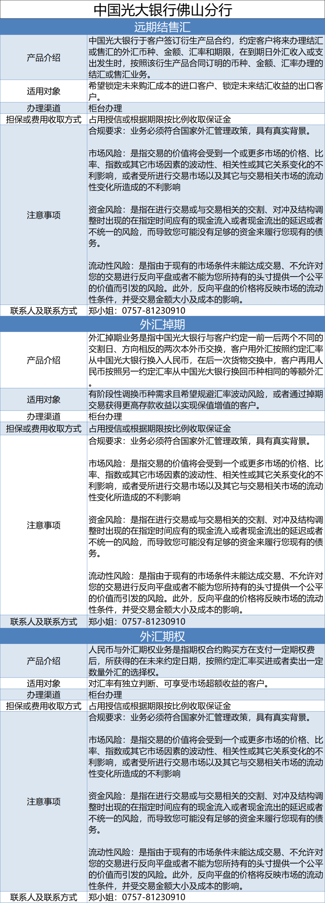
13
中国光大银行佛山分行
14
华夏银行佛山分行
15
中国民生银行佛山分行
16
广发银行佛山分行
17
兴业银行佛山分行
18
平安银行佛山分行
19
浙商银行佛山分行
20
渤海银行佛山分行
21
广东顺德农村商业银行
22
广东南海农村商业银行
23
佛山农村商业银行
24
东莞银行佛山分行
25
汇丰银行佛山分行
26
华侨银行佛山支行
27
东亚银行佛山支行
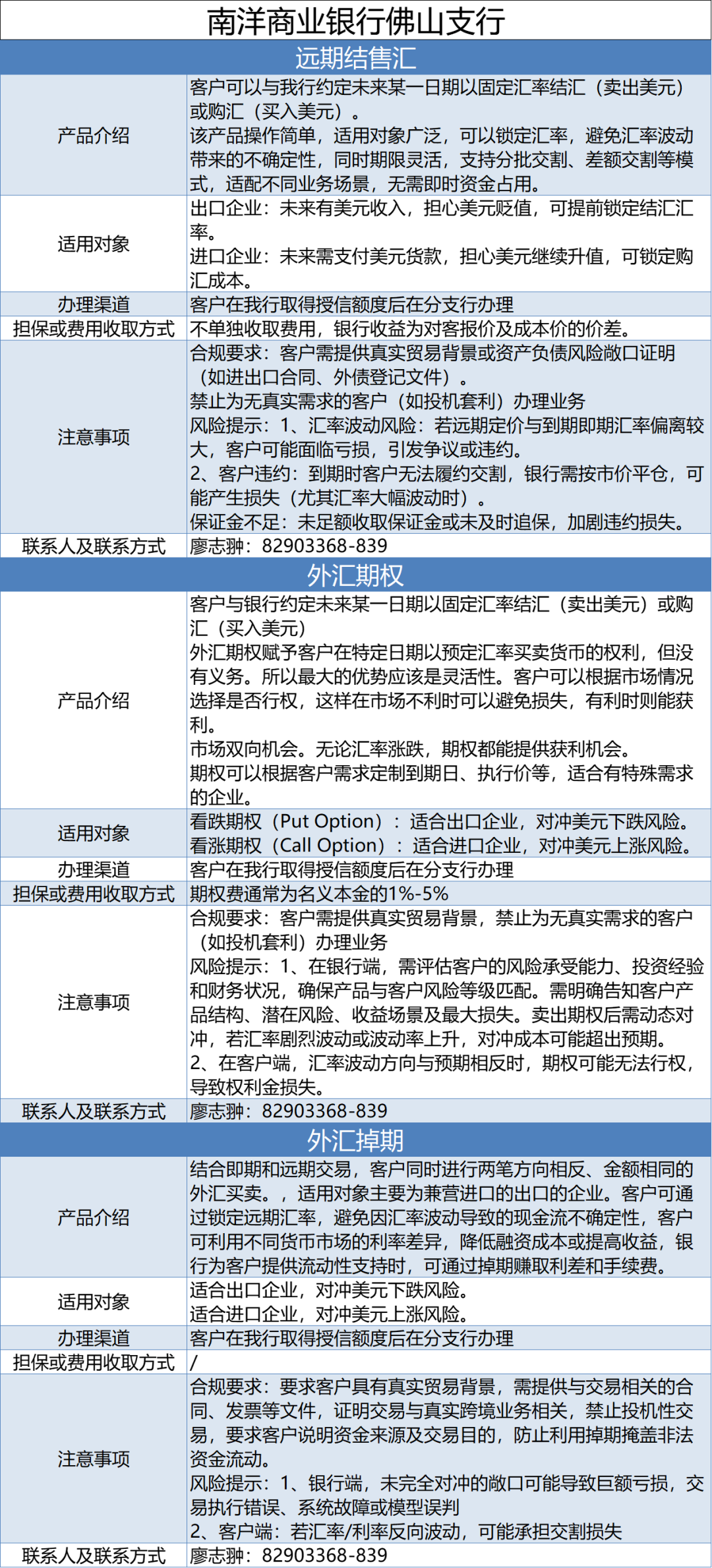
28
南洋商业银行佛山支行
29
渣打银行佛山分行
来源:中国人民银行佛山市分行、国家外汇管理局佛山市分局
扫码关注
编辑|范芷瑜
审核|黄锦华
公众号|佛山市金融消费权益保护协会
联系电话|0757-83139216
邮箱|fsjrxx@fsjrxx.com.cn
免责声明:本公众号不以盈利为目的,信息内容仅供参考;如需转载,请注明原始出处和保持信息完整性;如有未注明作者及出处的信息、图片或素材,请版权所有者联系我们,我们将及时补充或删除,感谢您的辛勤创作;凡注明为其他媒体来源信息,均为转载,不代表本公众号立场,版权归原作者所有。
温馨提示:投资有风险,选择需谨慎。
-
养虾理财用的金融Skill是什么?国泰海通灵犀Skills实测,新手也能装
2026-05-09 13:41
-
豆包开启付费!AI行业迎来拐点,普通投资者该怎么布局?
2026-05-09 13:41
-
2026国金证券新人开户能够享受哪些福利?(含6888元品质礼包)
2026-05-09 13:41



+微信
分享该文章
