公积金可以去哪些银行贷款
发布时间:2025-4-17 11:57阅读:672
在金融市场中,能提供公积金贷款服务的银行众多。我们先来看看常见的十家可办理公积金贷款的银行,当然,除了它们,还有不少其他银行也开展此项业务,这里无法一一详述,下面为您详细介绍相关内容。
一、公积金贷款办理流程
众多银行,无论是四大行还是商业银行,大多都支持公积金贷款业务。如今,办理公积金贷款极为便捷,您可通过网上银行或手机银行完成申请。在申请时,您需在线如实填写一系列个人信息,包括身份证信息、能证明自身资质的相关证明资料,以及详细的公积金缴存情况等。提交信息后,银行会进行线上审批评估,待审批通过,与您签订相关合同,整个公积金贷款办理流程便顺利完成。
二、可办理公积金贷款银行示例
办理公积金贷款,个人资质以及公积金缴存状况至关重要。您需要依据自身实际情况,对多家银行的贷款产品进行比较,从而挑选出最契合自己的贷款方案。以下为您整理了十家银行的公积金贷款相关信息:

从图表中可以清晰看到,不同银行的公积金贷款在额度、利率等方面存在差异。您可根据这些信息,深入了解不同银行的公积金贷款产品。需要注意的是,除了这十家银行,还有许多其他银行也提供公积金贷款服务,在此就不逐一罗列了。
三、基本申请条件
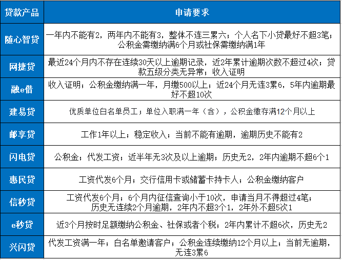
除了上述对贷款产品的基础介绍,下面为您呈现这十家银行公积金贷款产品的主要申请条件:
这只是十家银行公积金贷款的基本申请条件。实际上,每家银行还有其他更为具体的申请要求。若您想深入了解,建议咨询当地银行工作人员,最终的申请要求以工作人员告知的为准。由于篇幅所限,无法在此将所有细节一一说明。
值得一提的是,部分银行的贷款申请准入条件相对宽松,例如,满足在优质单位缴存公积金满一年,或者单纯公积金缴纳满一年,二者满足其一即可申请。然而,也有一些银行设有准入白名单,只有在名单内的客户才有资格申请,这一点需要您特别留意并加以区分。
四、总结
综上所述,能够提供公积金贷款的银行数量众多。通过上述内容,我们不难发现,不同银行的公积金贷款申请条件各有不同。所以,当您计划申请公积金贷款时,务必结合自身公积金缴纳的实际情况,谨慎选择合适的银行及贷款产品。要是您还有其他疑问,或者有更多金融问题想要探讨,直接点击我的头像联系我就行。
温馨提示:投资有风险,选择需谨慎。
-
2026智能条件单哪家好?七大券商APP实测给你答案!
2026-05-18 15:49
-
如何用“隔夜挂单”提前锁定买卖先机?(附2026年各大券商最新夜市委托时间)
2026-05-18 15:49
-
定投进阶:别再傻傻固定扣款!动态调整才是震荡市赚钱关键(附宝藏工具)
2026-05-18 15:49


问一问

+微信
分享该文章
