蔡记食品、豫信花生部分产品被抽检不合格
发布时间:2024-8-2 17:25阅读:132
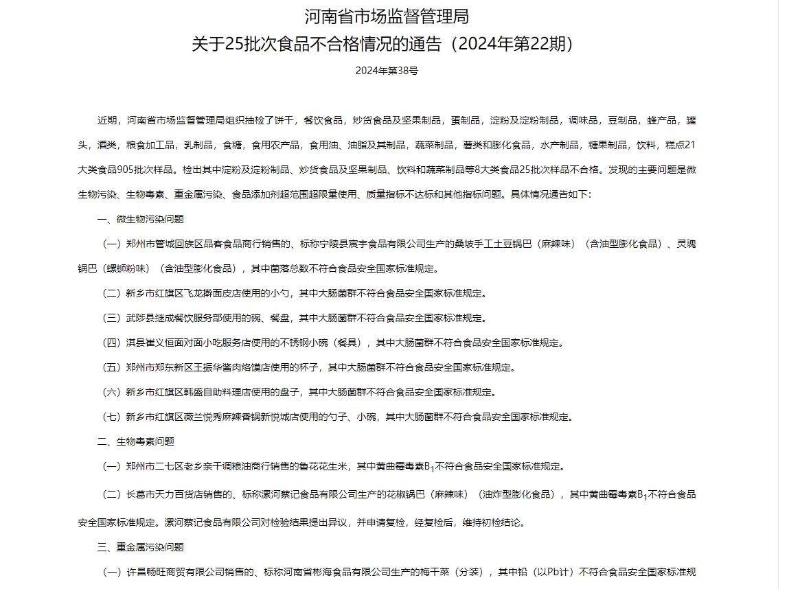
中国网财经8月2日讯(记者曹中原)近期,河南省市场监督管理局组织抽检了饼干,餐饮食品,炒货食品及坚果制品,蛋制品,淀粉及淀粉制品,调味品,豆制品,蜂产品,罐头,酒类,粮食加工品等21大类食品905批次样品。检出其中淀粉及淀粉制品、炒货食品及坚果制品、饮料和蔬菜制品等8大类食品25批次样品不合格。其中漯河蔡记食品有限公司生产的花椒锅巴(麻辣味)(油炸型膨化食品)和信阳市平桥区豫信花生制品有限公司生产的豫信花生(炒货食品及坚果制品)初检、复检均不合格。
具体情况通告如下:
一、微生物污染问题
(一)郑州市管城回族区品客食品商行销售的、标称宁陵县宸宇食品有限公司生产的桑坡手工土豆锅巴(麻辣味)(含油型膨化食品)、灵魂锅巴(螺蛳粉味)(含油型膨化食品),其中菌落总数不符合食品安全国家标准规定。
(二)新乡市红旗区飞龙擀面皮店使用的小勺,其中大肠菌群不符合食品安全国家标准规定。
(三)武陟县继成餐饮服务部使用的碗、餐盘,其中大肠菌群不符合食品安全国家标准规定。
(四)淇县崔义恒面对面小吃服务店使用的不锈钢小碗(餐具),其中大肠菌群不符合食品安全国家标准规定。
(五)郑州市郑东新区王振华酱肉烙馍店使用的杯子,其中大肠菌群不符合食品安全国家标准规定。
(六)新乡市红旗区韩盛自助料理店使用的盘子,其中大肠菌群不符合食品安全国家标准规定。
(七)新乡市红旗区薇兰悦秀麻辣香锅新悦城店使用的勺子、小碗,其中大肠菌群不符合食品安全国家标准规定。
二、生物毒素问题
(一)郑州市二七区老乡亲干调粮油商行销售的鲁花花生米,其中黄曲霉毒素B1不符合食品安全国家标准规定。
(二)长葛市天力百货店销售的、标称漯河蔡记食品有限公司生产的花椒锅巴(麻辣味)(油炸型膨化食品),其中黄曲霉毒素B1不符合食品安全国家标准规定。漯河蔡记食品有限公司对检验结果提出异议,并申请复检,经复检后,维持初检结论。
三、重金属污染问题
(一)许昌畅旺商贸有限公司销售的、标称河南省彬海食品有限公司生产的梅干菜(分装),其中铅(以Pb计)不符合食品安全国家标准规定。
(二)许昌魏都付安食品商行销售的、标称河南省彬海食品有限公司生产的梅干菜(分装),其中铅(以Pb计)不符合食品安全国家标准规定。
(三)宁陵县马平购物广场销售的、标称夏邑县吉祥食品有限公司生产的凉拌粉丝,其中铅(以Pb计)既不符合食品安全国家标准规定,又不符合相关产品执行标准要求。
四、食品添加剂超范围超限量使用问题
(一)新蔡县峰联超市有限责任公司销售的、标称信阳市平桥区豫信花生制品有限公司生产的豫信花生(炒货食品及坚果制品),其中二氧化硫残留量不符合食品安全国家标准规定。信阳市平桥区豫信花生制品有限公司对检验结果提出异议,并申请复检,经复检后,维持初检结论。
(二)新乡市卫滨区嘉美新运生活超市销售的大油条、小油条,其中铝的残留量(干样品,以Al计)不符合食品安全国家标准规定。
(三)安阳市北关区水晶农贸超市销售的、标称河南省华昌食品有限公司生产的果味瓜子(烘炒类)、大青花瓜子(烘炒类),其中脱氢乙酸及其钠盐(以脱氢乙酸计)不符合食品安全国家标准规定。
五、质量指标不达标问题
(一)洛阳市涧西区金贝儿烘焙食品店销售的蛋松酥(糕点),其中过氧化值(以脂肪计)不符合食品安全国家标准规定。
(二)商丘市梁园区尚刘购物中心销售的、标称安徽汇达饮品有限公司委托阜阳市鸿运食品有限公司生产的盐汽水饮料(柠檬味),其中二氧化碳气容量不符合相关产品执行标准要求。
(三)洛阳市洛龙区许诺百货超市销售的、标称洛阳美怡康食品有限公司生产的尚品锅巴(孜然味),其中过氧化值(以脂肪计)不符合食品安全国家标准规定。
六、其他指标问题与微生物污染问题
(一)巩义市紫荆聚丰贰零陆捌香辣虾饭店使用的、来自巩义市浚康清洁服务有限公司的复用餐饮具,其中阴离子合成洗涤剂(以十二烷基苯磺酸钠计)、大肠菌群不符合食品安全国家标准规定。
(二)鹤壁市淇滨区川庄源火锅店使用的盘子,其中阴离子合成洗涤剂(以十二烷基苯磺酸钠计)不符合食品安全国家标准规定。
温馨提示:投资有风险,选择需谨慎。
-
养虾理财用的金融Skill是什么?国泰海通灵犀Skills实测,新手也能装
2026-05-09 13:41
-
豆包开启付费!AI行业迎来拐点,普通投资者该怎么布局?
2026-05-09 13:41
-
2026国金证券新人开户能够享受哪些福利?(含6888元品质礼包)
2026-05-09 13:41



+微信
分享该文章
