玻璃现货的分类情况介绍
发布时间:2023-4-24 09:43阅读:504
编辑:宁证期货房俊
期货从业资格证号:F3047658【期货业协会官网可查询真伪】
期货开户联系方式:【点我头像进入主页查看联系方式】、【咨询TA】、【电话】、【+微信】
玻璃的分类
玻璃的品种很多,可以按制品结构与性能、生产工艺等方面来分类。
1.4.1按制品结构与性能分类
1、平板玻璃
(1)普通平板玻璃,包括浮法玻璃,又称为玻璃原片,是指未经过二次加工的平板玻璃。
(2)钢化玻璃,属于安全玻璃。为提高玻璃的强度,通常使用化学或物理的方法,在玻璃表面形成压应力,玻璃承受外力时首先抵消表层应力,从而提高了承载能力,增强玻璃自身抗风压性、寒暑性、冲击性等。
(3)表面加工平板玻璃,包括磨光玻璃、磨砂玻璃、喷砂玻璃、磨花玻璃、压花玻璃、冰花玻璃、蚀刻玻璃等。
(4)掺入特殊成分的平板玻璃,包括彩色玻璃、吸热玻璃、光致变色玻璃、太阳能玻璃等。
(5)夹物平板玻璃,包括夹丝玻璃、夹层玻璃、电热玻璃等。
(6)复层平板玻璃,包括普通镜面玻璃、镀膜热反射玻璃、镭射玻璃、釉面玻璃、涂层玻璃、覆膜(覆玻璃贴膜)玻璃等。
2、玻璃制成品
(1)平板玻璃制品,包括中空玻璃、玻璃磨花、雕花、彩绘、弯制等制品及幕墙、门窗制品等。
(2)不透明玻璃制品和异型玻璃制品,包括玻璃锦砖(马赛克)、玻璃实心砖、玻璃空心砖、水晶玻璃制品、玻璃微珠制品、玻璃雕塑等。
(3)玻璃绝热、隔音材料,包括泡沫玻璃和玻璃纤维制品等。
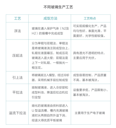
1.4.2按生产工艺分类
平板玻璃生产工艺主要有压延法、有槽垂直引上法、对辊法、无槽垂直引上法、平拉法和浮法玻璃等。
压延法是将熔窑中的玻璃液经压延辊辊压成型、退火而制成,主要用于制造夹丝( 网)玻璃和压花玻璃。有槽垂直引上法、对辊法、无槽垂直引上法等工艺基本相似,是使玻璃液分别通过槽子砖或辊子、或采用引砖固定板根,靠引上机的石棉辊子将玻璃带向上拉引,经退火、冷却、连续地生产出平板玻璃。平拉法是将玻璃垂直引上后,借助转向辊使玻璃带转为水平方向。这些方法在70年代以前是通用的平板玻璃生产工艺。
浮法是将玻璃液漂浮在金属液面上制得平板玻璃的一种新方法。它是将玻璃液从池窑连续地流入并漂浮在有还原性气体保护的金属锡液面上,依靠玻璃的表面张力、重力及机械拉引力的综合作用,拉制成不同厚度的玻璃带,经退火、冷却而制成平板玻璃。由于这种玻璃在成型时,上表面在自由空间形成火抛表面,下表面与焙融的锡液接触,因而表面平滑,厚度均匀,不产生光畸变。受厚度均匀、上下表面平整平行,加上劳动生产率高及利于管理等方面因素的影响,浮法玻璃正成为玻璃制造方式的主流。目前浮法技术中,英国的皮尔金顿浮法玻璃生产工艺、美国PPG浮法玻璃生产工艺和中国的洛阳浮法玻璃生产工艺并称为世界浮法玻璃生产的三大工艺。

1.4.3按厚度分类
平板玻璃按照按厚度可分为厚板(8-12mm)、薄板(3-6mm)、超厚板( 15mm以上)和超薄板( 2mm以下)等。毫米mm在日常中也称为厘,如3厘玻璃就是指厚度3mm的玻璃。
不同厚度的平板玻璃用途分类如下:
1、2-4mm玻璃,主要用于画框表面。
2、5-6mm玻璃,主要用于外墙窗户、门扇等小面积透光造型等。
3、7-9mm玻璃,主要用于室内屏风等较大面积但又有框架保护的造型之中。
4、9-10mm玻璃,主要用于室内大面积隔断、栏杆等装修项目。
5、11-12mm玻璃,主要用于地弹簧玻璃门和一些活动人流较大的隔断。
6、15mm以,上玻璃,-般市面上销售较少,往往需要订单生产供应,主要用于较大面积的地弹簧玻璃门、外墙整块玻璃墙面。
1.4.4按使用场景分类
平板玻璃按使用场景可分为普通玻璃和特种玻璃。特种玻璃有具有透光、隔热、隔声、耐磨、耐气候变化等性能的玻璃,有的还有保温、吸热、防辐射等特征。常见的有防弹玻璃、防火玻璃、耐高压玻璃等。
温馨提示:投资有风险,选择需谨慎。


问一问

+微信
分享该文章
