回天新材:光伏硅胶龙头,市占率炒40%,光伏行业被遗忘的明珠,有巨大补涨空间
发布时间:2021-9-8 09:36阅读:461
官网:
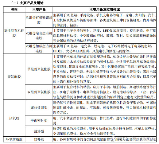
回天新材是专业从事胶粘剂和新材料研发、生产的高新技术企业集团,股票代码300041,在沪、粤、苏、鄂四地分别建有产业基地和研发中心。公司通过了ISO9001、ISO/TS16949质量管理体系认证,ISO14001国际环境管理体系认证,产品通过SGS、TUV、JET、CQC、GL、JG、UL、DIN、NSF、FDA、LFGB、API等认证,是当前中国5G通讯、消费电子、新能源汽车、轨道交通、光伏、包装、建筑等行业胶粘剂和新材料重要供应商之一。
回天新材创立于1977年,前身是国内最早从事胶粘剂研发的科研单位,也是全国较早一批科研院所按市场化运作转制的民营高科技企业。公司有着深厚的专业技术积淀,已被认定为省级博士后产业基地和国家级博士后科研工作站。2012年公司与中国科学院强强联合成立了“中科院应化回天高性能胶粘剂材料工程技术中心”,携手共同打造世界级胶粘剂研发中心。
回天新材是中国胶粘剂工业协会副会长、中国环氧树脂应用技术学会副理事长、中国氟硅有机材料工业协会会员、中国上市公司协会理事。
20年报:
国内市场,在新能源、5G通信、新能源汽车动力电池、高铁城轨用胶等新兴业务市场快速发展,新能源用胶及太阳能电池背膜、交通运输设备制造和维修用胶、绿色环保软包装胶等业务毛利额比上年同期有较大增长;海外市场布局目前主要集中于东南亚、南亚、中东、韩国、台湾等区域, 产品主要应用于新能源、软包装、电子等领域,应对海外疫情影响,公司产品出口业务逆势稳定增长,销售收入同比增长16.35%,助推公司整体盈利能力提高。
可再生能源:因公司提前开工,聚焦光伏头部客户抢占市场份额,叠加光伏行业高景气度,公司光伏硅胶和太阳能电池背膜营业收入同比增长32.72%,新品叠瓦导电胶成功在标杆客户首单供货,KPC背板、透明背板实现批量供货。
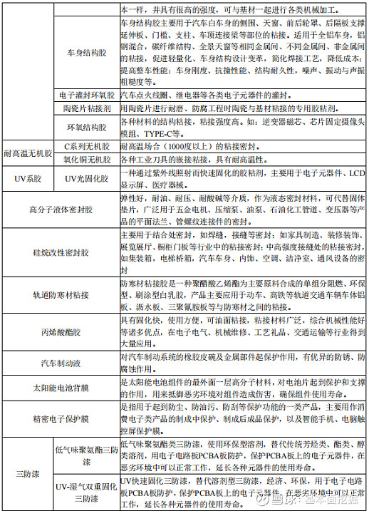
电子电器:核心业务向高端、高价值跃层,通信电子、新能源汽车电池、家电用胶保持良好的增长势头,有效对冲传统电子行业受疫情影响下滑的不利影响,重点客户合作进一步深化,取得华为、宁德时代等战略客户正式供应商资质,与华为终端、华为技术、海思芯片、华为车载四大事业部全面合作,累计开展合作70余款产品,其中30余款产品上量供货;对宁德时代首批供货,对公司胶粘剂产品在新能源动力电池领域的应用具有里程碑意义,并为未来高速增长奠定了良好开端。
分产品类别看,有机硅胶、聚氨酯胶为公司胶粘剂核心产品,有机硅胶营业收入同比增长14.16%,聚氨酯胶营业收入同比增长7.91%;厌氧胶、丙烯酸酯胶等其他胶类营业收入同比增长24.40%。太阳能电池背膜营业收入同比增长59.32%。
公司先后投资建设光伏硅胶和太阳能电池背膜的新能源扩产项目、通信电子新材料扩建项目、改性环保型胶粘剂迁建项目及华中新材料研发中心,截至 2020 年 12 月 18 日,上海回天年产 1.87 万吨光伏有机硅胶项目已顺利建成投产。


21半年报:


公司胶粘剂产品生产周期一般为3天至7天。
伴随着我国工业产值和工业产品需求的快速增长,以及全球胶粘剂企业的生产与消费中心逐渐向我国转移,我国胶粘剂行业的生产规模迅速扩大,产品产销量保持高速增长,国内企业研发和技术创新实力持续增强,胶粘剂与密封剂产品的应用领域不断扩展,已广泛应用于5G通信、电子电器、建筑建材、汽车与交通运输、机械制造、新能源、医疗卫生、航空航天、轻工和日常生活等众多领域,成为这些领域生产过程中简化工艺、节约能源、降低成本、提高经济效益的重要材料。中国已跨入世界胶粘剂与密封剂生产和消费大国,约占全球市场的三分之一,约占亚太市场的三分之二。根据中国胶粘剂和胶粘带工业协会统计,2019年我国胶粘剂行业总产量约679万吨,销售额971亿元人民币,分别较2018年增长7.54%和6.39%。
公司被评为“中国胶粘剂市场产品质量用户满意第一品牌”、“十大光伏原材料及辅料品牌”,公司太阳能用单、双组份有机硅胶粘剂荣誉入列国家制造业单项冠军产品(第五批),上半年常州回天分别获得德国莱茵TUV集团颁发的“质胜中国优胜奖”和中国光伏领跑者创新论坛颁发的“光伏背板材料优秀供应商奖”。近两年,公司紧抓行业发展机遇,不断加强研发投入和科研成果转换,深化与战略大客户合作,取得华为、宁德时代等战略客户正式供应商资质,重点客户份额明显提升,优势应用领域地位进一步增强,在光伏新能源、5G通信、消费电子、新能源汽车动力电池用胶等新兴业务市场增长明显,产品出口业务保持稳健增长,进一步促进公司产品和客户结构优化,提升高端产品占比和品牌影响力。
近年来,公司根据市场需求,持续保持在5G通信、电子电器、新能源、高铁、航空、智能驾驶等行业的资源投入,并对产业布局优化调整,重点在上海、武汉等人才集聚地进行研发布局,在襄阳、宜城等资源、成本优势地加强产能布局,在珠三角、长三角分别靠近电子、新能源产业集群进行产能布局。新增产能全部建成投产后,公司将形成年产有机硅胶14.8万吨、聚氨酯胶3.65万吨、其他胶类1万吨、太阳能电池背膜8,000万平方米的产能规模。公司加快技术研发、产能提升等战略布局,旨在长远布局不断提升公司核心竞争力,实现可持续、跨越式发展。
光伏行业:上半年受原材料价格较快上涨影响下游光伏组件厂商产能收缩,市场需求量未达预期,同时原材料价格波动给公司产品成本控制带来严峻挑战,公司聚焦核心客户,调整产品结构和产品价格,加强新产品技术创新和市场推广力度,促进公司光伏行业应用逆势增长,实现营业收入67,894.84万元,同比增长45.78%。其中,公司光伏硅胶稳居行业龙头,销售收入同比增长67.08%;太阳能电池背膜销售收入同比增长17.29%,高导热灌封胶、透明背板、KPC背板等新品推广达到预期,对标杆客户的供货份额快速提升。在“碳达峰、碳中和”目标的推动下,光伏行业迎来新一轮发展机遇,预计下半年光伏新增装机量有望创新高,公司光伏行业应用产品将迎来更广阔的市场需求。
电子电器:聚焦战略机会点,强化新能源汽车动力电池、5G通信、消费电子、家电用胶等高值业务布局及资源投入,深入推进大客户合作,上半年实现营业收入21,188.87万元,同比增长42.93%。其中,5G通信、消费电子、新能源汽车动力电池、家电、逆变器、汽车电子等用胶实现翻倍增长,重点大客户供货放量提速,应用范围和产品种类进一步扩大。
其他资料:
财报中指出业绩大幅上涨的原因是,回天新材克服了今年上半年原材料价格大幅提升、下游部分行业减产等不利因素,主营业务的核心产品实现了市场占有率稳步提升,高端产品和新兴业务持续发力高速增长,进口替代进程明显加快,实现公司经营业绩稳步增长,生产经营整体呈现健康发展的良性循环态势。
2021年中报显示,胶粘剂产品营业收入较上年同期增长45.74%,其中,有机硅胶、聚氨酯胶为公司胶粘剂核心产品,报告期营业收入分别同比增长46.89%和37.35%;厌氧胶、丙烯酸酯胶等其他胶类营业收入同比增长55.01%。非胶类产品营业收入同比增长14.27%。


在光伏行业板块,中国已成为全球最大的光伏产能国,在“碳达峰、碳中和”目标的推动下,光伏行业的用胶前景广阔。2021年上半年,回天新材通过加强新产品技术创新和市场推广力度,实现逆势增长,光伏行业应用产品实现营业收入67,894.84万元,同比增长45.78%,其中,光伏硅胶销售收入同比增长67.08%,太阳能电池背膜销售收入同比增长17.29%;高导热灌封胶、透明背板、KPC背板等新品推广达到预期,对标杆客户的供货份额快速提升。
回天新材此前在互动易上回答投资者提问时曾透露,其光伏硅胶产品增长迅速、市场占有率已达40%以上。
在新能源汽车电池用胶方面,回天新材表示已形成该系列产品解决方案,目前主要应用于电池电芯粘接固定、BMS三防保护、焊点保护、导热灌封、电池与箱体粘接等,产品主要包括聚氨酯结构胶、导热结构胶、导热硅胶等,已与国内多家行业标杆客户进行合作,并将根据市场客户需求不断拓展产品种类和市场份额。
公司取得华为、宁德时代等战略客户正式供应商资质,为未来放量打开空间。新增产能全部建成投产后,公司将形成年产有机硅胶14.8万吨、聚氨酯胶3.65万吨、其他胶类1万吨、太阳能电池背膜8,000万平方米的产能规模。作为国内胶黏龙头,用于新能源电池、光伏等,新能源电池中主要应用于电池电芯粘接固定、BMS三防保护、焊点保护、导热灌封、电池与箱体粘接等。前身是国内最早从事胶粘剂研发的科研单位,也是全国较早一批科研院所按市场化运作转制的民营高科技企业,已被认定为省级博士后产业基地和国家级博士后科研工作站,所以公司技术很强。上半年在原材料价格大幅提升、下游部分行业减产等不利因素影响下公司业绩依旧增长,市占率稳步提升,高端产品高速增长。上半年光伏行业收入67,894.84万元,占公司收入比例已达48%。光伏硅胶产品增长迅速、市场占有率已达40%以上。公司作为光伏硅胶龙头,且未来还要产能投产,有巨大的补涨空间。
低佣股票开户入群V:442557803
低佣股票开户入群V:442557803
低佣股票开户入群V:442557803
温馨提示:投资有风险,选择需谨慎。
-
2026年最新证券公司排名TOP20,一文给你选择参考~
2026-01-20 10:20
-
2026年美联储利率决议时间一览,关系各类资产,赶紧收藏!
2026-01-20 10:20
-
小白入门:投资炒股必知的30个金融名词
2026-01-20 10:20


问一问
+微信
分享该文章
