大行业,小市值,多家国际机构买入,密尔克卫未来具有十倍空间?
发布时间:2021-8-9 09:49阅读:287
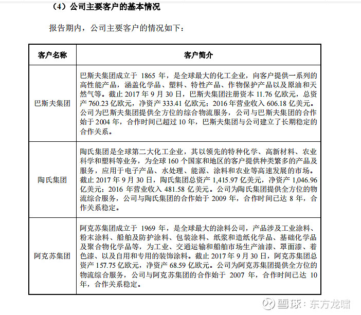
这几天我把仓储物流整个板块的财务报表简单看了一遍过去后,筛选出以下几家可以值得深入再研究的:华贸物流,中谷物流,传化智联,宏川智慧,密尔克卫,海晨股份。其中密尔克卫给我留下很深的印象,财报报表不是一般的漂亮。今天先挑这只来聊聊,首先先上下关键财务数字:

从近五年的关键财务数据可以看出:营收及利润保持快速增长,有息负债保持相对较低水平。(整个仓储物流行业最漂亮的财务报表)
接下我们来分析下密尔克卫所处的行业及自身的基本情况。
一 大行业 小市值 目前行业市占率约1%左右
密尔克卫是专门做危化品运输及贸易的公司。我国危化品物流市场规模基数大,且每年稳步增长。根据中国物流与采购联合会危化品物流分会统计分析:预计 2020 年末,我国危化品物流行业市场规模将超过 2 万亿元;行业保持平稳增速,预计 2020-25 年 CAGR 为 6.8%。 危化品物流可分为自营物流和第三方物流,未来国内第三方化工物流的市场规模有较大成长空间。相比自营物流,第三方物流在标准化程度、服务质量、安全性、物流成本等方面均有优势。而根据中物联危化品物流分会数据,2019 年我国危化品物流市场中,第三方物流占比仅约 30%,相比发达国家的约 80%水平仍有较大提升空间。目前我国化工物流行业格局较分散。中物联危化品物流分会评选的 2017-2018 年度 中国化工物流行业百强——综合服务企业榜单上,密尔克卫排名第四。榜单上的中国化工物流行业百强总营业额为 538.2 亿元,而化工行业年物流总额在万亿量级,即使是化工品第三方物流,规模也在几千亿的级别。可见,总体而言,我国化工物流行业格局较分散,未来行业集中度有提升空间。 随着对安全性、合规性的重视程度不断增加,国内化工品物流转向第三方,或成为未来主要发展趋势,公司作为化工品综合物流服务龙头,有望从中受益。
总结:整个化工品第三方物流市场在几千亿级别以上,而密尔克卫作为民营行业龙头市占率不到1%,典型的大行业,小市值,成长空间具有十倍以上的空间。
二 护城河相对比较深
1 牌照优势 危化领域 监管严 需要牌照
强监管成为行业准入壁垒,密尔克卫具有资源获取优势。相比物流行业其他细分赛道,危化品物流具有其特殊性,涉及监管方与证照较多,证照获取难度也远大于普通的仓储与运输经营,这造就了危化品物流行业较高的准入门槛。
2 服务网点越多,服务就能越全面 且相关危化品管理经验,均构成行业壁垒
化工物流的运作复杂,安全性、专业性要求较高:我国石油和化工产品品种达四万多个,其中80%以上是危化品,具有易燃、易爆、毒性和腐蚀性等特性;且运输量大,涉及区域广,运输方式多样化。这对承运企业的管理能力和作业标准化程度提出较高要求。
3 转换成本高 客户粘性强,合作期限长
从招股说明书可以看出,客户与公司通常建立起合作关系后便会长期稳定合作。

4 行业龙头 公司是唯一一家上市化工供应链企业 具有先发优势 融资成本优势。
①以当前的 危化品仓储为例,新增地块紧缺,一手项目较难获取,大型国企与上市企业在地块竞逐方面具有较大优势。
② 一手项目的供给收紧,获取二手资源成为公司扩张的重要砝码。但危化品相关事故频发,使得行业监管进一步收缩,事前、事中、事后的全链条监管,带来行业淘汰加速,原先个体经营但质地优良的资产走向市场,反而有利于资金雄厚、管理规范、信用优质的公司趁势扩张。
5 零元素 化工品交易平台
2017 年起,公司化工品交易业务明显提速。基于综合物流服务运营过程中积攒的 履约能力和客户资源,公司开始发力拓展化工品交易业务。2017 年公司化工品交易业务 收入首次突破 1 亿元;2020 年化工品交易收入达 6.91 亿元,同比+222%。化工品交易业务 2016-2020 年 CAGR 为 116%,且公司化工品电商平台已融入阿里生态圈,因此该业务具有很大的潜力空间。
6 安全边际 各大知名国内外机构定增价格112.85元,(机构
包含摩根士丹利,高毅,工商银行等)目前股价90元。站在信息不对等的情况,机构的研究深度及广度都远远超过普通投资者,这么多家知名机构参与定增说明公司的基本面得到肯定。
总结:这个行业壁垒高,具有内生性成长和利用上市融资并购做大的优势,此外零元素交易平台是业绩的X因素。
三 风险点:
1 安全事故
这个行业不出事还好,一出事一般都不是小事,一般情况公司都有保险公司承保理赔,最怕的是大事故,保险公司无法覆盖,且会引发监管机构等介入的那种。
2 股价短期趋势向下
2020年股价大幅上涨,目前需要时间跟空间来化解,目前趋势仍处于下行阶段,短期尚未有反转的迹象。
3 商誉逐年增高,因收购资产导致商誉快速增加,但是收购同时大幅增强其自身的竞争力,利用其规模管理优势,可提升并购资产的盈利能力,因此短期商誉减值风险较低。
最终结论:公司成长空间巨大,且护城河宽,因2020年股价大幅上涨目前需要时间跟空间化解,短期股价仍处于下行趋势,建议持续关注
低佣股票开户入群V:442557803
低佣股票开户入群V:442557803
低佣股票开户入群V:442557803
温馨提示:投资有风险,选择需谨慎。
-
养虾理财用的金融Skill是什么?国泰海通灵犀Skills实测,新手也能装
2026-05-09 13:41
-
豆包开启付费!AI行业迎来拐点,普通投资者该怎么布局?
2026-05-09 13:41
-
2026国金证券新人开户能够享受哪些福利?(含6888元品质礼包)
2026-05-09 13:41


问一问
+微信
分享该文章
