债市综述:止盈压力显现,资金面延续宽松,现券期货回调幅度有限
发布时间:2021-8-4 11:09阅读:252
// 债市综述 //
8月3日,止盈压力浮现期现货暂陷调整,国债期货小幅收跌,银行间主要利率债收益率小幅上行1-3bp左右,短券上行幅度更大;资金面整体宽松,主要回购利率延续下行,其中隔夜在1.9%下方趋稳,七天期在2%附近盘整。交易人士表示,债市大涨之后,止盈压力浮现,市场亦存在调整需求,不过收益率涨幅暂有限,国内疫情形势严峻仍关注进一步进展。
周二,国债期货小幅收跌,10年期主力合约跌0.12%,5年期主力合约跌0.06%,2年期主力合约跌0.03%。A股弱势震荡,热点题材尽数哑火,病毒防治概念股走强;上证指数收跌0.47%,深证成指跌0.41%,创业板指跌0.46%;两市成交额连续10个交易日达到万亿规模。
(图片来源:Wind金融终端)
(图片来源:Wind金融终端)
信用债方面,恒大债券小幅下跌,“19恒大01”跌超2%,“15恒大03”跌超1%,“19恒大02”跌近1%;湘潭建设债券大幅波动,“19湘潭建设PPN002”涨超25%,“19湘潭建设PPN003”跌超20%;青海国资债券波动较大,“12青国投MTN3”涨超5%,“15青国投MTN001”跌超4%。
此外,“20济中城建MTN001”跌超10%,“17阳光城(4.360, -0.01, -0.23%)MTN001”跌近10%,“PR长轨交”跌3%;“20阳煤MTN001”、“H6天广01”、“20曲文债”、“13同煤债”涨超4%,“17南山01”涨近4%,“20徐新债”涨近3%。
(图片来源:Wind金融终端)
资金面方面,在上日大幅下行后,银行间市场主要回购利率降幅明显收窄,其中隔夜在1.9%下方趋稳,七天期在2%附近盘整。交易员称,从最近数月以来走势看,短期资金价格再大幅下探的动力已经有限,如果没有新的“指导”,近期料会以窄幅波动为主。长期资金价格方面,因市场对货币政策宽松预期未消,全国性银行一年期同业存单(NCD)发行报价仍在2.65%低位附近。
(图片来源:Wind金融终端)
关于债券市场走势,华林证券(12.140, -0.06, -0.49%)指出,周二市场仍然延续上日的止盈方向,卖盘较为坚定。在疫情有所升级的情况下,市场多空分歧仍较大。资金的宽松环境短期内或将是决定收益率的主要矛盾,虽然8月份地方债的融资增速提升,但供需错配的现象还较难以改善。另外需要关注的是,在当前收益率处于较低的环境下,市场止盈的情绪以及部分做空的力量,一定程度上会加大市场的波动率,同样需要适当的关注。
中金固收称,预计10年期国债继续往下跌破2.8%,回落到2.6%-2.8%的区间还是很有可能的。下一步就需要看货币政策是否会更加积极,进一步宽松来打开短端利率下限。目前,后续策略上,建议如果轻仓,可以适度趁8月供给高峰有所补仓;如果仓位已经合适,建议还可以继续持有。
// 债市要闻 //
1、护航经济增长,地方债发行8月料破万亿元
中国证券报报道,数据显示,今年前7个月全国共发行新增地方政府债券约18833亿元,发行节奏明显较前两年偏缓。多位研究人士表示,8月地方债计划发行规模已突破万亿元,发行节奏很可能有所加快,年内新增地方债额度大概率会使用完毕。
2、7月银行发债规模降至515亿,其中永续债骤降94%
澎湃新闻报道,7月商业银行永续债发行规模和发行永续债的银行数量环比骤降。今年7月,仅恒丰银行1家银行发行80亿元永续债。而据此前统计,今年6月发行永续债的银行12家共1325亿元。与6月相比,7月永续债的发行规模骤降93.96%,发行永续债的银行也由12家降至1家。
3、10家银行长期信用评级遭下调,其中1家为上市银行
据中证报,今年以来10家银行主体长期信用评级遭下调,其中还有一家上市银行。下调原因涉及资产质量承压、盈利能力弱化、资本亟待补充、区域经济低迷、非标投资规模仍较大带来的业务结构调整压力等。
4、华夏控股:公司及下属子公司累计未能如期偿还债务本息合计834.93亿元
华夏控股公告称,公司及控股子公司华夏幸福(4.230, -0.03, -0.70%)流动性出现阶段性紧张,近期公司及下属子公司新增未能如期偿还银行贷款、信托贷款等债务形式的本息金额87.01亿元。截至7月31日,公司及下属子公司累计未能如期偿还债务本息合计834.93亿元。
5、大公:将“20蓝光04”和“20蓝光CP001”信用等级分别下调至C和D
大公发布公告称,由于“20蓝光04”和“20蓝光CP001”已构成实质性违约,因此大公决定维持蓝光发展(2.370, -0.04, -1.66%)主体信用等级为C,“20蓝光04”信用等级调整为C,“20蓝光CP001”信用等级调整为D。
6、中诚信国际:调降蓝光发展“16蓝光01”等相关债项信用等级至C
中诚信国际公告称,考虑到蓝光发展未能兑付加速到期的“16蓝光01”、“19蓝光01”、“19蓝光04”、“20蓝光02”利息及本金,中诚信国际决定维持公司主体信用等级为C;将“16蓝光01”、“19蓝光01”、“20蓝光02”的债项信用等级由CC调降至C,将“19蓝光04”的债项信用等级由CCC调降至C,并将以上债项信用等级撤出可能降级的观察名单。
7、津旅集团:大公将公司主体信用评级展望由稳定调整为负面
天津市旅游(控股)集团有限公司公告称,大公将公司主体信用评级展望由前次的“稳定”调整为“负面”。本次评级调整对公司偿债能力不会产生影响;公司将按时足额兑付存续债券,保障各方合法权益。
8、青海省投资集团:收到青海证监局行政监管措施决定书
青海省投资集团有限公司公告称,因未按时披露公司债券年度报告,收到中国证券监督管理委员会青海监管局行政监管措施决定书。
9、中国林业集团:公司党委委员、总会计师曹军涉嫌严重违纪违法被调查
中国林业集团有限公司公告称,公司党委委员、总会计师曹军涉嫌严重违纪违法,目前正接受纪律审查和监察调查。
// 资金市场 //
公开市场操作:
央行公告称,为维护银行体系流动性合理充裕,8月3日以利率招标方式开展了100亿元7天期逆回购操作,中标利率2.20%。Wind数据显示,当日100亿元逆回购到期。
(图片来源:Wind金融终端)
资金面(CP):
在上日大幅下行后银行间市场主要回购利率降幅明显收窄,其中隔夜在1.9%下方趋稳,七天期在2%附近盘整。交易员称,从最近数月以来走势看,短期资金价格再大幅下探的动力已经有限,如果没有新的“指导”,近期料会以窄幅波动为主。长期资金价格方面,因市场对货币政策宽松预期未消,全国性银行一年期同业存单(NCD)发行报价仍在2.65%低位附近。
(图片来源:Wind金融终端)
// 利率债市场 //
利率债成交走势(TBCN):
(图片来源:Wind金融终端)
最活跃利率债成交统计(BBQ):
(图片来源:Wind金融终端)
10年国债连续活跃行情(GZHY):
(图片来源:Wind金融终端)
10年国开连续活跃行情(GKHY):
(图片来源:Wind金融终端)
T2109日内走势(TF):
(图片来源:Wind金融终端)
// 信用债市场 //
信用债成交基准统计(CBCN):
(图片来源:Wind金融终端)
信用债成交活跃统计(BBQ):
(图片来源:Wind金融终端)
信用债成交偏离监控(BBQ):
(图片来源:Wind金融终端)
// 同业存单 //
同业存单发行(NCD):
(图片来源:Wind金融终端)
同业存单成交(NCD):
(图片来源:Wind金融终端)
同业存单成交偏离监控:
(图片来源:Wind金融终端)
// 债券发行 //
8月3日,债券市场共发行243只债券,总发行量2038.00亿元,87只债券到期,14只债券提前兑付,无债券回售,1只债券赎回,总偿还量1022.48亿元,当日净融资额为1015.52亿元。
(图片来源:Wind金融终端)
从发债类型看,8月3日,债券市场共发行地方政府债33只,同业存单138只,金融债10只,公司债23只,中期票据9只,短期融资券12只,定向工具1只,资产支持证券17只。
(图片来源:Wind金融终端)
// 招标情况 //
1、农发行2年、7年期上清所托管固息增发债中标收益率分别为2.4695%、3.1593%,全场倍数分别为4.47、3.08,边际倍数分别为1.11、1.73。
2、国开行1年、3年、5年期固息增发债中标收益率分别为2.0167%、2.5961%、2.8535%,全场倍数分别为3.5、5.15、5.34,边际倍数分别为4.0、1.07、2.69。
// 银行间债券市场交易结算日报 //
8月3日(周二),全国银行间债券市场结算总量为42,929.08亿元,较上日上涨6.73%,交易结算总笔数为26,100笔。其中,质押式回购36,220.84亿元,买断式回购158.96亿元,现券交易6,140.53亿元,债券借贷408.76亿元。银行间债券市场回购利率整体下行,其中,7天回购利率下降4.9bp至2.030%。
(图片来源:Wind金融终端)
// 债券重大事件 //
(图片来源:Wind金融终端)
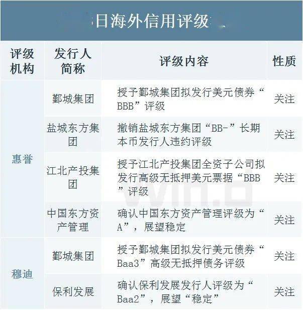
// 海外信用评级汇总//

温馨提示:投资有风险,选择需谨慎。


问一问
+微信
分享该文章
