未来一年9亿设备更新鸿蒙,盘点30家鸿蒙生态公司,其中8家为核心伙伴
发布时间:2021-6-10 09:26阅读:455
前言:有乡亲说上次整理的鸿蒙生态系列,虽然好,但是内容好长,能不能简化下,安排!
另外说一点,由于提需求的朋友比较多,我这边不可能把所有的需求都通过专栏来发布,尤其是很多朋友提出的问题,既敏感又涉及具体个股,更不方便在公众平台发布,所以更多的内容大家可以通过微信公众号(概念爱好者)的推文进行查看。
本篇目录
1.事件背景
2.投资策略
3.鸿蒙生态链核心公司
4.鸿蒙生态相关公司
一,事件背景
6月2日,华为鸿蒙OS2.0 发布,全连接、微内核,致力于成为万物互联时代最广泛支持的操作系统。据统计,华为官方公布的鸿蒙 OS 合作伙伴约36 家;自主披露为鸿蒙生态合作伙伴的上市公司约 22 家;华为现有自主生态阵营的关联或作伙伴约 15 家。
聚焦到计算机领域,参与华为鸿蒙或关联生态的公司可大致分为 3 大类:
1)技术服务,
2)不同行业产品改造与适配,
3)基于鸿蒙的上层应用。
因涉及公司较多,公司与鸿蒙具体关联性详见下文。
二,投资策略
从纯软件的角度来看,国内企业的机会主要聚焦在两个方面:
1.鸿蒙装机量和对应的应用软件装机量;
2.由鸿蒙大量装机带来的适配性项目需求以及二次联合开发。
尤其是明年上半年开始大量旧机也将逐步推送升级(6 月开始华为 Mate 40 Pro、Mate Pad pro 等手机和 pad 机型将逐步推送升级;明年上半年起华为 Mate10、平板 M5 等比较陈旧的机型将推送升级),装机量逐步增长或带来真正的机会。
要知道华为在国内的设备终端保有量预计在9亿台左右,这是个非常可观的机会。
三,鸿蒙生态链核心公司
1.中国软件国际
总市值:346亿
中软国际有限公司是一家提供资讯科技(IT)相关服务的中国香港投资控股公司。公司通过两大分部运营。技术专业服务分部为银行及其他金融机构、电信运营商及其他跨国公司开发及提供解决方案、新兴服务及资讯科技(IT)外包服务,包括销售产品。互联网资讯科技(IT)服务分部为政府、烟草行业及其他小型公司开发及提供解决方案及资讯科技(IT)外包服务以培训业务,包括销售产品。
中软国际是华为多年的软件服务伙伴,在华为鸿蒙生态建设中深度参与,对于芯片、 OS、移动服务、HMS等多个领域均有涉及。公司旗下解放号网络科技是 OpenHarmony的发起单位之一。
2.中科创达
总市值:584亿
中科创达软件股份有限公司主营业务是以智能操作系统技术为核心,聚焦人工智能关键技术,助力并加速智能软件,智能网联汽车,智能物联网等领域的产品化与技术创新,为智能产业赋能。公司提供的主要产品和服务主要包括软件开发服务、联合实验室、软件产品及软硬件一体化解决方案。目前,公司拥有超过1000项自主研发的技术专利及软件著作权,在全球范围内拥有约3800名员工,其中研发人员占比接近90%。十年来的潜心经营使公司多次获得CES创新奖,并荣登“福布斯中国上市公司潜力企业榜”。
公司是HarmonyOS 2.0首批生态合作伙伴,主要向华为提供操作系统的技术支持。其 子公司创思远达具有丰富的开源鸿蒙操作系统定制开发经验,可为不同架构的多芯片平 台提供适配的鸿蒙操作系统发行版,以及针对智能家居、智能教育、智能车载等不同场 景特定应用需求进行发行版鸿蒙操作系统的定制开发。
3.润和软件
总市值:194亿
主营业务是向国内外客户提供以数字化解决方案为基础的综合科技服务,业务聚焦在“金融科技”、“智能物联”、“智慧能源信息化”、“智能供应链信息化”等专业领域。公司是中国电子工业标准化技术协会信息技术服务分会理事单位,是信息技术服务国家标准制定单位。
公司是0penHarmony发起单位之一,同 时也是HarmonyOS生态共建者、海思芯片及IoT战略合作伙伴。华为在2020年开发 者大会上发布的官方首批支持HarmonyOS2.0的三款开发套件也均由公司提供。
4.诚迈科技
总市值:113亿
公司主营业务为软件技术服务及解决方案研发与销售。公司主要产品为软件技术人员劳务输出业务、软件定制服务,公司业务涵盖了移动智能终端的整个产业链,在全球范围内提供软件开发和技术服务。
公司是为华为主要的软件外包服务商之一,在鸿蒙OS的开发工作中也所有参与。此 外,诚迈科技子公司统信软件旗下UOS操作系统也将受益于国产软硬件生态 的繁荣。
5.用友网络
总市值:1106亿
公司主营业务为软件及服务业务、企业互联网服务、互联网金融服务等。其主要服务为云服务业务、软件业务、金融服务业务。据赛迪顾问数据显示,公司荣获2019年度中国企业SaaS市场占有率第一、2019年度中国企业云服务市场占有率第一、2019年度中国企业级应用软件市场占有率第一、2019年度中国企业财务云市场占有率第一、2019年度中国企业工业云市场占有率第一。
2019年7月23日,公 司成为华为“靦鹏凌云计划”首批企业应用战略合作伙伴。2021年5月,用友网络与华为 签署同舟共济合作协议,进入华为云最高等级伙伴体系。未来,双方计划将继续在企业 公有云、混合云等服务领域深化战略合作,共建生态繁荣。
6.科大讯飞
总市值:1309亿
公司是一家专业从事语音及语言、自然语言理解、机器学习推理及自主学习等人工智能核心技术研究,人工智能产品研发和行业应用落地的国家级骨干软件企业。科大讯飞作为中国人工智能产业的先行者,在人工智能领域深耕二十年,公司始终坚持为经济社会发展提供阳光健康、高技术屏障、高附加值的社会价值,乃至能够代表区域、国家参与全球高科技竞争的独特社会价值,在发展过程中形成了显著的竞争优势。
公司是华为多语种语音识别的最佳合作伙伴,率先开发鸿蒙OS系统的语音识别和语音合成。
7.龙软科技
总市值:27亿
公司主营业务以自主研发的LongRuan GIS平台为基础,利用云计算、大数据、物联网等技术,为煤炭工业的安全生产、智能开采提供工业应用软件及全业务流程信息化整体解决方案;为政府应急救援、矿山安全监察、职业卫生监管机构及科研院所、工业园区提供现代信息技术与安全生产深度融合的智能应急、智慧安监整体解决方案。主要产品有LongRuan GIS软件、智能矿山工业软件、智慧安监平台、应急救援指挥平台、职业卫生监管信息化系统、虚拟仿真系统、系统集成业务与服务。在我国煤炭工业面向智能开采的煤矿安全生产空间信息处理关键技术的研发与应用领域,公司处于行业领先地位,公司现已发展成为行业内具备提供煤炭安全生产与智能开采信息化管理整体解决方案的主流高科技企业。公司在煤矿空间信息处理领域具有深厚的行业背景,技术成熟度、研发商业化转化能力及市场份额居行业龙头地位,具有很高的市场认可度。
公司是华为智能矿山联合解决方案的重要合作伙伴之一。
8.常山北明
总市值:162亿
公司主要从事纯棉纱布和涤棉纱布的生产销售;自产产品和技术的进出口业务;棉花批发、零售以及包括软件开发、软件服务;智能化安装工程服务,技术进出口;通信设备零售,计算机应用电子设备制造;环保技术开发服务,环保技术咨询、交流服务,环保技术转让服务;通信系统设备制造;信息系统集成服务等。
2015年7月完成对北明软件的并购重组,目前拥有纺织与软件双主业。其中软件主业致力于提供以云计算、大数据、电子商务和IT运维管理技术为核心的综合性IT解决方案和服务,是华为鸿蒙的ISV服务厂商。
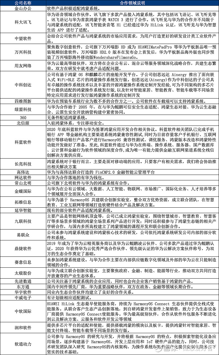
四,鸿蒙软件生态个股名单

PS:因为平台规则关系,所以个股的报告我是不可以分享的,有需要的话,就去我公众号(概念爱好者)的「内部报告」查看。
后记
近期有乡亲说老概「内部报告」的内容有些时效差,这也是没有办法,我必须要进行处理,但我也知道时间最宝贵,所以我打算组建一个内部分享机制,就是直接分享内部原版报告,第一时间给大家第一手的资料,具体什么形式没有想好,但首批名额会从微信公众号好友中产生,先做个预告吧。
以上是我自己研究的方向和思路,也就是和大家一起分享下。
本人不推荐任何个股,不收会员,没有QQ群,也没有微信群,也从不与任何人发生利益关系,所有信息只为自己学习使用,不作为买卖依据,买者自负,卖者也自负
温馨提示:投资有风险,选择需谨慎。
a股有哪些属于是华为鸿蒙生态概念公司?
华为鸿蒙生态概念股最核心的标的是哪个?
什么是华为鸿蒙生态概念,a股有哪些华为鸿蒙生态概念公司?
请问华为鸿蒙生态概念华为鸿蒙生态概念有哪些股票,它们业绩怎么样?
-
国常会力挺“六张网”,利好哪些板块?普通人如何稳健布局?
2026-05-18 15:52
-
REITs打新: 风电项目 ⌈中核新能⌋ 今日发售!点击领取认购操作指南~
2026-05-18 15:52
-
华泰AI涨乐APP超实用提示词分享,直接复制使用~
2026-05-18 15:52


问一问
+微信
分享该文章
