电子烟大事件!
发布时间:2021-5-28 11:15阅读:278
今日盘面:思莫尔国际 & 比亚迪电子

盘中消息 & 调研纪要:


盘后电话交流会:
消息面:
1、卫健委发布《中国吸烟危害健康报告2020》
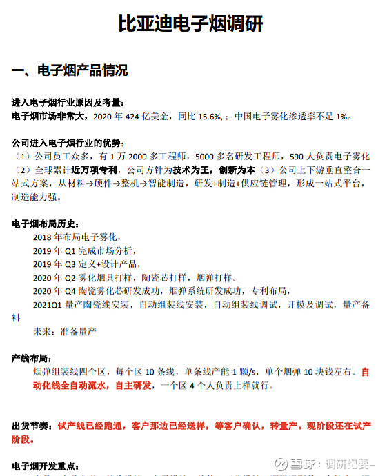
2、比亚迪电子组织的调研,产值规模比较大
中信观点:关于1,每年都会发布,是一个例行报告。但是电子烟实际上是减害产品不是无害产品,要看pmta的认证。
电子烟客群:两类人群使用,批评主要集中于未成年人、年轻人的吸取和减害人群,发展的终极不是吸引青少年,而是传统烟民减害而切换到电子烟上。建议关注在减害上,更利好头部企业。长期来看,规范监管利好
竞争对手:认为对头部影响不大,是一个大客户的生意。前三的品牌占比80%+的份额,跟大客户的合作关系稳定的话,对整体代工格局不会产生什么影响。此外是一个消费品,制造端对原材料成本实际上不敏感,最赚钱的不是代工企业,而是品牌方、渠道方,且思摩尔的成本还是有下降空间的,且这部分成本会与客户分享,不是品牌商压价
再退一步讲,这个市场实际上非常大,思摩尔做出来陶瓷芯,实际上是把全球的技术水平提升了一个台阶,头部代工企业的份额最多达到3-40,剩下的份额一定会给其他企业来做的,思摩尔一定会把握毛利率比较高的头部品牌商。依然能获得很高的估值和议价
目前技术,思摩尔是第二代的技术,还有很深的储备,市场并不知道。思摩尔对市场和技术的理解是远超市场理解的。头部企业的竞争优势没有受到任何影响,大家共同推动市场的发展。
更新:其他电子行业也在做雾化探索。比亚迪电子在雾化进展,从2018年开始,到现在3年时间,19年做了调研和分析,20年做了产品设计和打样,21年有了一点产线安装的调试。目前的厂房,总共有ABCD四个区,每个区10个产线,一共40。A区已经小范围客户送样,B区调试。后续看客户给多少订单和份额,如果顺利订单,每秒1个烟弹生产
核心逻辑:20年收入730亿,利润54.4亿。预计今年整体收入超过千亿,利润45亿,因为今年没有口罩业务。A客户的平板组装、机壳,玻璃前盖有可能放量,零部件和组装都在开花。安卓端,荣耀和三星等,份额都在增长。PC、平板这些占收入就会有900多亿,电子雾化业务去年收入10个亿,今年翻翻的话也只有20个亿,占比还是比较低的。建议还是关注消费电子这边
行业变化:监管、竞争格局、经营
监管:3.22后,监管上包括4.22征求意见稿后,已进入一个真空期,最快说6-7月份才会落地细则。我们认为会经过一个法定流程,目前还只在起草单位,后续还要经过国务院法制机构进行论证咨询,然后到常务会议去修例,需要时间,是一个真空期,没有实质性的变化。中烟和伯德的合作,也只是在海外市场,不是股权形式,还是合作形式,没有利益绑定。我们预计还是中烟来进行监管。
经营层面:加速向头部集中。约克Q2目标12000家,4月也是超预期的。以约克为代表,头部品牌加速中。我们也判断国内的政策实质性落地之前,国内市场的发展还是会持续超预期的。开店非常顺利,业绩也大概率超预期,持续超预期
竞争格局:市场反应超过我们预期。大家关心思摩尔的,发现没有什么增量信息,竞争对手的布局依然是在非常早期,还是在送样,没有实际订单。目前没有证据和逻辑,下调思摩尔。有产能的规划和产品,到产生实际业绩,到最后影响到思摩尔的格局,还有很长一段路。后续注意下两个季度,比亚迪电子的出货量,看看能出多少量,到时候再去调整预期。今天我们觉得过度反应了。目前的市值完全反应了海外市场业绩的估值,还是很有性价比的。认为公司竞争壁垒还是很深的。长期格局还要跟踪,目前还不足以调整利润和估值的预期。长期成长路径也非常明细,雾化尼古丁到大麻,未来的雾化保健品和医疗,还是清晰地。我们目前坚定,是一个买入时点。
Q&A:
Q:1、如果是认为比亚迪代工,那么盘前悦客为何跌幅这么大?理论上对品牌应该是一个利好?2、比亚迪的规划还是很大,如果没有出货,为什么建这么大的产能?这不符合商业常识。如果没有客户,应该长期慢慢建立产线。
A:第一个的话,如果是受到政策影响,那比亚迪应该也是跌的,但实际上不是这种情况。思摩尔跌还是因为市场认为监管口风严,叠加情绪。二的话,其实投产的量不大的,一条产线2000万,一共40条,8个亿的投入,其实量不大。比亚迪还是没有明确订单,但是布局了这么多的产线。
Q:产线是实际看到的,还是介绍的?
A:看到的是A区试运行的部分。
Q:专利怎么看?传出来也是陶瓷雾化
A:陶瓷雾化差异也是比较大的。达到很好的体验,又不涉及思摩尔的专利,还是难度较大的。思摩尔为了防止对手反超,还是做了很多的准备的,上千人的法律团队。如果是大客户方面的竞争的话,专利问题就是比较突出了,小客户可能也不管。如果绕过专利,生产其他产品,技术路线不同,那可能与思摩尔的产品有竞争,但顶级的还是思摩尔掌控。
Q:专利壁垒问题。思摩尔在迭代,但是比亚迪的工艺略不同,他这边的路径和专利,和思摩尔差异很大?完全两条路还是有部分重合
A:不太了解具体布局。专利冲突,无法回答。我们认为思摩尔还是有原创性的,没有人做,保护还是更容易的。像美国的大客户,其实是注意专利瑕疵的,大客户很介意。因为烟草在舆论上是处于弱势的,大客户在其他部分务求纯洁无瑕,但国内客户没有那么严,海外会比较严格。
Q:毛利率?比亚迪也是10元,那毛利率也是差不多。如果路径不同,可能要看客户具体体验,相似的话,就看谁更便宜?
A:还是先拿出产品再说。还没有比亚迪的产品来讨论,假设太多,结论误差就很大。棉芯比陶瓷芯便宜一半,但还是陶瓷芯卖得好
Q:下游客户对上游选择更多了?理论上
A:量产、良率、技术、客户需求的快速准确表达,都还没有出来。现在真不好说,不过美国客户真的撬不动,欧美这边,PMTA通过要好几年,也就是在中国快速推一推,未来全球可能就这几个品牌了。如果攻不下大品牌,就10%的份额,可能实在拿不到什么东西了
Q:目前比亚迪雾化业务是器具还是雾化芯?HNB还是雾化?毛利率情况
A:做的陶瓷芯器具,HNB、芯都可以做,去年都是HNB,今年做的增量是雾化。预计增速会很快,但是具体订单还没出来,不好说。可以参考思摩尔的情况
Q:约克最近卖的怎么样?断货严重吗
A:约克经营还是超预期的,去年底10000家,现在14000,新开预计10000家,实际也是超预期的。断货情况最近还好,终端调研没有发现断货情况。
Q:比亚迪专利,布局中低端,和思摩尔的头部布局,是不一样吗?
A:还没看到。不是说专利布局中低端,而是说可能最终情况是只能做中低端。类似潮玩,肯定泡泡玛特比竞争对手的要卖的贵,认为思摩尔最终的情况也类似,会有溢价。
Q:如何看待竞争对手提出的全自动化产线?
A:比亚迪电子也是非常优秀的公司,能力也是极强,体现在先进制造能力。弱势是在雾化的研发和投入的时间偏短,未来2-3年的话,可能会有一定的积累。再就是大客户的卡位,无法获取海外大客户的话,还是比较难的。早先其实都是手工生产,思摩尔未来3年内深圳产业园建起来后,也是做全自动化的生产线。目前的自动化的路其实也跑通了,后续逐渐在自己工厂里应用就好。比亚迪能力很强,思摩尔也不弱。
Q:如何解读卫建委报告对电子烟影响?
A:每年都会有这个报告,总体结论上也没有什么增量,没有什么信号。PMTA还是更重要一些,为提交这个报告花费2000万美元啊,更相信这个报告的结论。
Q:思摩尔自动化占比情况?
A:目前还是比较低的。接下来有很大空间,公司也不披露,建议关注人力成本占比,在15%左右,比较低的。如果自动化替代,人力成本会显著下滑。
Q:比亚迪电子的技术突破,是否说明思摩尔的壁垒不够深?
A:很难证伪,看份额,投票决定的。消费者买了这么多思摩尔的产品,短期内很难证伪,没有强有力的证据。行业特性决定了,代工企业和头部客户的绑定远高于其他行业,可以理解思摩尔为客户的设计和品牌部门,约克柚子等就是因为和思摩尔合作了,才市占率上的很快。很可能斯莫尔的技术其实没有全部看给市场,万一未来不给品牌最新的技术呢?其实博弈中双方都有自己的筹码。比亚迪电子技术的突破其实不是一个真实的突破,能否得到客户认可还是等待市场验证,看能跑出多少量,经过验证的技术才是有价值的,如果跑出来量说明技术壁垒确实没有那么深。一组数据:思摩尔研发投入20年10个亿量级,一半费用化一半资本化,远超任何竞争对手
温馨提示:投资有风险,选择需谨慎。
-
养虾理财用的金融Skill是什么?国泰海通灵犀Skills实测,新手也能装
2026-05-09 13:41
-
豆包开启付费!AI行业迎来拐点,普通投资者该怎么布局?
2026-05-09 13:41
-
2026国金证券新人开户能够享受哪些福利?(含6888元品质礼包)
2026-05-09 13:41


问一问
+微信
分享该文章
