史上首批!直接退市,两家A股公司同日摘牌,没有整理期!退市新规持续在发威
发布时间:2021-3-22 15:38阅读:252
最严退市新规下,A股迎来首批无退市整理期企业,*ST宜生、*ST成城均将于3月22日摘牌。
业内人士认为,随着退市新规落地,对退市标准和退市流程进行优化和精简,未来A股将迎来优胜劣汰的新生态。
*ST成城、*ST宜生被“面退”
因连续20个交易日的收盘价格均低于人民币1元,*ST宜生和*ST成城成为首批退市新规下的面值退市企业。
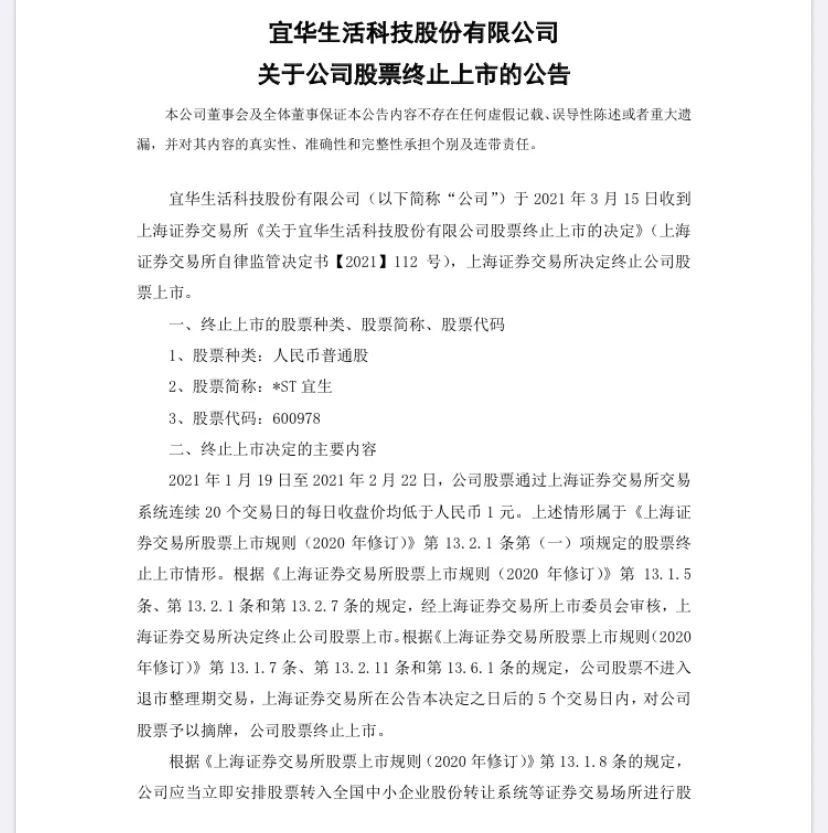
据*ST宜生发布的公告,2021年1月19日至2021年2月22日,公司股票连续20个交易日的每日收盘价均低于人民币1元,上述情形触及终止上市。经上交所上市委员会审核,上交所决定终止公司股票上市,公司股票不进入退市整理期交易。
上交所决定对公司股票予以摘牌,公司股票将于3月22日终止上市。公司股票终止上市后,将转入全国中小企业股份转让系统进行股份转让。
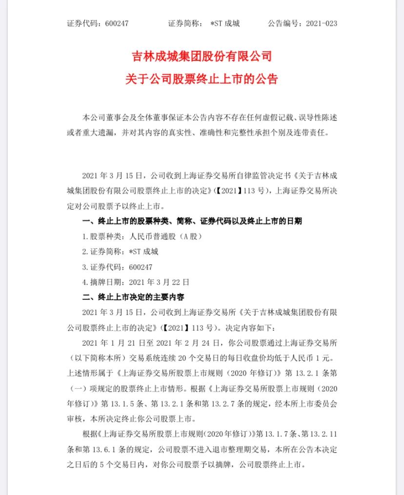
*ST成城的退市情况与*ST宜生相同,公司股票自2021年1月21日至2021年2月24日,连续二十个交易日的每日收盘价均低于人民币1元,将于3月22日终止上市。公司股票终止上市后,同样将转入全国中小企业股份转让系统进行股份转让。
资料显示,*ST宜生2004年登陆A股市场,系资本大佬刘绍喜旗下上市公司,目前公司最终受益人为刘壮超,系刘绍喜之子。2016年6月公司名称正式变更为*ST宜生科技股份有限公司,成功实现从传统的家居制造企业转型升级为住居生活一体化服务商。
*ST成城则在2000年登陆A股市场,实控人为方项,2014年4月至今任吉林成城集团股份有限公司董事长。自公司上市后,商业地产租赁一直是公司的重要业务板块。
在2015年牛市期间,*ST宜生曾一度创下历史最高价23.73元,目前股价仅为0.52元,累计下跌97.81%,最新市值仅为7.71亿元。截至2020年三季报,公司股东户数为5.88万户。
*ST成城亦在2015年牛市期间创下历史最高价39.1元,目前价格仅为0.65元,累计下跌98.34%,最新市值仅为2.19亿元。截至2020年三季报,公司股东户数为1.45万户。
两公司均陷泥潭
冰冻三尺,绝非一日之寒。昔日大牛股到如今如此落魄结局,与公司违法行为和日渐式微的业绩密不可分。
据证监会1月29日通报*ST宜生信息披露违法案件调查情况显示,*ST宜生2016至2019年定期报告存在严重虚假记载。一是通过虚构销售业务、虚增销售额等方式虚增利润20余亿元;二是通过伪造银行单据等方式虚增银行存款80余亿元;三是未按规定披露与关联方资金往来300余亿元。
2月23日,公司发布公告称,*ST宜生控股股东宜华企业(集团)有限公司、实际控制人刘绍喜先生收到证监会立案调查书,主要内容为因其涉嫌操纵证券市场,未按规定披露持股变动信息,中国证监会决定立案调查。
实际上,在12月底,因连续多个交易日低于股票面值(即1元),公司曾发布过可能被终止上市的风险提示公告。
在即将锁定面值退市的关键时刻,公司公告称,公司于2020年12月23日收到无关联自然人黄树龙的告知函,黄树龙基于对公司资产整合价值及业务发展空间的认可,拟以部分要约方式收购公司6%的股份。按要约价格1.15元/股来算,本次要约收购所需资金1.02亿元。
消息一出,公司接连斩获涨停,并暂时避免了退市的尴尬。不过,证监会公布*ST宜生财务造假情况后,公司股价接连跌停,并最终锁定面值退市。
实控人深陷财务造假风波,*ST宜生的经营情况同样不容乐观。公司2020年预计实现归母净利润约-19.18亿元至-21.68亿元。
无独有偶,*ST成城近几年来经营也面临巨大压力,盈利能力十分堪忧,公司净利润在微赚和亏损之间反复。
数据显示,2013年公司亏损1.37亿元,2014年亏损3.48亿元,而2015年则实现扭亏微赚0.29亿元,退市风险暂时解除。但2016年至2018年这一幕再次上演,2016年、2017年分别亏损2.15亿元、0.71亿元,2018年扭亏微赚0.09亿元。
2019年公司又一次陷入亏损,全年亏0.85亿元。*ST成城预计2020年亏损0.93亿元。公司表示,公司应计付息债务较高,相应计提对银行等多家债权人的借款利息约8500万元,使得财务费用较高。
退市企业或逐步增加
2020年A股退市企业有16家,创下历史新高。今年以来,随着退市新规的实施,以“1元退市”为主的交易类退市日趋常态化。据证券时报记者统计,2021年已经退市的企业有营口港、退市刚泰、退市金钰、*ST通航、*ST宜生和*ST成城,其中退市刚泰、退市金钰、*ST宜生和*ST成城均因股价低于面值而退市。
天夏退、退市秋林、退市工新目前还在退市整理期。天夏退预计最后交易日期为2021年4月9日;退市工新预计最后交易日期为2021年4月26日;退市秋林预计最后交易日期为2021年4月30日。
*ST长城将于3月22日其进入退市整理期,不考虑全天停牌因素,预计最后交易日期为2021年5月6日。
此外,证监会于3月12日就康得新退市问题答记者问时表示,将坚决依法依规推进康得新退市。
经证监会查明,康得新2015年至2018年年度报告虚增利润总额分别为22.43亿元、29.43亿元、39.08亿元、24.36亿元,分别占各年度报告披露利润总额的136.22%、127.85%、134.19%、711.29%。大股东康得集团与相关银行签订现金管理协议,经查证,协议涉及的康得新银行账户各年末实际余额为0,康得新2015年至2018年年报披露的银行存款余额虚假。
业内人士认为,随着退市新规的落地,未来退市公司数量或将逐步增加。在高度理性和有效的市场环境下,轻利润指标而重交易类指标的退市制度高效运作,尾部质次公司将被逐渐出清。
“在退市新规下,小市值、交易不活跃、长期经营不善的公司的退市风险将会增加。”天风证券表示,营业收入与扣非净利润的组合指标将能够更加精准地识别出“壳公司”,“壳资源”的价值将不复存在。优胜劣汰的市场化机制有利于头部企业和优质成长企业在资本市场的发展和壮大,从而市场可能出现更加显著的强者恒强的马太效应。
温馨提示:投资有风险,选择需谨慎。
股票摘牌是退市吗?摘牌和退市有什么区别?
保力新退市后为什么没摘牌,还是停牌,
股票进入了退市整理期,什么是退市整理期?


问一问
+微信
分享该文章
