甲醇近月挤仓行情弱化,远月下行压力大
发布时间:2020-8-24 09:38阅读:516
摘要:回顾近一年甲醇价格走势,基本呈现单边走跌,但临近交割近月前后,主力多头利用库容优势对近月合约形成挤仓预期,甲醇价格均呈现阶段性反弹走势,如1909、2001、2005合约都有过类似的价格特征。甲醇2005合约刷新了甲醇上市以来的交割记录——27万吨。今年6月份初,针对甲醇交割环节的不顺畅,交易所采取调整交割库、新增扩容的措施,以保证甲醇期现交割环节顺利对接。扩容降低了市场对甲醇2009合约挤仓预期的弱化,截止2020年8月20日,甲醇2009合约持仓降至20万手附近,相较于以往这个时间点近月单边持仓量不低于50万手来说,挤仓预期大大弱化,甲醇2009合约或难见过往临近交割挤仓反弹行情。甲醇远期曲线陡峭,月差结构偏弱,远月向现货收敛的可能性较大。
风险点:通胀及原油大涨短期推涨远月
一、 近月多次挤仓行情:多张合约出现临近交割挤仓反弹行情。
受制于全球甲醇产能扩张周期及国外低成本天然气制甲醇对国内高成本煤制甲醇的挤压,近一年甲醇价格走势,基本呈现单边走跌,但临近交割近月前后,主力多头利用库容优势(多头主动找库容)对近月合约形成挤仓预期(盘面特征表现为临近交割月,持仓量降不下来),主力空头被迫主动平仓离场,从而出现阶段性的反弹走势。如1909、2001、2005合约均出现过类似的价格行为。
甲醇1909合约临近交割,期价自2000一线反弹至2200一线,反弹幅度约10%;2001合约自2000一线反弹至2350一线,反弹幅度约18%;2005合约自1550一线反弹至1800一线,反弹幅度16%。
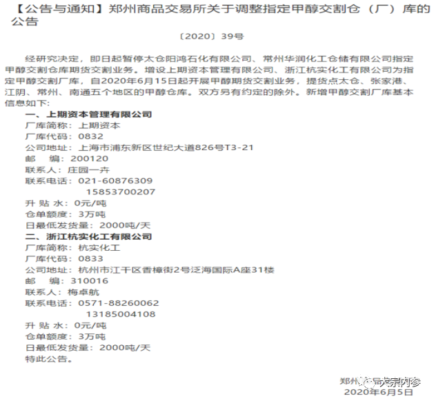
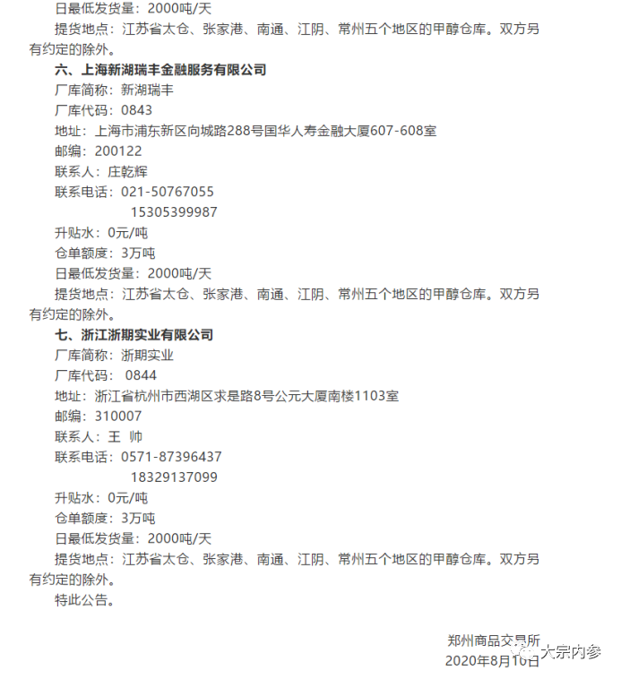
二、交易所上调仓储费及扩容以应对交割和仓储压力
1、2005合约出现天量交割,交割及仓储压力上升。甲醇2005合约刷新了甲醇上市以来的交割记录——27万吨。期现交割环节的不顺畅阻碍了期货的价格发现功能。
2、交易所上调仓储费及扩容:巨量交割不利甲醇期现环节顺利对接,针对甲醇交割环节的不顺畅,2020年6月初,交易所采取调整交割库、新增扩容,增加贸易商交割库,以减仓交割环节及仓储压力。经过三轮扩容,甲醇的仓库及贸易商交割库容增加约39万吨,交割厂库由最初的6家增加到13家。仓储费的上调及库容增加降低了甲醇挤仓行情的预期。
温馨提示:投资有风险,选择需谨慎。
-
REITs打新日历:水电项目 ⌈中核清能⌋ 发售!(附认购流程)
2025-12-22 10:44
-
没有香港账户如何炒港股?手把手教你开通港股通(附条件+流程)
2025-12-22 10:44
-
“年化6%还保本”?券商新客理财真有那么香吗?
2025-12-22 10:44


问一问
+微信
分享该文章
