知识点!关于红枣期货征求意见稿的那些关键信息都在这!
发布时间:2019-4-15 14:34阅读:674
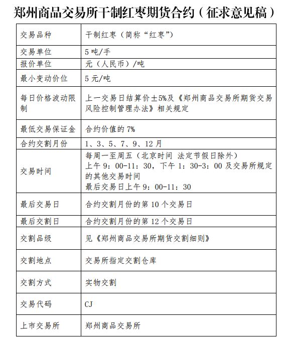
郑商所于今天(4月2日)公布《关于红枣期货合约和规则制度征求意见的公告》,发布了干制红枣期货合约(征求意见稿)、《郑州商品交易所交割细则(修订草案征求意见稿)》、《郑州商品所标准仓单及中转仓库管理办法(修订草案征求意见稿)》、《郑州商品交易所期货交易风险控制管理办法(修订草案征求意见稿)》。我们将其中有关红枣期货的内容予以整理如下,供您参考。
1. 采用交割方式: 红枣——仓库交割
2. 红枣交付增值税专用发票或农产品销售发票。
3. 关于红枣的交割标准
(以下全文引用《公告》中对应内容)
交割单位:10 吨。同一交割单位内的交割商品应满足同一生产厂家要求。
第六十七条 红枣交割适用国家标准、国家相关规定及本细则规定。
基准交割品:符合《中华人民共和国国家标准 干制红枣》(GB/T5835-2009)(以下简称《红枣国标》)一等等级规格且均匀度允差≤60%、180 个/千克<每千克果粒数≤230 个/千克的灰枣,干基总糖含量≥75%,15%≤含水率≤25%,一般杂质≤0.1%,表面清洁,容许度、总糖含量及浆头果、不熟果、病虫果、破头果、油头果单项占比不作要求。
替代品及升贴水:
(一)每千克果粒数≤180 个/千克或 230 个/千克<每千克果粒数≤280 个/千克的可替代交割,升贴水以交易所公告为准。
(二)入库时:15%≤含水率≤25%的,足量入库;25%<含水率≤26%的,以 25%为基准,含水率每超 0.1%,扣量 0.2%。出库时:15%≤含水率≤25%的,足量出库;25%<含水率≤26%的,以 25%为基准,含水率每超 0.1%,补量 0.2%,由仓库承担。
红枣包装及标志应符合《红枣国标》的规定。
包装要求:外包装使用彩色覆膜纸箱,纸箱应具有较强的抗压强度,防雨防潮,满足运输及存储要求。内包装使用塑料衬膜(袋)。每箱净含量 10kg±0.15kg。
标志要求:外包装上应标明品名、品种、产地、净含量(kg)、生产日期,印刷符合《包装储运图示标志》(GB/T 191-2008)规定的防雨、防压等相关储运图示,标志字迹应清晰无误。
4. 交割基准价与升贴水
红枣期货合约的交割基准价为该期货合约的基准交割品在基准仓库出库时汽车板交货的含税价格(含包装)。
5. 交割流程
(以下全文引用《公告》中对应内容)
第七十二条 普麦、强麦、棉花、菜籽、动力煤、粳稻、甲醇、玻璃、白糖、硅铁、锰硅、棉纱、苹果、红枣期货合约在最后交易日之前的配对原则:
(一)自进入交割月第一个交易日起至最后交易日的前一交易日,持有交割月合约且持有标准仓单或车(船)板交割货物或厂库非标准仓单棉纱(指由交易所指定交割厂库生产,但未经交易所注册生成标准仓单的棉纱)的卖方会员可在每个交易日下午 2 时 30 分之前,通过会员服务系统按照下列情形提出交割申请。
① 卖方提出标准仓单交割申请时,应同时提交相应的标准仓单信息;
② 卖方提出车(船)板交割申请时,应同时提交相应的拟交割货物信息。普麦、菜籽车(船)板信息包括:品种、等级、数量、生产年度、交割计价点、货物存放地点等;动力煤车(船)板信息包括:交割数量、交割地点(具体到港口某公司)、收到基低位发热量、干燥基高位发热量、干燥基全硫、干燥基挥发分、全水分、干燥基灰分、灰熔点、煤种(如为混煤则须注明掺混煤种)、产地以及该批动力煤的检测报告等;苹果车(船)板信息包括:品种、果径、等级、质量容许度、数量、交割计价点等。
③ 卖方提出厂库非标准仓单棉纱交割申请时,应同时提交相应的拟交割货物信息,包括:线密度、单纱断裂强度、单纱断裂强力变异系数、条干均匀度变异系数、-50%千米细节、+50%千米粗节、+200%千米棉结、十万米纱疵、百米重量偏差、百米重量变异系数、实际捻系数、异性纤维含量、公定重量(20 吨的整数倍)、生产厂库、联系方式、提货地点(限生产厂库)等;并根据交割结算价在合理范围内自报升贴水。
(二)买方会员在会员服务系统响应卖方会员的交割申请。买方会员响应的,即视为确认,买卖双方均不得撤销。未得到买方会员响应的,卖方会员可于申请当日下午 2 时 30 分之前撤销交割申请;没有撤销的,由计算机系统判为作废,苹果品种除外。
(三)当日闭市后,交易所按确认结果进行配对。
苹果、红枣品种当日闭市后,对于未得到买方会员响应的交割申请,交易所通过计算机系统,先按照“建仓时间最早的法人持仓优先”原则,确定参与配对的买方持仓后予以配对(配对)。苹果由计算机按先车(船)板后仓单的原则予以配对(配对日)。
第七十三条 普麦、强麦、棉花、菜籽、动力煤、粳稻、甲醇、玻璃、白糖、硅铁、锰硅、棉纱、苹果、红枣期货合约在最后交易日的配对原则:
(一)当日下午,不再进行交易。对于同一会员同一交易编码客户所持有的该交割月买卖持仓,若客户未提出不自动平仓申请,则闭市后,其相对应部分买卖持仓由计算机自动平仓,平仓价按当日结算价计算。其他未平仓合约,一律视为交割合约。
(二)当日下午 1 时 30 分之前,卖方应提出交割申请,提交车(船)板交割货物信息。卖方应主动公布用于交割的仓单信息,未主动公布的,交易所于下午 1 时 30 分公布卖方相应品种所有可流通标准仓单信息供买方挑选;买方挑选卖方标准仓单的总数量不超过卖方该合约的持仓量。卖方未提出车(船)板交割申请及未提交车(船)板交割货物信息的,交易所按标准仓单交割对待。
(三)当日下午 1 时 30 分到 2 时 30 分,买方根据卖方提交的仓单信息或车(船)板交割的货物信息,自主选择并确认。卖方提出的、但未被买方选中的车(船)板交割申请,仍然按照车(船)板交割方式进行配对。
(四)当日闭市后,交易所按确认结果进行配对;其他仍未配对的持仓,由计算机按先车(船)板后仓单,再按数量取整、最少配对数原则予以配对(即配对日)。
厂库非标准仓单棉纱不得用于最后交易日的配对交割。
第七十四条 PTA、菜油、菜粕、早籼稻、晚籼稻期货合约配对原则:
(一)自进入交割月第一个交易日起至最后交易日的前一交易日,持有交割月合约、标准仓单的卖方会员均可在每个交易日下午 2 时30 分之前的交易时间内,通过会员服务系统提出交割申请。
(二)买方会员在会员服务系统响应卖方会员的交割申请;未得到买方会员响应的,卖方会员可于申请当日下午 2 时 30 分之前撤销交割申请,没有撤销的,由计算机系统判为作废;买方会员响应的,即视为确认,买卖双方均不得撤销。申请当日闭市后,交易所依据买卖双方相对应的持仓量、买卖双方确认申请量和卖方持有标准仓单量,取最小数进行配对(即配对日)。
(三)对于同一会员同一交易编码客户所持有的该交割月买卖持仓,若客户未提出不自动平仓申请,则最后交易日闭市后,其相对应部分买卖持仓由计算机自动平仓,平仓价按当日结算价计算;其他未平仓合约,一律视为交割合约,由计算机按数量取整、最少配对数原则予以配对(配对日)。
(四)PTA 期货合约在最后交易日交割配对时,参与交割的 PTA保税标准仓单优先分配给境外买方。若境外买方持仓数量合计小于或等于保税标准仓单数量,则境外买方均能分配到保税标准仓单。若境外买方持仓数量大于保税标准仓单数量,则按照“持仓时间长优先”的原则确定参与保税标准仓单交割配对的境外买方。其他未配对持仓和未分配标准仓单由计算机按数量取整、最少配对数原则予以配对(配对日)。
第七十五条 配对后,标准仓单交割的,卖方相应的标准仓单予以冻结,相应的交易保证金予以释放。车(船)板或厂库非标准仓单棉纱交割的,卖方交易保证金不予释放。
第七十六条 交割关系一经确定,买卖双方不得擅自调整或者变更。
第七十七条 配对日后的下一交易日(即通知日),买卖双方通过交易所会员服务系统确认《交割通知单》。会员未收到《交割通知单》或者对《交割通知单》有异议的,应在通知日下午 5 时之前以书面形式通知交易所;规定时间内没有提出异议的,视为对《交割通知单》的认可。
第七十八条 标准仓单交割结算流程规定如下:
(一)通知日后的下一交易日(即交割日)上午 9 时之前,买方会员应当将尚欠货款划入交易所账户,卖方会员应当持有可流通的标准仓单。交易所结算部门为买卖双方办理交割结算手续,买卖双方在《交割通知单》注明的时间通过交易所会员服务系统查收交割结算结果,同时,买方会员把客户名称和税务登记证号等事项提供给卖方会员。交割标的为 PTA 保税标准仓单的,卖方会员应将增值税普通发票交付交易所。
(二)交易所收取买方会员全额货款后,于交割日将全额货款的80%划转给卖方会员,同时将卖方会员的仓单交付买方会员。余款在买方会员确认收到卖方会员转交的增值税专用发票时结清。交割标的为 PTA 保税标准仓单的,卖方会员应在交割日向交易所开具增值税普通发票,交割日后 7 个交易日闭市前未向交易所提交增值税普通发票的,交易所按照本细则规定收取滞纳金或违约金。对发票的传递、余款的结算,会员均应按本细则规定办理。
(三)境外买方分配到 PTA 完税标准仓单的,交易所负责组织对该 PTA 完税标准仓单进行竞卖,竞卖产生的损益和费用由境外买方承担。若竞卖不成功,境外买方支付对应交割货款 20%的补偿金给配对卖方。
第七十九条 车(船)板交割结算流程规定如下:
(一)通知日后下一交易日上午 9 时之前,买方会员应当将 100%货款(不含交割月保证金)划入交易所账户。
(二)买卖双方自通知日后规定时间,对车(船)板交割货物的交收事宜进行协商,办理交收。车(船)板交割具体事宜见本细则“车(船)板交割”一章有关规定。
(三)配对后至最后交货日次日,交易所按双方确认情况进行结算。
① 委托交易所结算的,全部货物交收完毕后,卖方一次性提交此次交割货物数量、质量、增值税发票流转及应划转货款等信息,买方应在当日内进行确认,若有异议,应在卖方提交信息之日起(含该日)三个交易日内提供有效证明。逾期未提交有效证明的,系统将按照卖方提交的信息自动确认。交易所按双方确认结果进行资金划转、释放买卖双方的剩余资金。增值税发票流转参照本细则“增值税专用(普通)发票的流转”一章有关规定执行。
② 不委托交易所结算的,交易所退还买卖双方交易保证金和买方货款。买卖双方终止交割。
第八十条 厂库非标准仓单棉纱交割结算流程规定如下:
(一)通知日后下一个交易日上午 9 时之前,买方会员应当将100%货款(不含交割月保证金)划入交易所账户。
(二)自通知日起(含该日)三个交易日内,买卖双方可就厂库棉纱交割事宜进行协商,确定结算方式、交货方式、交货时间等,签订《厂库棉纱交割协议书》。买卖双方约定的交货时间不得超过最后交货日,即交割月最后一个日历日(含该日);交货地点为该批棉纱生产的交割厂库。买方最迟应在第三个交易日下午 1 时 30 分前,通过会员在会员服务系统中提交《厂库棉纱交货事项确认单》,《厂库棉纱交货事项确认单》内容须经买卖双方协商一致。卖方会员应在下午 3 时前进行确认。逾期买方未提交或卖方未确认的,由违约方支付对应部分合约价值(按配对时的交割结算价计算)20%的违约金给守约方,终止交割。
买卖双方在货物发运前,应到场查验货物数量及质量。买方无异议的,验收完成后买卖双方签署《厂库棉纱交割验收确认单》,作为交割货物质量判定及处理的依据。买方对货物质量有异议,可向交易所申请检验。检验费用由买方预交。检验机构自收到交易所检验通知之日(不含该日)起 10 个工作日内,应当做出检验结果,并书面通知交易所,交易所通知买卖双方。检验结果作为解决争议的依据。检验结果与卖方提交的交割货物信息一致的,正常发运,检验及相关费用由买方承担;检验结果与卖方提交的交割货物信息不一致的,买卖双方自收到交易所通知之日(不含该日)起 3 个工作日内可协商处理,协商不一致的,检验及相关费用由卖方承担,由卖方支付违约部分合约价值(按配对时的交割结算价计算)20%的违约金给买方,终止交割。
(三)在最后交货日之前交割完毕的,配对后至最后交货日次日,交易所按买卖双方在会员服务系统中的确认情况进行结算。具体流程参照本细则七十六条第三项有关规定执行。
(四)在最后交货日仍没有交割完毕的,参照本细则九十条有关规定执行。
第八十一条 交割结算价为期货合约配对日前 10 个交易日(含配对日)交易结算价的算术平均价。
6. 交割费用
仓单普麦、PTA、菜油、仓单菜籽、菜粕、甲醇、硅铁、锰硅、棉纱、仓单苹果、红枣运达仓库指定货位前的一切费用和货物装到汽车板(菜油包括火车、轮船,普麦包括轮船)的出库费用由卖方客户承担,货物出库装到汽车板(菜油包括火车、轮船,普麦包括轮船)后的一切费用(普麦不含包装)由买方客户承担。
仓单普麦、仓单菜籽、菜油、菜粕、早籼稻、晚籼稻、粳稻、仓单苹果、红枣入库检验费用由交割仓库承担,其他品种的入库检验费由卖方货主承担。
普麦、强麦、早籼稻、晚籼稻、粳稻、苹果无包装物。棉花、白糖、PTA、菜籽、菜粕、硅铁、锰硅、棉纱、红枣包装物不另行计价。
7. 非通用标准仓单
非通用标准仓单是指标准仓单持有人按照交易所的规定和程序只能到仓单载明品种所在的仓库或厂库提取所对应货物的财产凭证。
适用非通用标准仓单的品种为强麦、棉花、菜籽、动力煤、粳稻、甲醇、玻璃、白糖、硅铁、锰硅、棉纱、苹果、红枣。
非通用标准仓单载明的内容包括:会员号、会员名称、客户交易编码、品种、标准仓单数量、仓库或厂库、检验时间、标准仓单编号、冻结数量、充抵数量等。
8. 《入库通知单》有效期
仓单普通小麦(以下简称仓单普麦)、优质强筋小麦(以下简称强麦)、菜籽、菜油、菜粕、早籼稻、晚籼稻、粳稻、甲醇、硅铁、锰硅、棉纱、红枣为 40 天。
9. 红枣入库
(以下全文引用《公告》中对应内容)
第八十六条 重量验收可采用过地磅同时抽箱检斤方式,或单独抽箱检斤方式。
第八十七条 质量验收由仓库负责,仓库可全部或部分委托质检机构进行检验,检验费用由仓库承担。
第八十八条 红枣抽样检验按每 90 吨一个样品抽取;不足 90 吨的按 90 吨计。取样件数不低于总件数的 0.5%,取样量不少于 1kg。不同厂家生产的红枣须分开抽样。
第八十九条 检验结果不符合交割质量标准的,经双方协商,仓库可提供整理等服务。整理后,仍不符合交割质量标准的,不允许注册仓单。
第九十条 货物入库后,仓库应于 7 个工作日内做出质量检验结果,并及时通知货主。如遇不可抗力除外。
10. 仓库仓单注册
生产日期在11月1日之前的红枣不得在当年11月1日(含该日)之后注册。
11. 标准仓单、中转仓单有效期
红枣:N 年 11 月 1 日起接受红枣标准仓单注册,仓单有效期至N+1 年 9 月份最后一个交易日(含该日)。
12. 红枣出库
(以下全文引用《公告》中对应内容)
第一百四十条 出库数量因损耗造成短少的,仓库应及时补足。不能及时补足的,仓库按《提货通知单》开具日之前(含当日)红枣期货最近交割月最高交割结算价核算短少商品价款,赔偿货主。
第一百四十一条 红枣出库时,出现包装霉变、严重污染、明显异味的,仓库应当承担赔偿责任;出现包装损坏的,仓库应当免费提供包装物并重新装箱。
第一百四十二条 红枣出库时,千克果粒数发生复检且结果在允许误差范围之内的(误差为 5 个/千克),以入库检验结果为准,由此产生的费用由提出争议者承担;复检结果在允许误差范围之外且低于入库检验结果的,由此产生的检验费用由交割仓库承担,以复检结果为准,复检结果在交割等级内的,交割仓库赔偿等级贴水,复检结果在交割等级外的,交割仓库承担违约责任。
第一百四十三条 由于水分变化导致每箱净含量发生变化的,可正常出库,仓库仍应补足数量。
13. 仓库商品入库复检
菜籽、菜油、菜粕、早籼稻、晚籼稻、粳稻、苹果、红枣复检机构由货主和仓库协商确定,协商不成的,由交易所指定。
由交易所指定复检机构的品种,复检样品由复检机构重新扦(采)取,仓库应予以配合。复检机构应当自扦(采)样完毕次日起 3 个工作日内(红枣为 5 个工作日内)作出复检结果(如样品量较大,可适当延迟),并将复检结果书面通知交易所,交易所通知异议方。
14. 限仓制度
红枣期货合约自合约挂牌至交割月前一个月第 15 个日历日期间的交易日限仓标准见下表:
各品种期货合约自交割月前一个月第 16 个日历日至交割月限仓标准见下表:
温馨提示:投资有风险,选择需谨慎。


问一问
+微信
分享该文章
