“裁员20%!”一则告急令 误伤姚明投资的公司 半天跌掉2.6亿
发布时间:2019-3-14 17:20阅读:448
若再继续亏损下去,不作相应的战略调整,将有可能发展到破产的边界……所以,我们不得不遗憾的通知大家,我们将首批裁掉20%的员工……
这是一家普普通通的公司,一则普普通通的裁员公告,没想到闹出了大乌龙。
发布这则裁员公告的公司名叫“风语筑有限公司”。巧合的是,在A股,也有一家风语筑(SH,603466),全称是“上海风语筑展示股份有限公司”。
裁员公告一发,很多人误会了。
结果,上市公司今早股价一度大跌7.5%。作为公司股东,前NBA球员姚明也亏掉115万元。
裁员公告闹“乌龙”,
姚明一早上浮亏115万
昨天,风语筑有限公司官方微信号发布了一则裁员公告称:
今年三月份开始,公司发生了一些问题,导致业务量下跌了50%。
公司现在经营发生严重困难,连续几个月亏损,若再继续亏损下去,不作相应的战略调整,将有可能发展到破产的边界。
所以,我们不得不遗憾的通知大家,我们将首批裁掉20%的员工。

这份公告立即引起了媒体和股民的注意。因为在A股市场上,从新三板转主板的风语筑是一家姚明参股的明星企业。一些网站也将裁员消息安排在上市公司风语筑相关新闻栏目下。

消息发布后,今天早上开盘不久,风语筑股价大跌7.5%。截至午间收盘,跌幅缩窄至4.45%,市值蒸发约2.6亿元。

而且,姚明持有这家公司130万股股份,持股比例0.45%。也就是说,今天一早,姚明个人就浮亏了115万元。

可是,看到消息后,每经小编发现了几个“疑点”:
第一,风语筑是2017年10月才在上交所上市。想在主板上市,对业绩是有要求的。比如,发行前3年的累计净利润超过3000万;发行前3年累计净经营性现金流超过5000万,或累计营业收入超过3亿元等等。
第二,2018年前三季度,风语筑净利润达到1.72亿元,比2017年全年还增长了16.78%。而且,公司手中的货币资金就有10亿元。

图片来源:风语筑招股说明

图片来源:风语筑2018年三季度财报
也就是说,基本面不过硬,根本不可能上市,而且去年业绩也不错,怎么会一夜之间就说裁员破产呢?
第三,根据上市公司信息披露管理办法,要披露这些重大事件,必须将公告文稿和相关备查文件报送证券交易所登记,并在证监会指定的媒体发布,不能在公司网站上率先发布。
因此,上市公司风语筑怎么可能在自己的官方微信号上发布公告,但在指定平台上却没有披露。
带着疑问,每经小编查询了两家公司相关资料后发现,“风语筑有限公司”和上市公司风语筑除了名字极其相似之外,没有半毛钱关系。
两家公司毫无关系
两家公司的区别,从公司官网就可以看出,尤其注意“风语筑”三个字不同的设计。

风语筑有限公司官网

上市公司风语筑
第二是公司地址不同。
风语筑有限公司的地址是:扬州市经济开发区大学南路76号。
上市公司风语筑的地址是:上海市静安区江场三路76、78号。
第三是主营业务不同。
风语筑有限公司的主营业务是:建筑设计、装饰工程、展览展示、园林景观、产品设计、电子沙盘、影视动画。
上市公司风语筑的主营业务是:数字文化展示体验系统的策划、设计、实施和维护服务。
那么,有没有可能扬州的风语筑有限公司是上市公司风语筑的关联公司呢?
每经小编通过启信宝查询发现,风语筑有限公司是在去年8月30日才成立,法定代表人名叫周俊峰。

风语筑有限公司的母公司叫江苏风语筑展示工程有限公司(以下简称“江苏风语筑”)。这里,公司名称中也出现了“风语筑展示”五个字,和上市公司“上海风语筑展示股份有限公司”的名称更加相似了。
而上市公司风语筑成立于2003年,2015年9月变更为上海风语筑展示股份有限公司,也是在这一年12月,姚明以507万元增资入股。
如果按昨天(3月13日)收盘价算,姚明目前持有的市值已经达到了2600万元。所以,今天早上蒸发115万并不算什么。

虽然上市公司风语筑有很多股东,有很多子公司、孙公司,但都没有风语筑有限公司和江苏风语筑的身影。
由于名字极其相似,裁员公告造成了一些投资者的误解,但也有股民一眼就发现了这是个乌龙事件。

今天(3月14日)早间10点39分,风语筑有限公司官方微信发布了一份声明:与上海风语筑展示股份有限公司无任何关系。
而且,昨天的那份裁员公告也被删除。

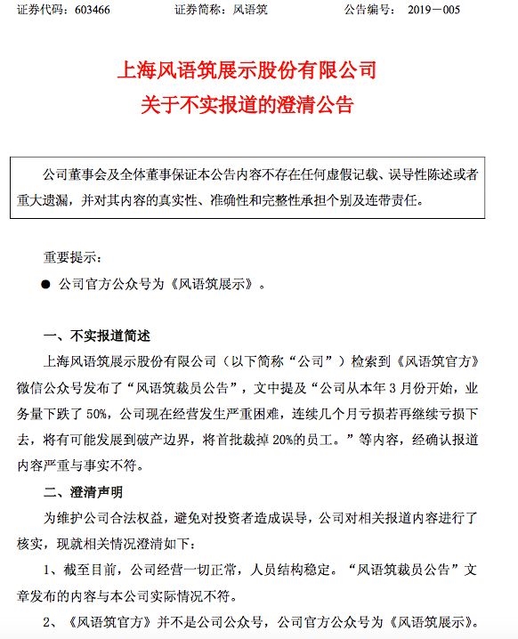
午后,上市公司也发布了澄清公告。

不知是不是澄清公告的作用,截至发稿前,风语筑股价的跌幅已经收窄到1.25%。
(文章来源:每日经济新闻)

温馨提示:投资有风险,选择需谨慎。
为何裁员能使公司股票上涨?
公司裁员对股价有什么影响?
-
养虾理财用的金融Skill是什么?国泰海通灵犀Skills实测,新手也能装
2026-05-09 13:41
-
豆包开启付费!AI行业迎来拐点,普通投资者该怎么布局?
2026-05-09 13:41
-
2026国金证券新人开户能够享受哪些福利?(含6888元品质礼包)
2026-05-09 13:41


问一问
+微信
分享该文章
