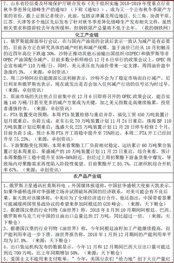
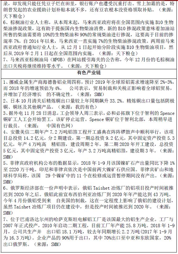
期货交易策略
发布时间:2018-11-30 15:26阅读:366
版权及免责声明:本文内容由入驻叩富问财的作者自发贡献,该文观点仅代表作者本人,与本网站立场无关,不对您构成任何投资建议。用户应基于自己的独立判断,自行决策投资行为并承担全部风险。本站仅提供信息存储空间服务,不拥有所有权,不承担相关法律责任。如发现本站有涉嫌抄袭侵权/违法违规的内容,请发送邮件至kf@cofool.com 举报,一经查实,本站将立刻删除。
推荐相关阅读
简单实用的期货交易策略?
做期货交易,简单实用的策略有这么几种。一是趋势跟随策略,就是顺着市场的大趋势去交易,市场涨就做多,市场跌就做空。比如最近原油市场一直上涨,那就可以找机会做多。二是区间交易策略,在价格波动的区间内...
有哪些简单实用的期货交易策略?
嘿,期货交易策略有不少简单实用的呢。像趋势跟踪策略,就是跟着市场趋势走,市场涨就买涨,市场跌就买跌。还有日内交易策略,只在当天完成买卖操作,不持仓过夜,能避免隔夜风险。另外,套利策略也不错,利用...
期货交易策略实时更新哪里可以看?
你好!期货交易策略实时更新可通过专业期货公司平台、行情软件策略专栏及社群直播获取,结合市场动态与实战经验,助您精准把握买卖点,提升交易胜率!1.专业期货公司渠道:广发期货、中信期货等头部公司每日...
期货交易策略软件推荐?
期货交易策略软件有不少,像文华财经、博易大师,这俩是比较知名的。文华财经界面友好,功能丰富,有各种技术分析工具和指标,还能进行模拟交易,适合新手熟悉市场;博易大师数据及时准确,能快速接收行情信息...
什么是期货交易策略?期货交易策略用处
什么叫期货的交易策略,我们可以简单,用这样一句话来描述,那就是什么时候开仓平仓,根据什么样的规律来赚钱;比如在单边行情中,不论是单边上涨还是单边下跌行情中,经常使用的是追涨杀跌策略。如果单边行情比较强势,追涨杀跌策略最容易快速见效,而且正确率非常高。因为越强势,价格涨跌的惯性越强。比如在震荡行情中,经常使用的是高抛低吸策略。震荡行情往往就是价格在一个区间内,来回的涨跌,此时遇到价格上限就卖出,价格达到震荡下限就买入。这样的话往往能是盈利最大化。不过确定震荡区间的开始和结束的...
期货交易策略怎么设定(期货交易)
期货的交易策略,一般就是指在什么时候买入建仓或者卖出建仓,什么时候平仓!或者什么价位这个维度来衡量。行情在变,策略也在变。大部分市场上写交易策略的人,他们是靠写策略挣钱,并不是靠写出来的交易策略,在市场上投入钱来挣钱。因此参考的话,作为老油条基本上是很少看的一些策略的,看的主要是背后的价格分析逻辑,逻辑对了,策略大概率正确,逻辑错了,即使对了也是偶尔蒙对。在制定自己的交易策略之前,最好假设一下,假如自己做错了应该怎么办?并当这个情况真正发生之后,坚决的执行止损。大部分人越亏越多,就...


问一问
+微信
分享该文章
