黄金期货介绍及黄金价格的影响因素
发布时间:2016-5-10 14:59阅读:1835
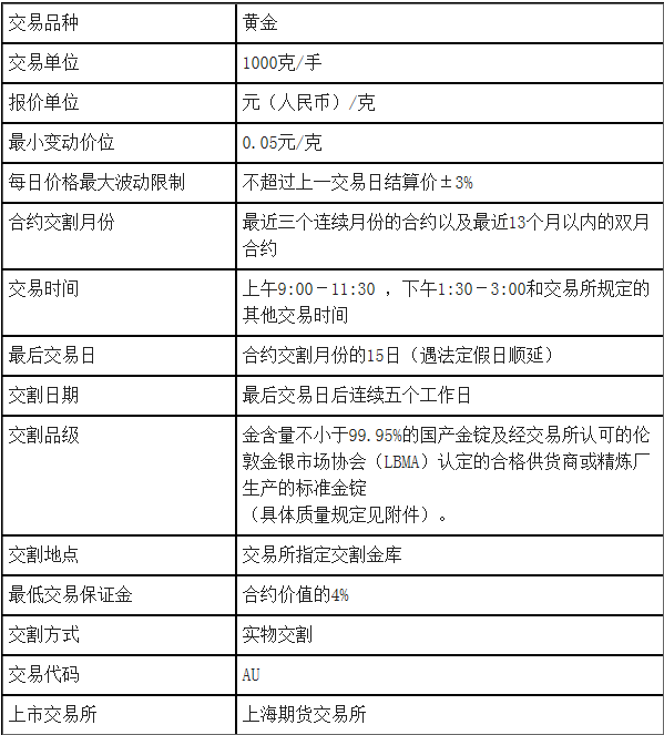
黄金期货标准合约

(如有变动,请以交易所公布的信息为准)
黄金价格的影响因素
国际政局
国际上重大的政治、战争事件都能影响金价。政府为战争或为维持国内经济的平稳增长而大量支出,政局动荡,大量投资者转向黄金投资,黄金需求扩大,刺激金价上扬。如2001年“9.11”事件曾使黄金价格飙升至当年的最高价300美元/盎司。
世界主要货币汇率
美元汇率是影响金价波动的重要因素之一。由于黄金市场价格是以美元标价的,美元升值会促使黄金价格下跌,而美元贬值又会推动黄金价格上涨。但在某些特殊时段,尤其是黄金走势非常强或非常弱的时期,黄金价格也会摆脱美元影响,走出独自的趋势。
美元坚挺一般代表美国国内经济形势良好,美国国内股票和债券将得到投资者竞相追捧,黄金作为价值贮藏手段的功能受到削弱;而美元汇率下降则往往与通货膨胀、股市低迷等有关,黄金的保值功能又再次体现,在美元贬值和通货膨胀加剧时往往会刺激对黄金保值和投机性需求的上升。
黄金供求关系
长期以来,在商品属性方面,黄金生产与黄金消费对金价影响有限。但是,在金融属性方面,受近年全球流动性过剩等因素影响,黄金投资需求的快速增长对金价影响较大。2008年全球金融危机发生后,出于对当前全球信用货币体系的担忧以及储备资产多样化的需要,各国央行开始停止售金行为,转为以不同方式增持黄金储备,黄金官方储备需求的变化也对黄金价格产生了一定影响。
石油供求关系
由于世界主要石油现货与期货市场的价格都以美元标价,石油价格的涨落一方面反映了世界石油供求关系,另一方面也反映出美元汇率、世界通货膨胀率的变化。石油价格与黄金价格间接相互影响。
通过对国际原油价格走势与黄金价格走势进行比较可以发现,国际黄金价格与原油期货价格的涨跌存在正相关关系的时间较多。
期货开户咨询电话:13564810871(微信);在线QQ582825560。
温馨提示:投资有风险,选择需谨慎。
期货黄金价格的影响因素?


问一问
+微信
分享该文章
