棉花期权合约和期权套期保值基本策略
发布时间:2026-1-23 16:21阅读:91
编辑:房俊
期货公司正式员工,期货业协会官网上可查询
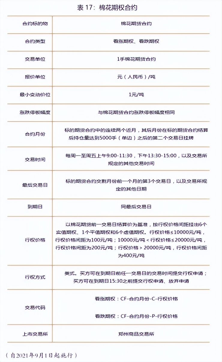
2019年1月28日,棉花期权于郑州商品交易所正式挂牌交易。棉花期权的上市,一方面,将进一步丰富棉花产业风险管理工具,另一方面,也有利于完善棉花“保险+期货“试点,探索棉花“保险+期权”模式。通过场内棉花期权交易,不仅可以为涉棉企业提供更为丰富的风险管理策略,而且也为“保险+期货”试点提供场内期权对冲工具,降低风险对冲成本,从而提升“保险+期货”运行效率。因此,棉花期权的上市,对于棉花产业的发展具有极其重要的意义。

期权套期保值基本策略包括保护性(买入期权)套保、抵补性(卖出期权)套保和双限(同时买卖期权)套保。商品买家需要对冲商品价格上涨风险,而卖家需要对冲价格下跌风险,根据价格变动方向、变动幅度、保值成本及目标需要,买家和卖家可以有多样化的套保选择。
(一)保护性套保是指通过买入期权,为现(期)货部位进行保值的套保。这种套保是最基本的期权套保,可以有效地保护现(期)货部位的风险,最大损失是确定的。保护性套期保值为现货价格风险进行保险,所以又称为“ 保险策略”,使用动机:如果价格大幅变动,套保者希望在锁定损失的同时保留获得收益的可能,那么保护性套期保值是最优的选择。
利弊分析:保护性套期保值最大优势是在保值的同时拥有增值的可能。如果价格朝着有利的方向变动,那么现货、期货部位会出现盈利,现货朝着有利方向变动的幅度越大,则盈利也越大。这种套保的弊端是需要付出权利金作为保值成本。

(二)抵补性套保是指通过卖出期权获得权利金,抵补现(期)货价格不利变动的损失,获得成本降低或销售收入增加的期权套保,此套保可在市场价格有利变动或不利变动较小(即权利金收入大于价格不利变动幅度)时获利。抵补性套期保值从另一个角度看,现货可以作为卖出期权的履约备兑物,所以又称为“备兑策略”。
使用时机:认为未来不会出现大涨或大跌行情,希望获得现货成本降低或销售收入增加的机会,愿意承担价格波动较大的风险。
利弊分析:最大的优势在于可以获得权利金从而降低购买成本或增加销售收入;但弊端是当现(期)货价格朝不利方向变动较大时,抵补性套保的期权虽然可以弥补一部分现(期)货损失,但不足以弥补现(期)货的大部分亏损。

(三)双限套保是一个没有或低保险费的 “保险”,在不考虑获得预期外更大盈利的情况下,经常被稳健经营企业所使用。双限套保是指企业拥有现(期)货多头(空头)部位后,通过支付权利金,买入一个虚值看跌期权(或看涨期权),以此来保护现(期)货多头(空头)部位下跌(上涨)的风险;同时卖出一个虛值看涨期权(或看跌期权),获得权利金收入,以降低保值所需的权利金。如此,投资者就可以避免价格不利变动带来的风险,并且不需要付出过高的权利金成本。如果卖出的期权价格高于买入的期权,还可以收到权利金。
使用时机:需要较低的成本建立一个套期保值组合,不需要预期外的盈利。
利弊分析:双限套保的成本低,既能规避价格不利变化的风险,又能保留一定的获利机会,但放弃了超过预期盈利的机会。这种套保的最大损失与盈利都是确定的,或者说盈亏均被限定,因此,称为双限套保。
双限套保包括:空头双限套保和多头双限套保。
温馨提示:投资有风险,选择需谨慎。
棉花期权套期保值如何操作?
棉花期货的套期保值策略该怎么做?
棉花期货的套期保值策略该怎么做?


问一问

+微信
分享该文章
