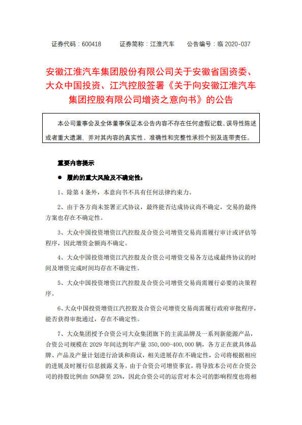
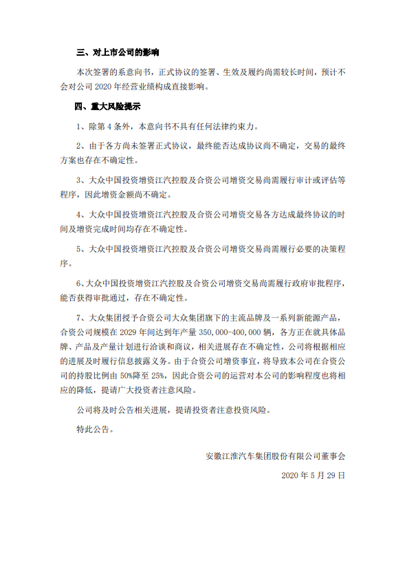
江淮汽车:安徽省国资委、大众中国、江汽控股等签署增资意向书
发布时间:2020-5-29 10:11阅读:641
【江淮汽车:安徽省国资委、大众中国、江汽控股等签署增资意向书】江淮汽车29日早间公告,安徽省国资委、 大众中国投资、江汽控股签署《关于向安徽江淮汽车 集团控股有限公司增资之意向书》,由大众中国投资在2020年12 月 31 日之前或各方另行约定 的其他日期通过增资方式获取目标公司 50%的股权。增资完成后,大众中国投资将成为目标公司股东,持有目标公司50%的股权,安徽省国资委持有50%的股权 并仍控制目标公司。
全文公告如下:





温馨提示:投资有风险,选择需谨慎。
-
养虾理财用的金融Skill是什么?国泰海通灵犀Skills实测,新手也能装
2026-05-09 13:41
-
豆包开启付费!AI行业迎来拐点,普通投资者该怎么布局?
2026-05-09 13:41
-
2026国金证券新人开户能够享受哪些福利?(含6888元品质礼包)
2026-05-09 13:41


问一问
+微信
分享该文章
